No power to ignition circuit

Tiny
CALBUILD
  • MEMBER
  • 1999 CHEVROLET SUBURBAN
  • 5.0L
  • V8
  • 4WD
  • AUTOMATIC
  • 80,000 MILES
Hi,

Saw one of your posts

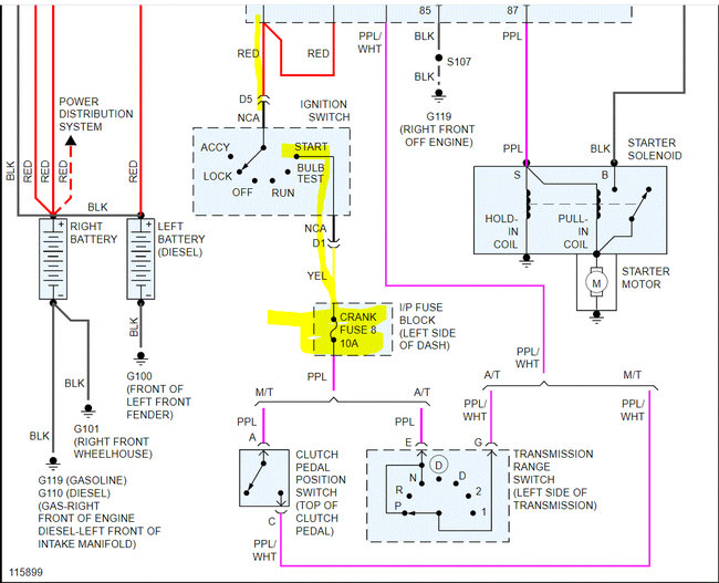
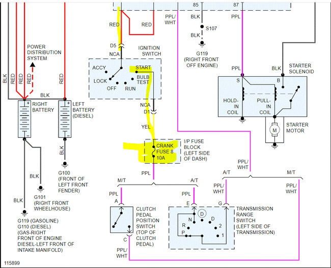
"Okay, go to the fuse called crank on the lower left side of the dash and check for power to the fuse with the key in the start position."

In my case I do not have power to my crank fuse when key is turned. Nearby fuses have power but not the crank.
Saturday, September 11th, 2021 AT 5:26 PM

1 Reply

Tiny
JACOBANDNICKOLAS
  • MECHANIC
  • 110,194 POSTS
Hi,

If you have no power to the crank fuse, either there is a wiring issue, a bad ignition switch, or the ignition A fuse is bad in the under hood fuse box.

Power from the ignition A fuse goes to the ignition switch. From there, it is distributed to the crank fuse only when the key is in the start position.

Start by checking the ignition A fuse (fuse 6) in the under hood fuse box. Make sure there is power to and from it as well.

Here is a link you may find helpful:

https://www.2carpros.com/articles/how-to-check-a-car-fuse

Also, I attached the wiring schematic for the starting system below. I had to cut it in half to make it readable, but I did overlap them and highlighted areas if interest.

Let me know what you find or if you have other questions. Also, I assume the issue is the starter won't engage. Let me know if that is correct.

Take care,

Joe

See pics below.
Was this
answer
helpful?
Yes
No
Sunday, September 12th, 2021 AT 7:44 PM

Please login or register to post a reply.