Friday, May 4th, 2018 AT 4:35 PM
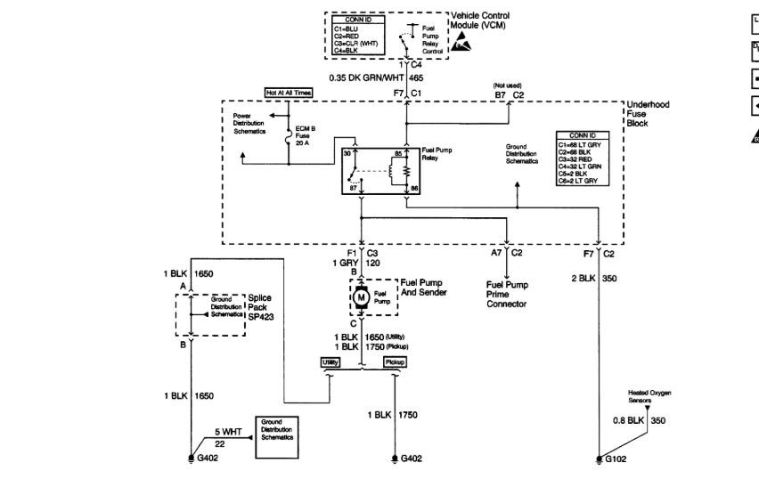
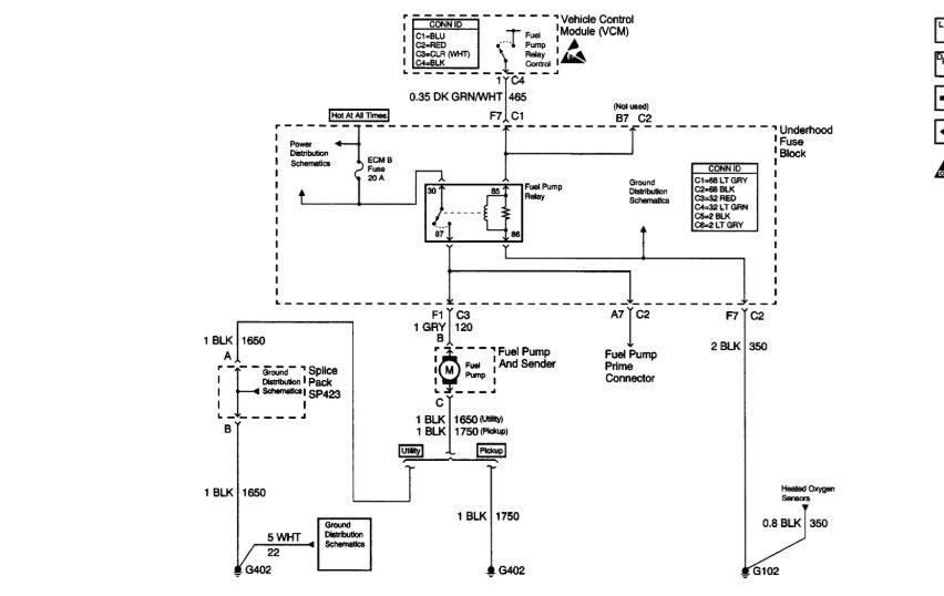
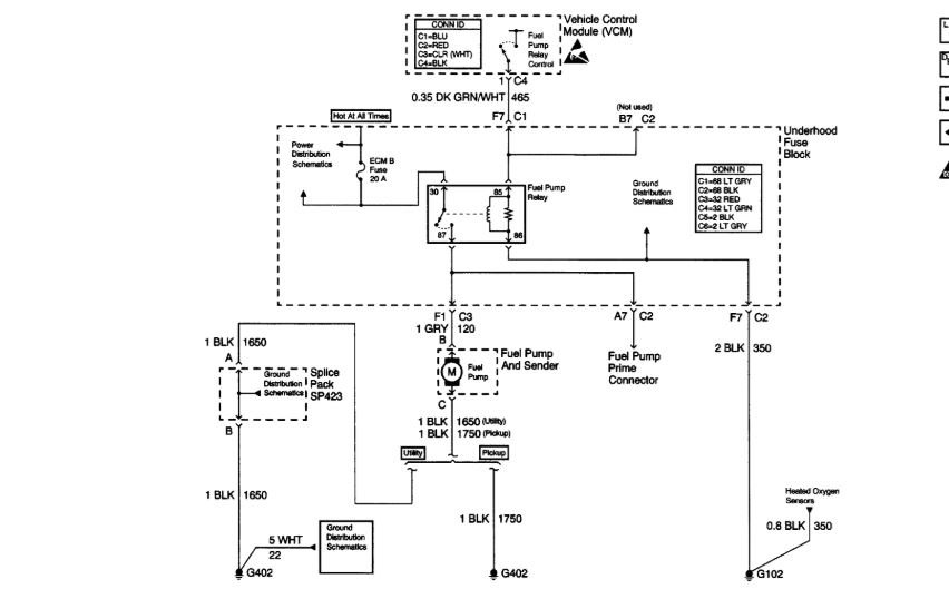
Problem started intermittently for the last couple of months. Would run fine, shut it off go to restart and would not. Sprayed starting fluid in the throttle body and it would start and sometimes it would take a few tries (an hour or more) the battery would wear down. Jump started it and would run great for a couple of days. Changed fuel filter and fuel pump, started and ran great. Then no start back to starting fluid and a jump start. Checked fuel pump relay, it makes sound like it is working even swapped out with another relay. Replaced fuel spider assembly. Started and ran fine for a couple days. No start. Replaced oil pressure sensor, no start. Hot wired pump directly from battery, fuel pump kicks on and can start vehicle and it will run. Trying to get fuel pump to work as it should (with turning on the ignition). What should I look at next to get it done? I am at my wits end. Help!



