Sunday, October 1st, 2023 AT 10:41 AM
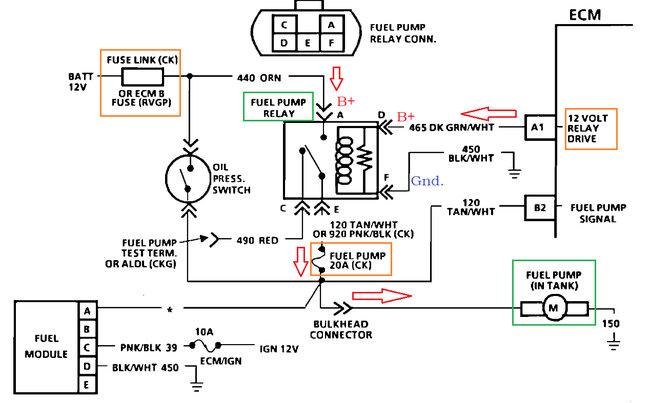
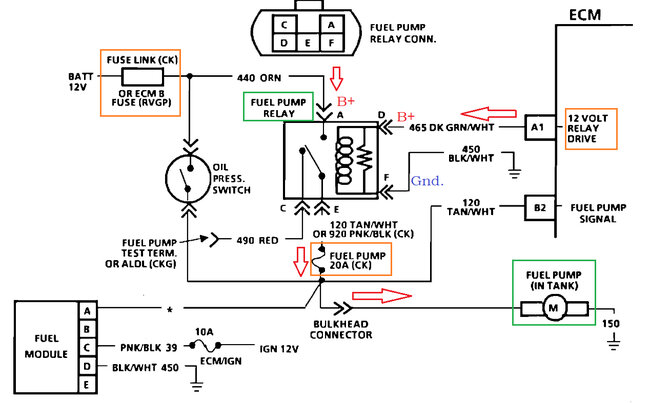
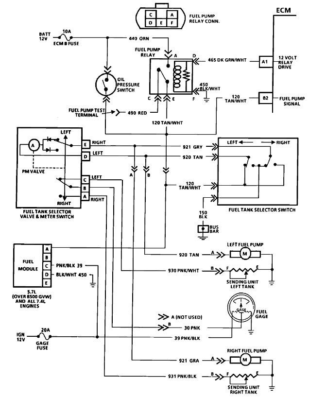
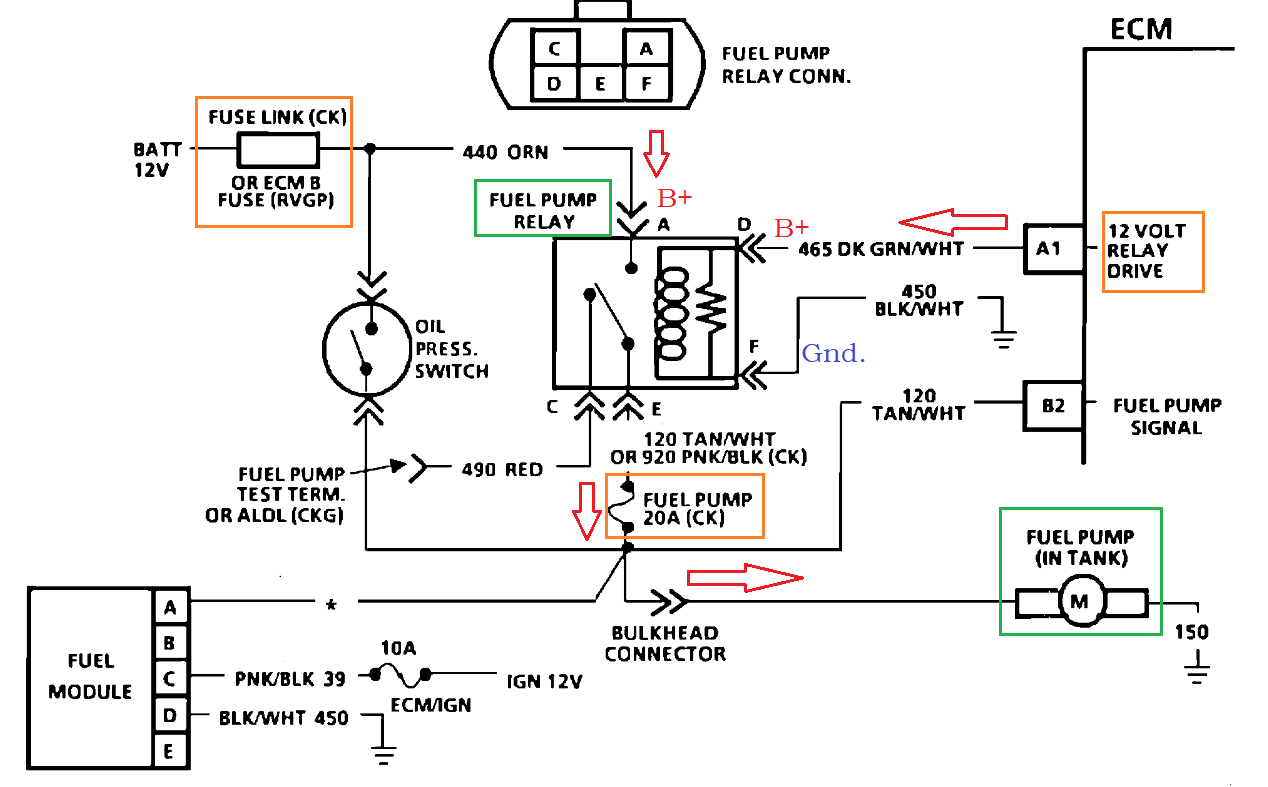
I originally had a problem with the truck not starting. I replaced the fuel relay switch and also put in a brand-new fuel pump. I took out out some of the fusible links that go from the power rail to the relay switch, and fuel pump. Started up and ran fine. I drove it around for a few weeks. Then it sat for a few weeks. Went to start it and nothing. No power at the fuel pump, however, there is power at the power rail and relay. I do have spark. The truck will start with starting fluid, but then die because of no fuel.





