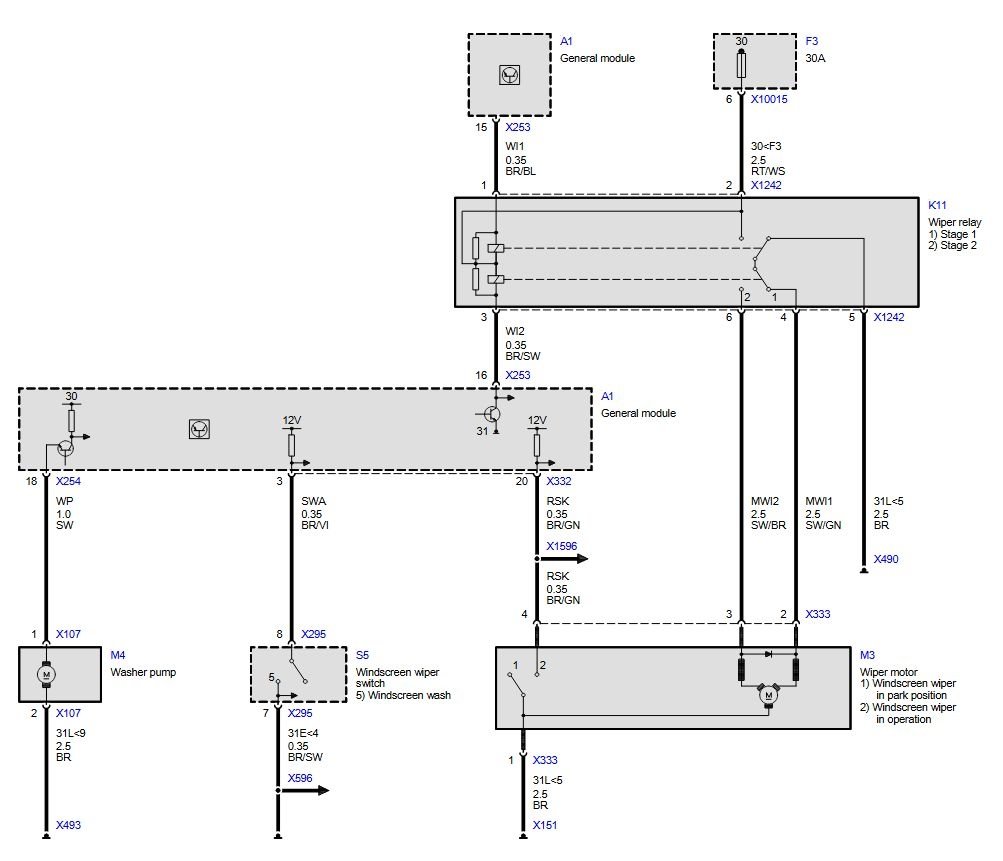
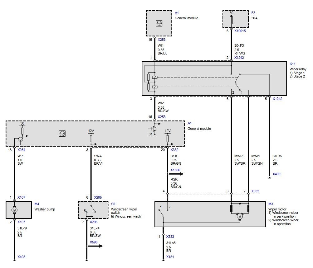
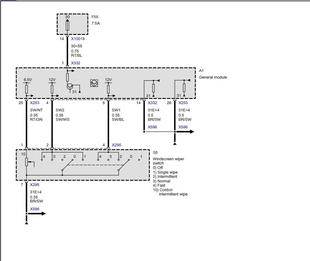
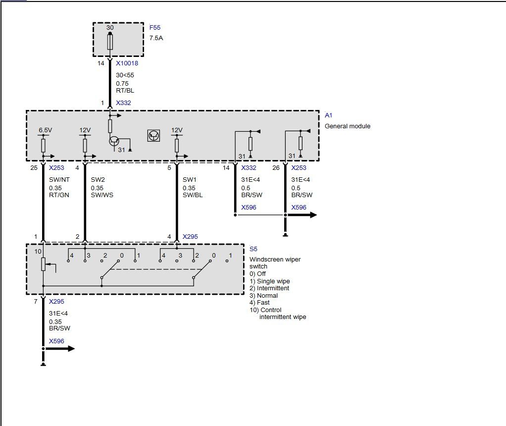
Friday, February 16th, 2018 AT 3:44 PM
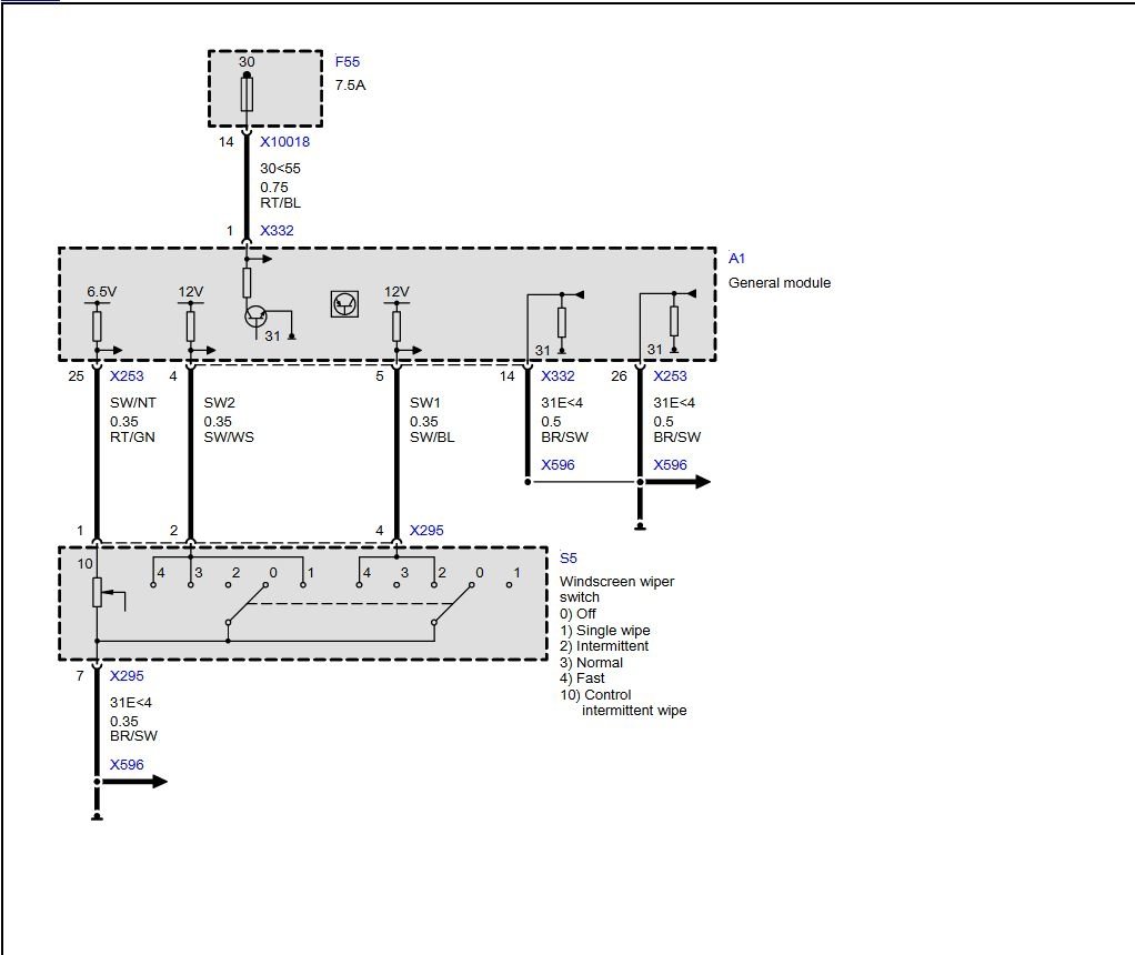
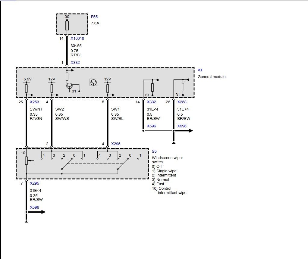
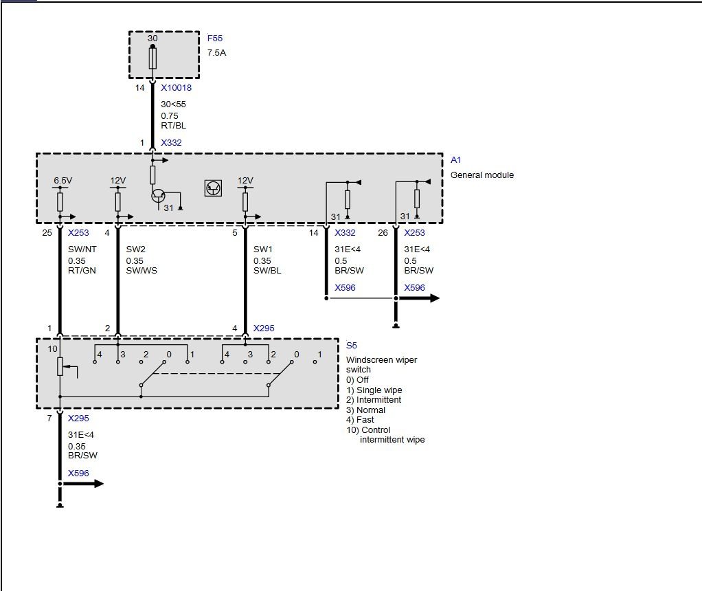
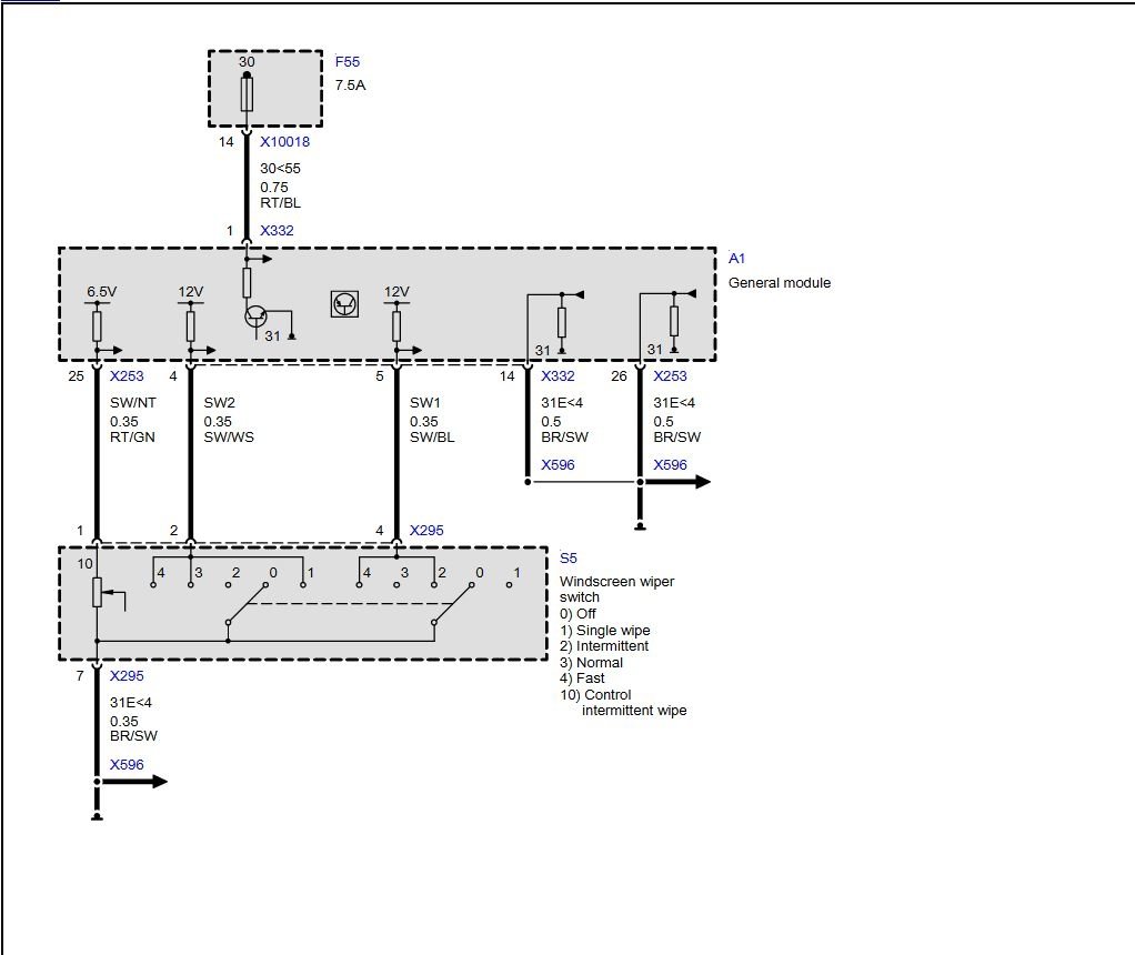
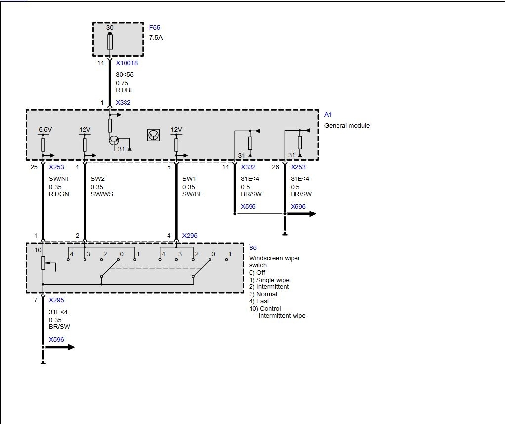
The spray comes on but the wiper does not. Check the motor and it is working but there is no electrical supply to the motor. Any diagrams will be helpful.


