i have the vehicle listed above with 1azfe 2.0 engine.
I replaced all the parts in my engine after engine problems.
I tested first when it was standing. Every think was okay.
idle okay rpm goes up to 6,000 and sounds great.
when I got to the road and go over 2,000 rpm. The engine start to lose power. It is like I have an engine misfire or little fuel in the engine and the check engine comes on.
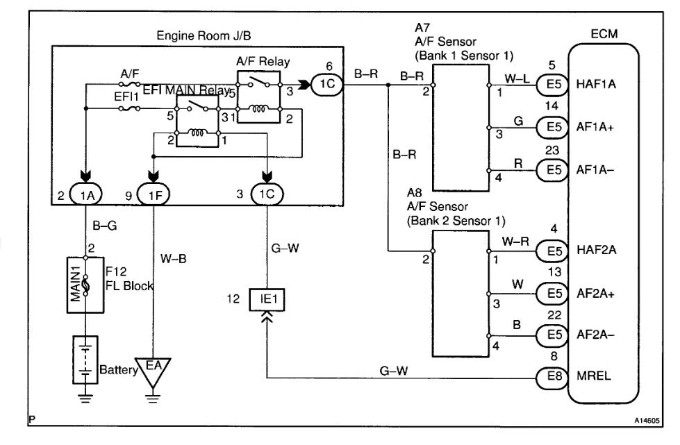
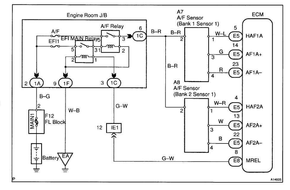
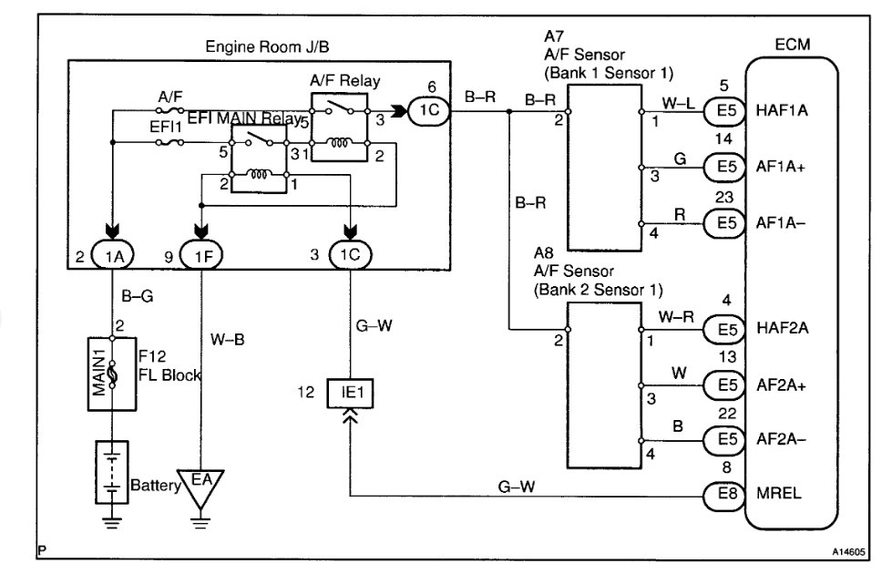
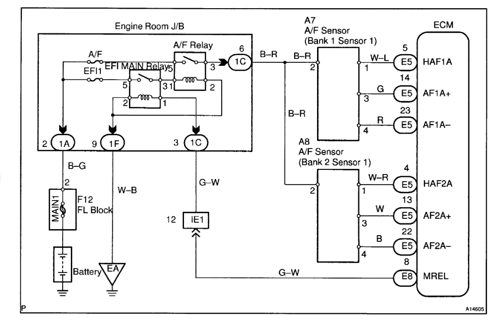
when I read the faults its was knock sensor and o2 sensor bank1 and o2 sensor bank 2.
i replaced the knock sensor and didn't fix the problem.
i read the faults again and it was the o2 sensors (no knock sensor fault).
i replaced the 2 o2 sensors with new Toyota sensors and I still have the same problem with o2 sensors fault.
i tried to go with no o2 sensors on my engine still no power but with no chick engine light this time.
i noticed something when the engine is cold it runs okay. When it get hot the problem comes on.
Friday, July 26th, 2019 AT 10:47 PM


















