No ground to my A/C relay

Tiny
JACOB HAYES
  • MEMBER
  • 2000 NISSAN FRONTIER
  • 3.3L
  • V6
  • 4WD
  • MANUAL
  • 250,000 MILES
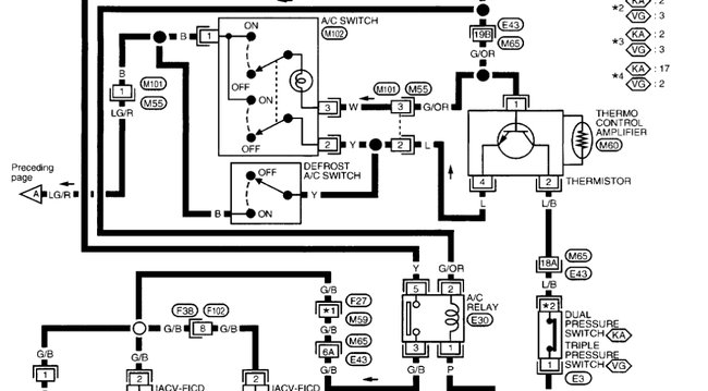
I have a ground at my thermister but no ground at my relay. Can I jump the ground at my ECM or do I have to buy a new one?
Thursday, July 26th, 2018 AT 1:21 PM

1 Reply

Tiny
ASEMASTER6371
  • MECHANIC
  • 52,796 POSTS
Good evening.

Did you check for two powers with the key on to the clutch relay?

If you do not, check the fuses listed in the diagram. If you do, then the relay will be grounded by the ECM when it gets the proper signal from the pressure switches. Without that signal, the ECM will not ground the control side of the relay.

Can you manually ground the relay? Yes, you can but there is no protection for the compressor.

Did you verify pressure in the Freon system? You need at least 20 lbs on the low side for the switch to close and send a signal to the ECM.

Roy
Was this
answer
helpful?
Yes
No
+3
Friday, July 27th, 2018 AT 6:53 PM

Please login or register to post a reply.