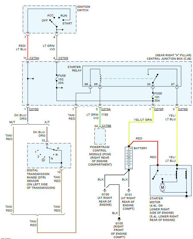
As of now, I started by first replacing the starter, then the neutral switch that goes directly on the side of the transmission, and after neither of those fixed the no crank condition I replaced the ignition switch.
The only way to get the truck to crank at all is jumping directly at the relay port. But it still won't start possibly due to the PATS system.
I am requesting some diagnostic steps or anything that would help me to resolve this issue. Thank you
Monday, August 4th, 2025 AT 9:13 PM





