Tuesday, September 21st, 2021 AT 9:44 PM
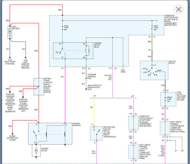
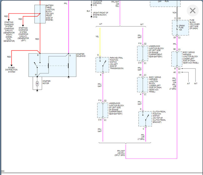
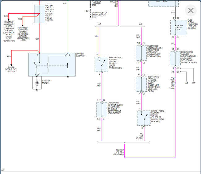
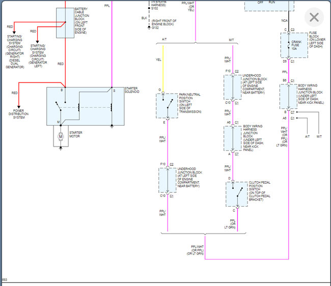
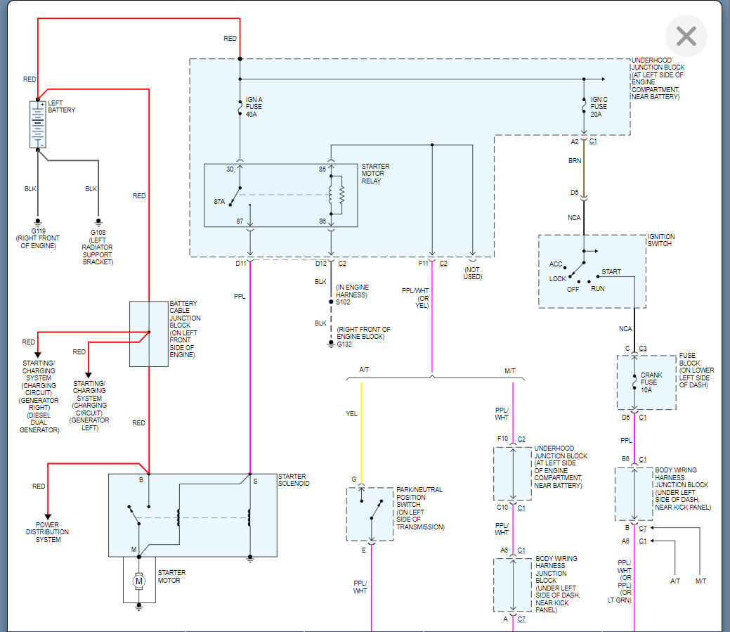
Began as what seemed a parasitic draw, eliminated the fuses, starter, battery, alternator, lights, radio, and relays in the process. Cranked a few times in park and neutral, then started up once after jiggling the shifter in neutral now nothing. Tested for power when turning key to start, nothing. Thought it may be the ignition switch, changed that and still do not get any power to the crank fuse on inside fuse box. Should I look at the neutral safety switch?








