Friday, May 7th, 2021 AT 1:31 PM
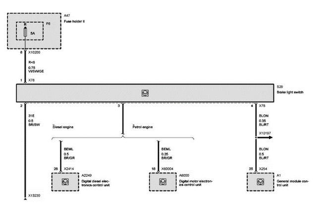
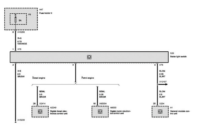
I have no brake lights. I've changed the switch twice now still no luck. I have 12v going into switch, the ground is good the other 2 wires have 1.3v coming out when you apply the brakes. Any ideas? Thanks



