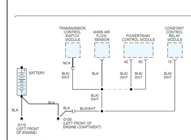
I just replaced the negative battery terminal on this car and now I get in turn the key to on and everything appears normal, but when I try to turn it to start I hear a quick click and then all power is gone like the battery instantly drains or shuts off the power to the whole car. The car ran fine before I replaced the terminal. How do I fix this to make car start up? On the negative side of battery it has the normal thick wire, but then there is also a smaller wire from the terminal to what appears to be a possible body ground. Please help.
Saturday, September 26th, 2020 AT 11:59 AM




