Neutral safety switch (gear range sensor) location?

Tiny
SKYSCRAPIIST
  • MEMBER
  • 2008 NISSAN FRONTIER
  • 4.0L
  • 6 CYL
  • 4WD
  • AUTOMATIC
  • 114,000 MILES
I have been looking every where online for the exact location and repair guide and can't find it. Please help my truck will not start otherwise.
Sunday, August 4th, 2019 AT 8:44 AM

20 Replies

Tiny
ASEMASTER6371
  • MECHANIC
  • 52,796 POSTS
Good morning,

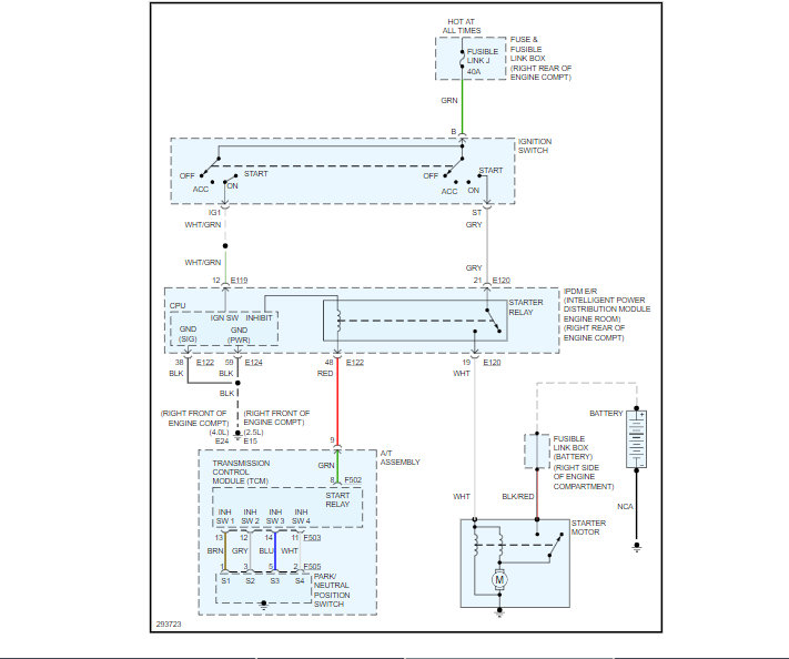
You did not specify if it was a manual or automatic so I enclosed both for locations in the pictures.

Roy
Was this
answer
helpful?
Yes
No
-4
Sunday, August 4th, 2019 AT 8:56 AM
Tiny
SKYSCRAPIIST
  • MEMBER
  • 11 POSTS
I'm sorry it's an automatic.
Was this
answer
helpful?
Yes
No
-1
Sunday, August 4th, 2019 AT 1:48 PM
Tiny
SKYSCRAPIIST
  • MEMBER
  • 11 POSTS
Is this part located on the inside of the transmission our bolt on exterior for this year? I'm pulling my hair out, thanks for your time.
Was this
answer
helpful?
Yes
No
Sunday, August 4th, 2019 AT 1:52 PM
Tiny
ASEMASTER6371
  • MECHANIC
  • 52,796 POSTS
It is on the outside of the transmission.

How did you confirm the switch has failed? It is a very rare failure.

Roy
Was this
answer
helpful?
Yes
No
Sunday, August 4th, 2019 AT 2:05 PM
Tiny
SKYSCRAPIIST
  • MEMBER
  • 11 POSTS
Shifter 0 is in park and dash reads first no start no crank.
Was this
answer
helpful?
Yes
No
Sunday, August 4th, 2019 AT 2:48 PM
Tiny
ASEMASTER6371
  • MECHANIC
  • 52,796 POSTS
Does the reading change when the shifter is moved up and down or does it stay at 0?

Roy
Was this
answer
helpful?
Yes
No
Sunday, August 4th, 2019 AT 2:50 PM
Tiny
SKYSCRAPIIST
  • MEMBER
  • 11 POSTS
Stays in first.
Was this
answer
helpful?
Yes
No
Sunday, August 4th, 2019 AT 2:51 PM
Tiny
ASEMASTER6371
  • MECHANIC
  • 52,796 POSTS
When you put it in park, is it is park? Will the car roll or not?

Roy
Was this
answer
helpful?
Yes
No
Sunday, August 4th, 2019 AT 2:59 PM
Tiny
SKYSCRAPIIST
  • MEMBER
  • 11 POSTS
It will not roll to my knowledge, I have replaced the valve body/TCM pre programmed to my year as well as the starter now I'm on to the PNP.
Was this
answer
helpful?
Yes
No
Sunday, August 4th, 2019 AT 4:50 PM
Tiny
ASEMASTER6371
  • MECHANIC
  • 52,796 POSTS
Do you have power in and out with the key in the start position?

Roy
Was this
answer
helpful?
Yes
No
Sunday, August 4th, 2019 AT 5:04 PM
Tiny
SKYSCRAPIIST
  • MEMBER
  • 11 POSTS
I do have power with key in start position until I try to start than it's just a click sound.
Was this
answer
helpful?
Yes
No
Sunday, August 4th, 2019 AT 5:21 PM
Tiny
ASEMASTER6371
  • MECHANIC
  • 52,796 POSTS
What is the voltage? Did you check input and output?

Roy
Was this
answer
helpful?
Yes
No
Sunday, August 4th, 2019 AT 5:33 PM
Tiny
SKYSCRAPIIST
  • MEMBER
  • 11 POSTS
My battery is 5 months old I tested the battery it reads 12.58 I'm not understanding what you mean by input output reading can you please explain? I will be back at it again tomorrow trying to replace the PNP, I really appreciate your help man I can't explain how much it means!
Was this
answer
helpful?
Yes
No
Sunday, August 4th, 2019 AT 8:36 PM
Tiny
ASEMASTER6371
  • MECHANIC
  • 52,796 POSTS
You need to test for voltage into and out of the switch.

Roy
Was this
answer
helpful?
Yes
No
Sunday, August 4th, 2019 AT 10:06 PM
Tiny
SKYSCRAPIIST
  • MEMBER
  • 11 POSTS
Is there a fuse or relay I'm able to test input and output at? I'm holding off on lowering transmission to replace switch or test switch. Have you seen this year Frontier just go from running and starting fine and than turn it off and now dead for weeks?
Was this
answer
helpful?
Yes
No
Sunday, August 4th, 2019 AT 10:09 PM
Tiny
ASEMASTER6371
  • MECHANIC
  • 52,796 POSTS
No, you need to test at the switch. There is no way around it.

Any car can have this issue this quickly with a failure.

Roy
Was this
answer
helpful?
Yes
No
Monday, August 5th, 2019 AT 3:19 AM
Tiny
SKYSCRAPIIST
  • MEMBER
  • 11 POSTS
Solved to any future reader! Sadly I couldn't tell you exactly which one of these remedies worked, but over the past 32 days of going at it on this truck it pays off!
1. Bought and replaced brand new OEM starter$130.00
2. I also at that time looked every place on the net and found an exact match, pre programmed rebuilt valve body/TCM $590.00 from streetsmarttransmisssion. Com
3. As I was waiting on these parts I also bought the PNP safety switch $56.00 Advanced Auto (never installed).
4. As well as a new ground cable advanced auto $69.00!
5. Used IDPM from pull a part full of fuses and relays for $39.00.
I literally tore my entire interior apart dash wise, I had the entire left side of the engine compartment tore down battery up to IDPM, as well as the transmission decently disassembled, I cleaned every connector and before re connected a bit of dielectric grease, I took a grinding wheel and hit every ground to the body and engine I could find. Removed all fuses and relays kne at a time replacing and re surfacing any that looked like they needed it, I also added a new ground from body to battery (with old terminal cable) just as precaution, if truck was load tested prior I could have an answer, besides that I took my time I took a multi-meter and I pulled out my hair and lost three teeth! But I have my off road roller back! Worth it!
Was this
answer
helpful?
Yes
No
Monday, August 5th, 2019 AT 9:40 PM
Tiny
ASEMASTER6371
  • MECHANIC
  • 52,796 POSTS
Glad to hear you have fixed it.

Roy
Was this
answer
helpful?
Yes
No
Monday, August 5th, 2019 AT 9:47 PM
Tiny
SKYSCRAPIIST
  • MEMBER
  • 11 POSTS
And I'm glad you were able to be here man. People like you are rare! Thanks dude
Was this
answer
helpful?
Yes
No
+1
Monday, August 5th, 2019 AT 10:41 PM
Tiny
ASEMASTER6371
  • MECHANIC
  • 52,796 POSTS
You are welcome.

Always glad to help.

Roy
Was this
answer
helpful?
Yes
No
-1
Tuesday, August 6th, 2019 AT 3:43 AM

Please login or register to post a reply.