Thursday, April 17th, 2025 AT 1:22 PM
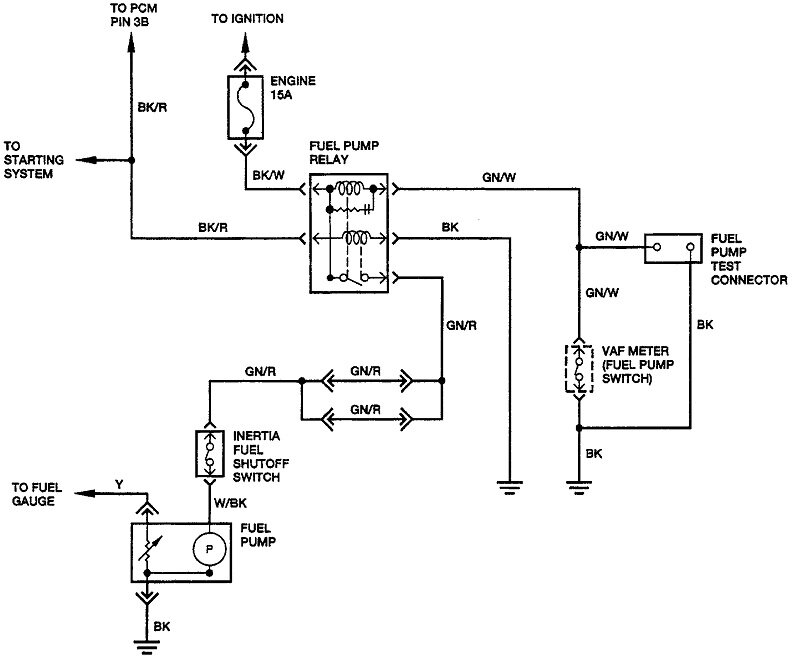
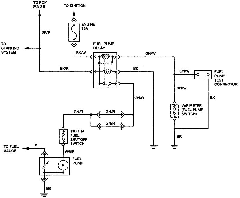
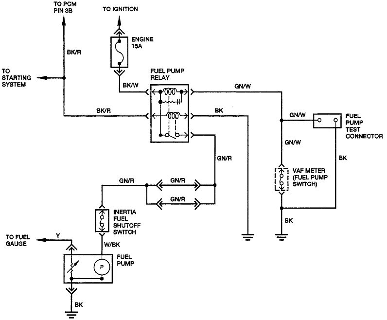
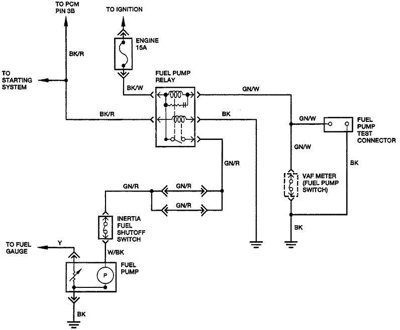
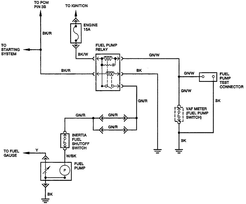
I need a wiring diagram for the fuel pump and sending unit (in-tank area). Replacing pump and several wires broke off. Adding images of wires straight through, (minus connectors in between). Will be soldering wires back on. In-tank and external side pump and sending unit diagram.





