Saturday, November 23rd, 2019 AT 2:26 PM
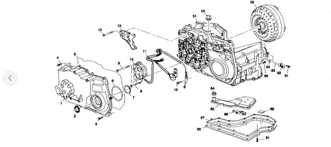
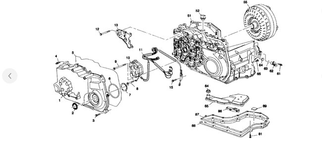
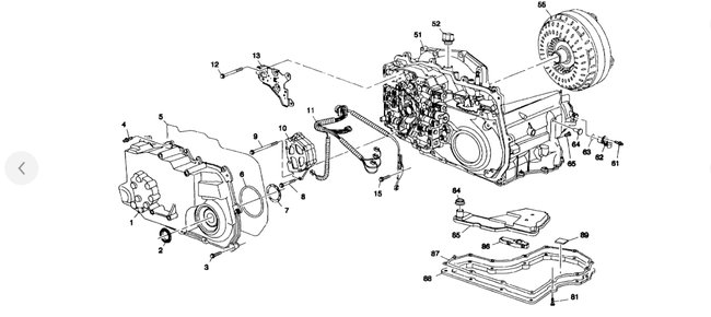
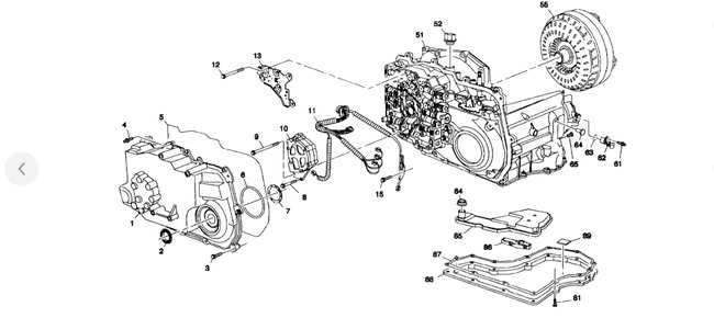
Here's my problem I have an automatic transmission. I took off the pan because it was leaking oil and then I did a oil change thinking that, that's what it was. But I didn't put transmission fluid in. The next day I drove to work and my car was running good. But when I got home and tried to reverse into my driveway my car wouldn't go in reverse all it would do was rev the engine but not move. So I finally realized that it needed transmission fluid in so I put some in but it still won't reverse! What could be the problem and how can I fix it myself?





