Multiple codes from different systems, all at once?

Tiny
BILL MARSHALL
  • MEMBER
  • 2011 INFINITI G37
  • 3.7L
  • V6
  • 2WD
  • MANUAL
  • 80,000 MILES
I started my car after work yesterday and within 60 seconds, the CEL came on and the idle wouldn't come down below about 1k, even after warm up. I scanned the codes and it returned some from the ECM, BCM and IPDM. I made note of them in the attached image. I had no CEL displayed before this. Those (online) who have had the same B codes say their car usually won't start but I've had no such issues. No hesitation or stutter from the starter when codes initially came up or when starting this morning. I had the same cylinders misfiring a few months back because the spark plug tube seals were allowing oil down the tubes, but I replaced the valve cover gasket and spark plug tube seals on that side and haven't had a problem since. The CAN Com for the AV unit, I have no idea.
Thursday, October 5th, 2023 AT 11:43 AM

12 Replies

Tiny
AL514
  • MECHANIC
  • 5,580 POSTS
Hello, looking up a couple of the B codes, service info goes directly to the U1000 and states if that is set, to deal with that CANbus code first. The AV Unit is your Audio and if you have it, rear camera. Is this model a Sedan, not a Convertible to begin with?
This might be a module failure that is affecting the can bus network.
I assume the misfires codes were in the ECM and the B codes were in the BCM, what module was the U1000 code in?
Was this
answer
helpful?
Yes
No
Thursday, October 5th, 2023 AT 3:56 PM
Tiny
BILL MARSHALL
  • MEMBER
  • 46 POSTS
Hello Al,

Thank you for the reply. I have a coupe sport 6mt. I do have a rear camera. There were two instances throughout the summer where I parked directly in the sun and when I came out to my vehicle to leave it was like sitting down into an oven and the display screen would not turn on or respond to touch, buttons or wheel controls until the cabin cooled down with the AC. The P0300 was, of course in the ECM, B2617 is in BCM, B2110 in IPDM, B2127 is in Auto Drive POS and U1000 is in Multi AV.
Was this
answer
helpful?
Yes
No
Thursday, October 5th, 2023 AT 10:15 PM
Tiny
BILL MARSHALL
  • MEMBER
  • 46 POSTS
Under Multi AV, I can go into CAN diag support mntr. I don't know why under BCM there is a - instead of ok but this is key on, engine off. Only one not being displayed from second page is TPMS which, I have no sensors because I have aftermarket wheels so it's a - also.
Was this
answer
helpful?
Yes
No
Friday, October 6th, 2023 AT 8:49 AM
Tiny
AL514
  • MECHANIC
  • 5,580 POSTS
So, this data is what has communications on the can bus? There are a bunch of different options when it comes to this vehicle. For instance, if it has a Bose sound system or Base model, we know you have rear view cameras, Ill pull up some network into on it, I was looking at the sedan model because I wasn't sure what it was. Is that scan tool all you have for diagnostic gear?
On network issues like this, I will scope the network and watch the actual waveforms and start unplugging modules if the network waveform looks distorted, for example if there is a module sending out bad data packets, they will show up, or if there is an issue with the entire network being shorted to power or ground.
This isn't the G37x All-wheel drive, correct?
The BCM might have that - mark if there is a fault with it, on some vehicles when the BCM is down, the rest of the modules will use the last known good data from it to operate the vehicle, also it can be that some modules will be sort of half working and half not, data networks and modules these days can do all kinds of strange things when they have low voltage feed or a corroded connector going to them, where some message packets are getting through and some are not.
Hopefully that scan tool will give us enough information to know what module is affecting the network.
The U1000 being set in the Multi AV module can mean its seeing a fault from another module, and its not necessarily the AV module that's at fault. The vehicle does start and run, so the BCM is controlling the Starter relay. I was going over the wiring diagrams for this last night to get an idea of how the systems work.
Do you know if it has a Bose Audio system, and Navigation (GPS)?

We can have you check voltage levels for CAN high and CAN low with a multimeter, but its really too effective. But we'll go over some things you can check if you have a multimeter.
Was this
answer
helpful?
Yes
No
Friday, October 6th, 2023 AT 12:05 PM
Tiny
AL514
  • MECHANIC
  • 5,580 POSTS
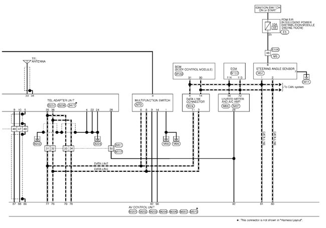
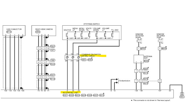
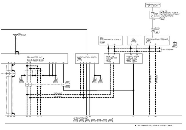
This might not be possible, but I see a live data option on that scan tool, can you go into the Multi AV module and look at any live data? Looking at the Data Link connector, there are separate pins for CANbus communications and AV comms, and the AV unit has a bunch of AV comm lines coming out of it. It's linked to the Tel Adapter unit, the Multi-function switch, it's also on the CANbus as well. So, if you can look at any live data from the module, it might be a different module that it's not receiving any data from. But from what you described about the heat issue and the touch screen going blank until it cooled down, there might be some solder joints that have cracked on the circuit board which seems to be more likely. The code its setting can set in any module. It's a basic CAN communication code, but the detection condition is the AV unit not transmitting or receiving any CANbus communication signals for 2 seconds or more. Sometimes though a scan tool will communicate with modules on a different circuit than they use to talk to each other, which is probably why were able to even read a code out of it. As an example on some GMs a bad PCM can have a failure for its scan tool communications but still be talking on the module network. As for the other codes, the B2127, the Parking Brake Switch actually runs to the AV module. This thing does a lot, its has a lot of functions in the vehicle. We know that the B2127 can be set by the AV not communicating with the BCM. So, I would say it's causing the other codes as well. I'm going to go through and see where the clutch switch inputs to for the B2110, but since the vehicle starts and the BCM is responsible for activating that relay.
If that scan tool is capable of going into these modules, see how many you can look at live data in, and if you use your phone in the vehicle, see if that works, I would assume that is a Bluetooth function. There also looks to be a USB connector that is an input to the AV unit as well, so check if that works too.
Was this
answer
helpful?
Yes
No
Friday, October 6th, 2023 AT 3:03 PM
Tiny
BILL MARSHALL
  • MEMBER
  • 46 POSTS
Sorry for the delayed response, I'm just now getting off work and I'm not technically allowed to use my phone while I'm working. To get a few of those questions out of the way, I do have nav, Bluetooth and Bose. What I do not have is - adaptive headlights, h-lamp levelizer, adaptive cruise control, lane departure, four-wheel steering or AWD. My scan tool is a Foxwell NT510 Elite with the Nissan/Infiniti program loaded in it. It doesn't do all the functions of an actual Consult 3 scan tool, but it does quite a bit. Currently sitting in my car at work with the engine running and the BCM still shows a - instead of okay. When I go into multi AV and select live data, the image below is what I have access to, (I apologize for the picture quality, I was trying to reduce the glare and I don't know why the image keeps turning to the side) there is a second page showing just room lamp. Everything switches from off to on as it should except for side view sw and room lamp, those do not turn from off to on regardless of whether I turn the dome light on, open the door and the light comes on or adjust the side mirrors (I'm assuming that's what side view sw is) but those do all operate as they should. Bluetooth is operating normally, music information as well as caller information is displayed on screen. I should have a multimeter at home, I'll have to check but as for now I'm going to drive home, and I will let you know. Thank you again
Was this
answer
helpful?
Yes
No
Friday, October 6th, 2023 AT 6:48 PM
Tiny
AL514
  • MECHANIC
  • 5,580 POSTS
Ok, then so far, it appears the AV unit is working correctly. Does the rear-view camera work as well?
Can you see any live data in the BCM, the HVAC module, IPDM? The Auto Drive Pos looks to just be the driver's seat position module which stores the position you had it set in after the vehicle is shut off and should reset the seat to your preset position when you turn the key on.
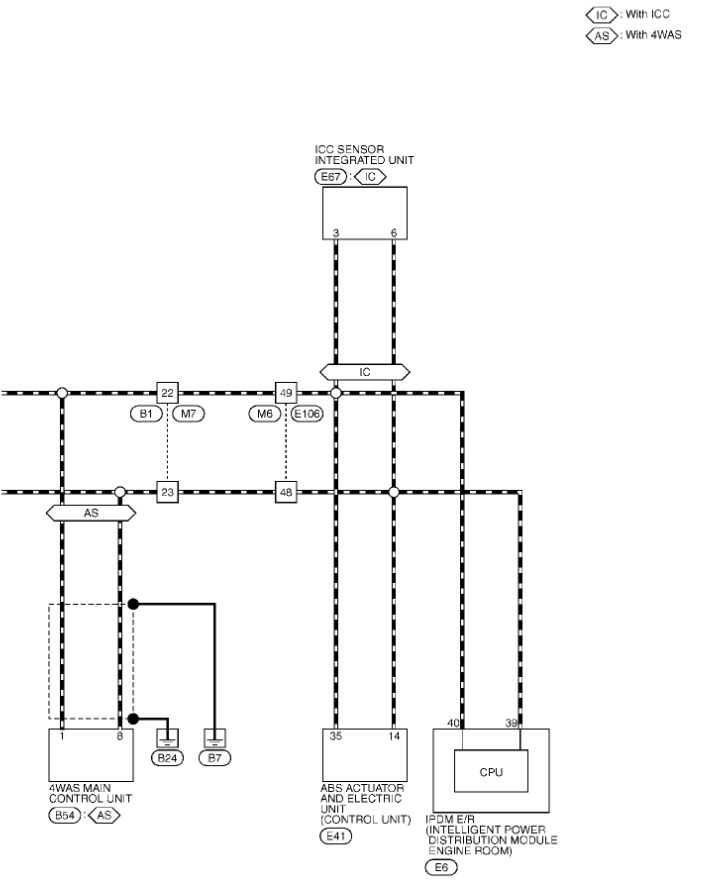
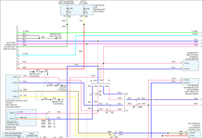
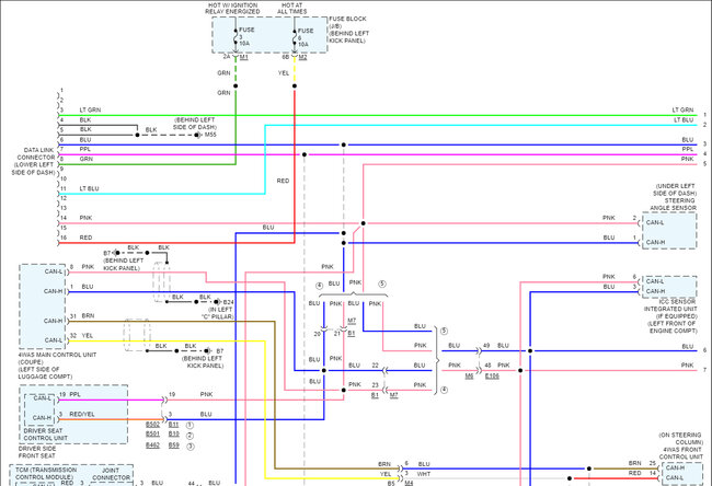
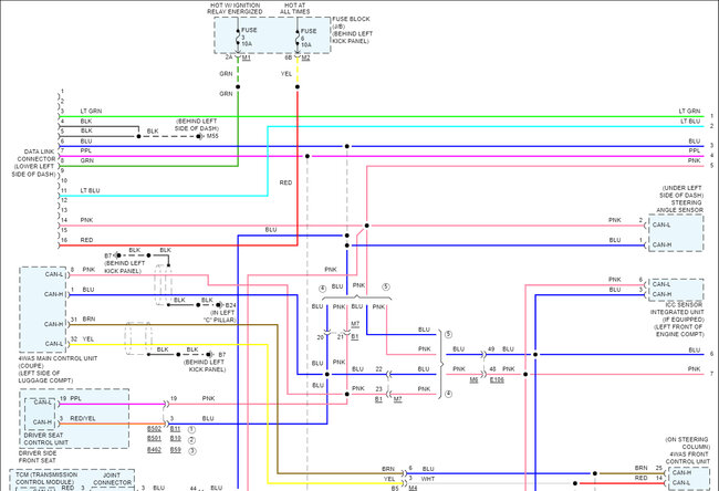
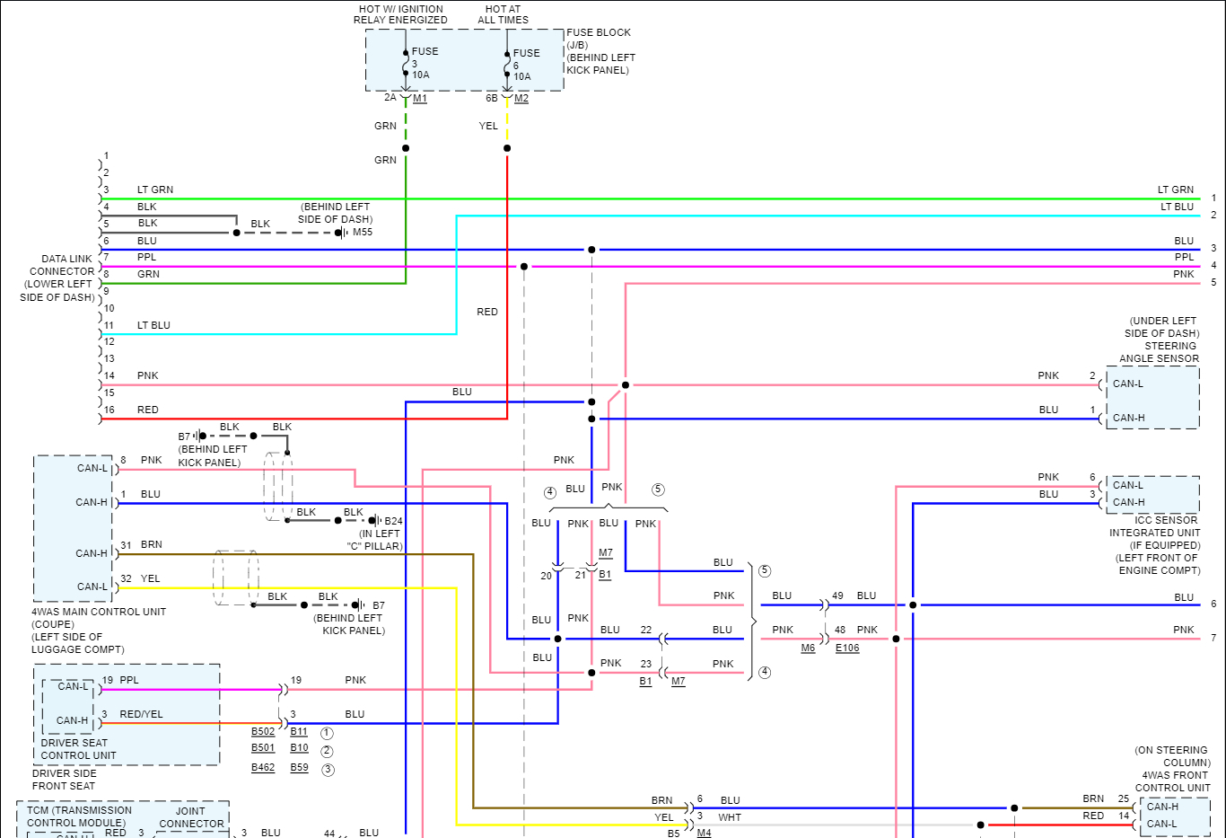
What I did find was a Technical Service Bulletin about diagnosing specifically the U1000 code, this is the OEM diagram for all the modules on the bus, basically they want you to scan the vehicle's network topology and see which modules that the vehicle does have but are not showing up or showing a fault in the vehicle. Like what the BCM is showing. List all the modules that you can see, and if they are giving you and ok or the negative (-) mark. Or if any modules that you know happen to be missing in the list.
Make a record of that, the next thing they list is just checking the function of those modules,

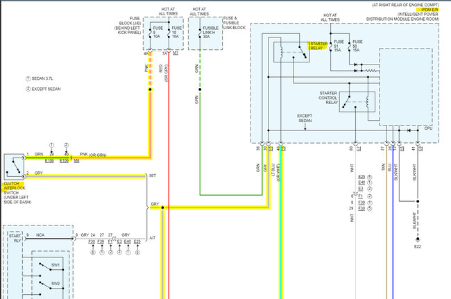
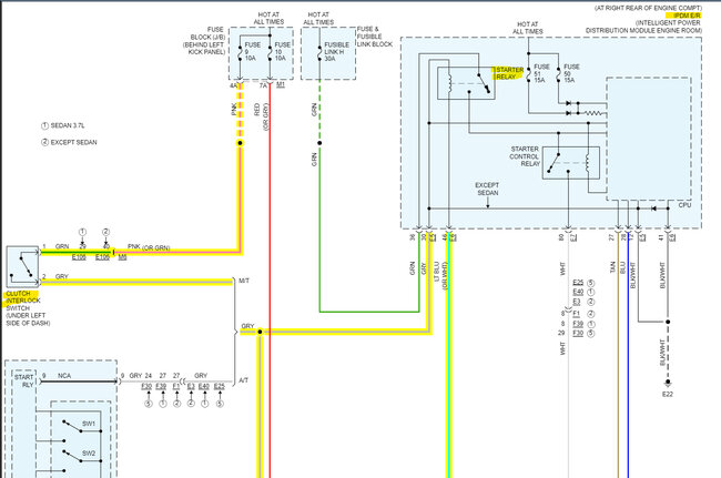
The BCM is responsible for activating the Starter relay which its doing, the relay is located in the IPDM, the code setting criteria for that B2617 is the BCM requests immediate operation of the Starter relay to the IPDM but there is no response for more than 1 second.
The BCM diagram shows that it provides a Ground for the Starter Relay that is located in the IPDM,
Now it's the same for the Clutch interlock switch, the switch sends power to the BCM, but also powers up the Starter relay, so it looks like the B2617 Starter relay circuit and the B2120 Clutch Interlock switch can be related, and you just happen to see the codes now because you happened to do a scan due to the CANbus issue. I would clear all these codes out for now, and see what comes back right away,

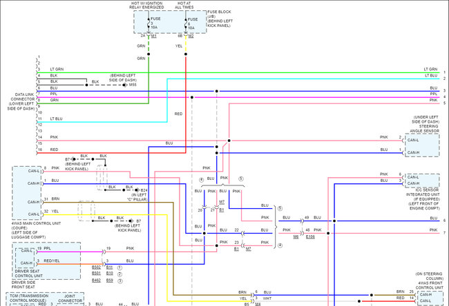
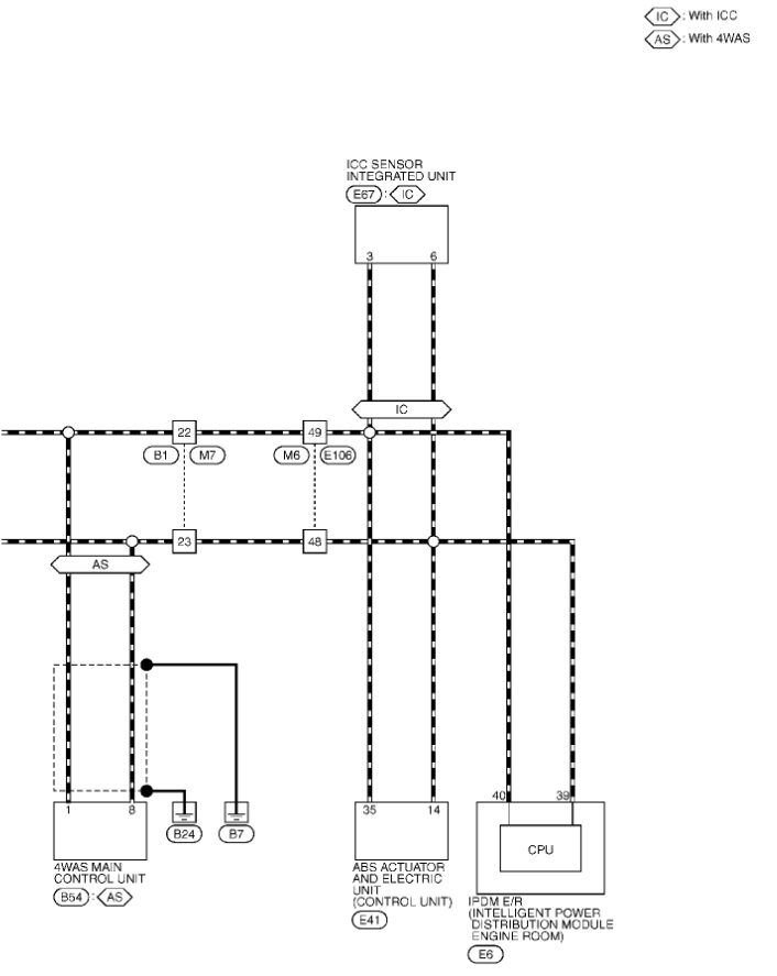
I can see how the clutch switch could affect the Starter relay, diagrams 3 and 4 are aftermarket diagrams top and bottom, but you can see that if the clutch switch didn't send power within 1 second to the Starter relay, it could set both those codes.

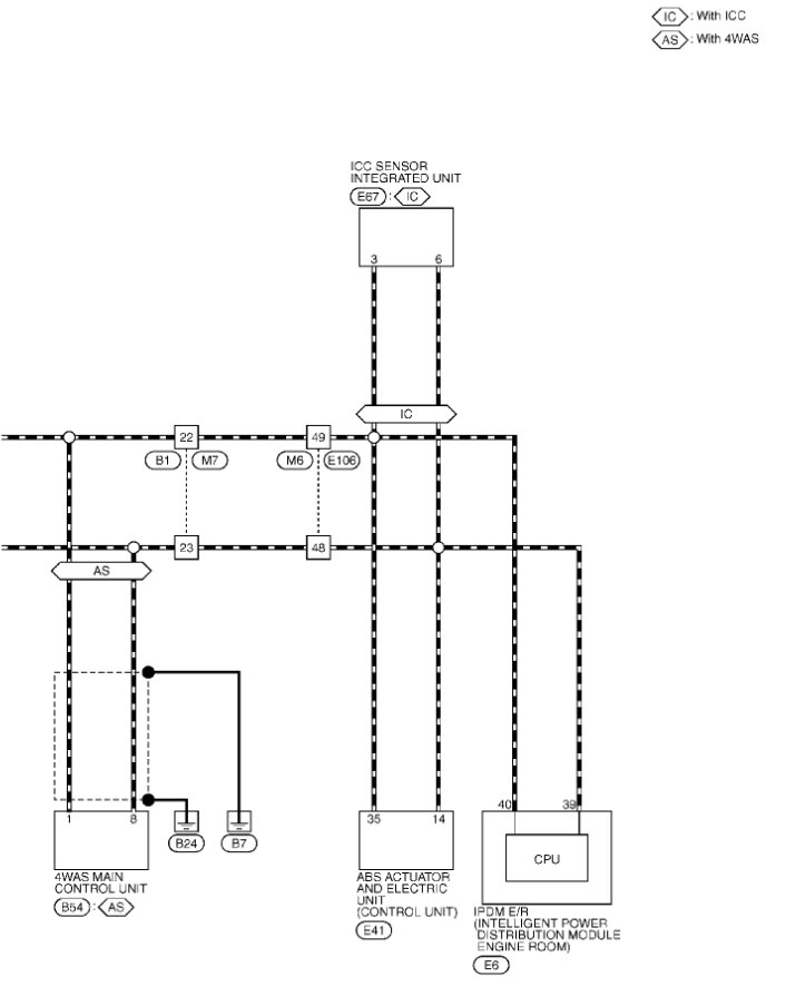
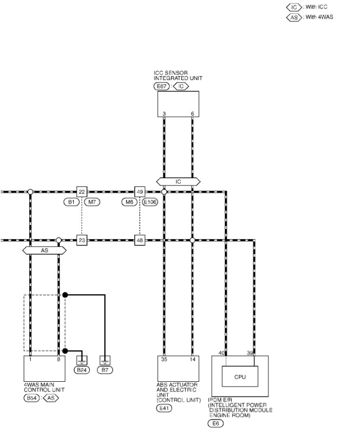
The Parking brake is tied into the Driver seat module for whatever reason, that switch might be sticking or something setting that code. I would see if the Parking brake light comes on the Cluster when applied. The switch for it is right on the Parking Brake Lever, so that may or may not be related to the can fault too. The code criteria for the B2127 is "Parking Brake engaged and the vehicle speed of 4MPH or more is detected".

The cylinder misfire codes are misfire counter codes, So C1-5 (cylinder 1 has 5 misfires counted at the time of setting the P0300. Cylinder 5 has 18, and in all reality that is not bad, Misfires have different levels, some are more severe than others, the check engine light probably came on because of the U1000 code. And the others may have set at other times,
but clear them all out, and see if everything is functioning correctly, and write down what modules might be missing or giving a (-) which I assume is a Fail on the can bus monitor.
And make sure the rear view camera works.
Was this
answer
helpful?
Yes
No
Friday, October 6th, 2023 AT 9:51 PM
Tiny
BILL MARSHALL
  • MEMBER
  • 46 POSTS
So, I have not cleared the codes yet. Camera works fine. I just did another misfire real-time count just to see what it said and shows C1-7, C3-1, C5-84, left bank is all zeros. When I select BCM module, it brings up about 20 different options like theft alarm, trunk, battery saver, IMMU, combo switch, intelligent key, buzzer, headlamps, etc. One of the options is BCM itself, when I select that, it shows ECU info, read codes, clear codes and special functions which is reset setting value. IPDM > live data shows about 30 options like radiator fan request, headlight request, ignition relay request, wiper request, push button request, etc. From what I can tell they all show correct values. All of the modules in the diagrams you attached, I show I have access to, even a few that aren't on your diagrams like headlamp levelizer, sonar, pop-up hood, whatever that is. The modules present that I don't actually have in the car like 4 wheel active steer, when I select them it just says no communication, make sure you actually have the system in your vehicle. Initially, I went into CAN diag support mntr under Multi AV, however, there's another under ECM and that shows a lot more communication lines. This does not show a value of (-) as an option, it either shows OK, 1 or 0. "Not Diagnosed" is shown for TCM and ICC (intelligent cruise control) which are systems I don't have so that's understandable, however, it shows a value of 1 for e4WD and AWD/4WD, which I do not have either. It shows BCM/SEC with a value of 0, it's the only 0 on the list. I just cleared all the codes, turned the ignition off and then started the car. The only lights currently on in the gauge cluster is brake because I have the park brake set and seat belt because I don't have it on. As I sit here and watch my idle though, occasionally it will start to hunt with the range of about 400 to 500 RPMs so it'll be sitting static at 750 and then drop to 500, go up to 1100, come back down to 500 and then static again at 750. I've only seen it happen twice in the last couple of minutes. Did another scan and all modules currently show no faults.
Was this
answer
helpful?
Yes
No
Saturday, October 7th, 2023 AT 8:13 PM
Tiny
AL514
  • MECHANIC
  • 5,580 POSTS
Okay. So, currently it's not detecting any faults except the Bank 1-cylinder misfires. I was looking through service info on any cylinder misfire and I would assume with a 2011 this vehicle it would have intentional shutdown of fuel injectors if the misfire were bad enough to damage the Catalytic converter, although it's not stated in any service info. But if they are bad enough to damage the Cat the MIL will blink. But you haven't mentioned that. But these misfires are being detected on a One Trip detection logic, so it's picking up those misfires right away when you start the vehicle and they will cause a fluctuation in rpm, especially since they are all on the same bank of the engine. With the MIL just staying on, they are not at a level that will damage the Cat, although it's not something you want to let go for a long time.
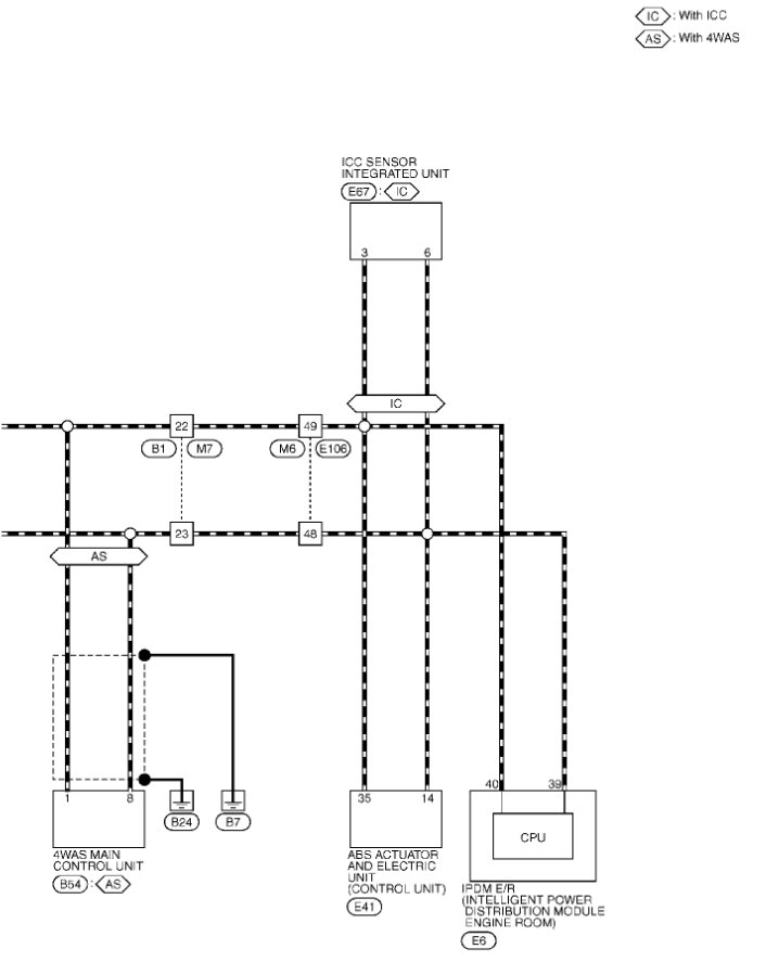
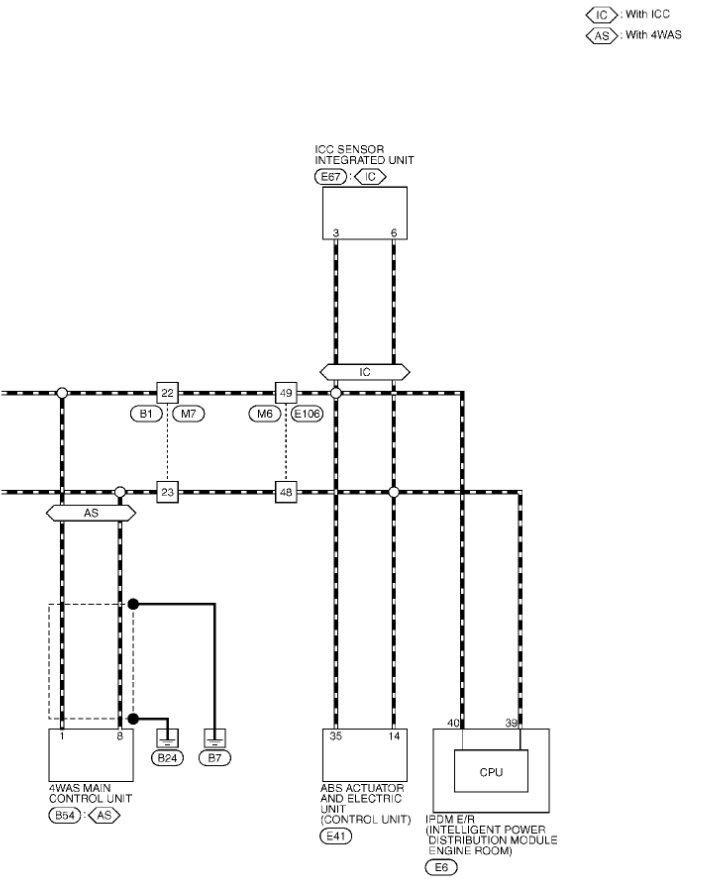
It sounds like there are a lot of bidirectional controls available with the vehicle and that scan tool. I have never used any of the Foxwell products, but you could try some of those options, wiper request, radiator fan request just to see if they actually turn those components on. Below I posted the aftermarket network data bus diagrams and they show a lot more modules. Obviously disregard the ones you don't have like you said. But the CANbus error might be heat related, such as a cracked solder joint. Solder joints can be very difficult to find since they only open up causing an open circuit when they get hot enough. Since everything seems to be working including the rear camera, it's impossible to make a call on a module until you can catch something not communicating.
The U1000 AV Unit code is a 2 second delay in comms to set. Does the vehicle have any Self-Diagnostic options through the touch screen menu?
I did see this (5th diagram), I know you said you don't have the CONSULT-III, but under can diagnostics they do have listed some symptom related faults, diagrams 6-13. So, we may have to wait to see which code sets first when it comes to the network, But I would take care of the cylinder misfires on Bank 1 to get it running better for now. And if it turns out to be needing spark plugs or whatever you replace to clear up the misfires, if you can, reset the adaptive learned values for the fuel system. If you have an ECM reset option on your scan tool, I'll see what service info has on resetting it, but it's always good to let the ECM relearn its fuel strategy after a repair, because right now, it's going to have negative fuel trims on Bank 1 due to cylinder misfires, so resetting those values back to zero after the repair is recommended so those cylinders aren't lean and over work the ignition coils on Bank 1.
And then keep the scan tool with you if possible, in the vehicle and see if you can catch the first module that sets any communication codes.

Okay, here are some driving patterns, diagrams 14, 15. After clearing out codes for the misfires.
Was this
answer
helpful?
Yes
No
Sunday, October 8th, 2023 AT 12:39 PM
Tiny
BILL MARSHALL
  • MEMBER
  • 46 POSTS
My apologies if I misspoke (text) in my last message. The misfire accounts were before I cleared all the codes. I did not check the count after clearing the codes but all the systems showed no faults. The check engine light has not been flashing. I had this same problem with the right bank back in March because my spark plug tube seals were bad and be tubes had oil down inside of them. I was getting crazy misfires, but I took the valve cover off and replaced the spark plug tube seals, valve cover gasket and upper plenum gasket and I haven't had a problem since, until recently. I have the FSM downloaded in my phone and I found a self diagnosis for the BCM, however, I believe it requires the Consult III in order to run it (pictured below). There is another self diagnosis for the AV unit where you put it in diagnosis mode by pressing different buttons simultaneously, but it looks like that just checks the inner components of the AV unit itself. There's another self diag for the multimeter gauge and for the power seat system, etc. I'll see if I can apply some of those requests and confirm they actually do what they're supposed to do. I have not found a fuel system learn reset in my scan tool but that's not to say there isn't one, I do know the procedure to do it manually, however, since it's in the FSM. I will pull the coils on that bank and try to find out why it's misfiring and then clear the learning.
Was this
answer
helpful?
Yes
No
Monday, October 9th, 2023 AT 5:19 PM
Tiny
BILL MARSHALL
  • MEMBER
  • 46 POSTS
I take that back. I found this while playing with the self diag in the AV unit. Also, ran another misfire count. All 0s.
Was this
answer
helpful?
Yes
No
Monday, October 9th, 2023 AT 6:07 PM
Tiny
AL514
  • MECHANIC
  • 5,580 POSTS
You can just swap the coils to the other Bank and see if that bank starts counting misfires. Thats a fast way to check them. It may take some drive cycles since you cleared all the codes for the misfire counts to come back. Swapping plugs and coils is quick as long as you don't have to pull the intake plenum or anything to access one side of the engine.
As for the U codes, it might be heat related, and its changing seasons now, it's amazing how much conditions with vehicles change per season. We'll have to wait to see if anything faults or sets a code for now. I pretty sure this vehicle does have more self-diagnostics built into it, but it's not always listed in the owner's manual and can be tricky to find in service info sometimes.
Was this
answer
helpful?
Yes
No
Monday, October 9th, 2023 AT 6:30 PM

Please login or register to post a reply.

Related Cylinder Head Valve Cover Gasket Replace/Remove Content