Can I get the pin out for the multifunction switch?

Tiny
MADMAX0100
  • MEMBER
  • 1995 GMC VANDURA
  • 50,000 MILES
I need a pin out for the multifunction switch.
Saturday, October 1st, 2022 AT 8:38 PM

1 Reply

Tiny
KEN L
  • MASTER CERTIFIED MECHANIC
  • 55,512 POSTS
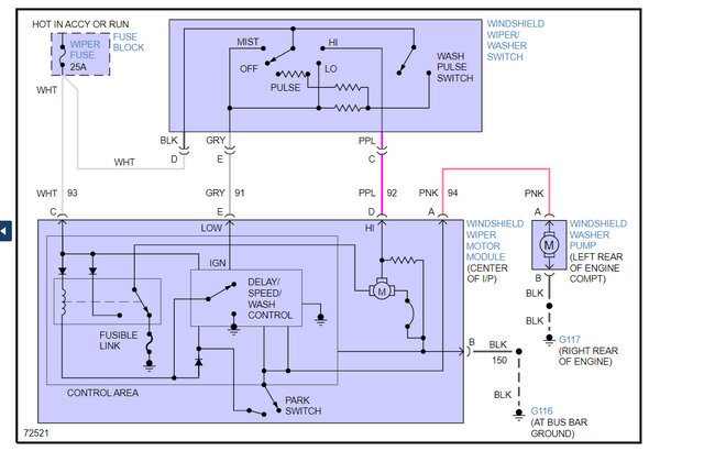
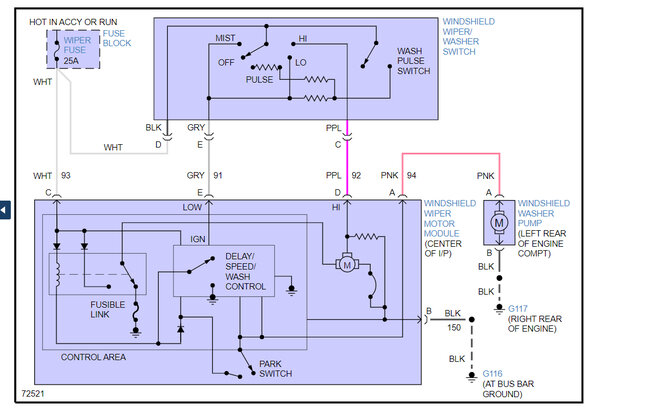
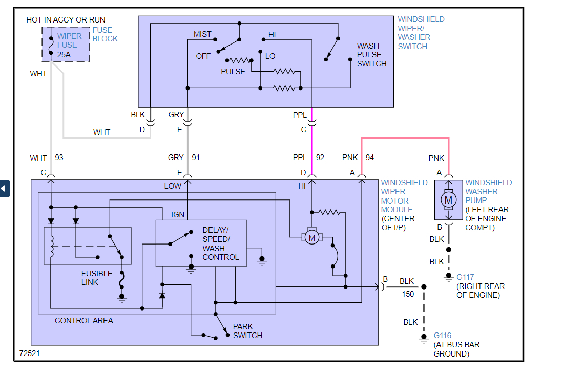
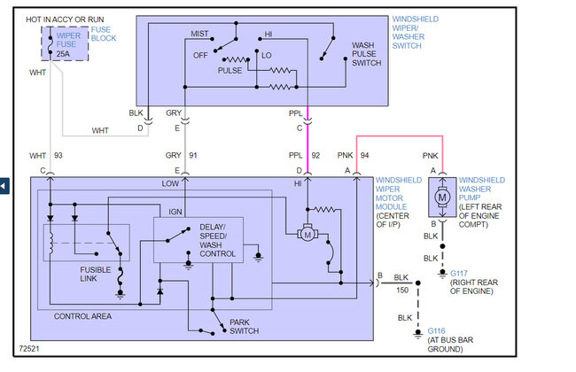
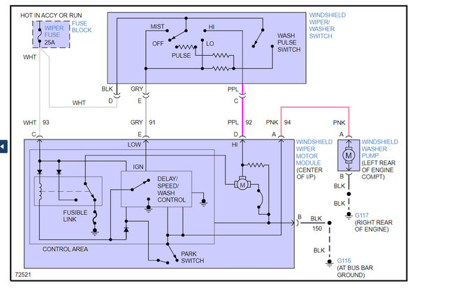
Yep, so they don't have one, I can get the wiring diagrams for the wipers and turn signals which I have provided. Check out the images (below). Please let us know if you need anything else to get the problem fixed.
Was this
answer
helpful?
Yes
No
Monday, October 3rd, 2022 AT 10:04 AM

Please login or register to post a reply.