Sister in Law asked me to look at her car for no blower motor concern. According to her, the blower stopped working on all slower speeds except full-on earlier this year, but she didnt have the $$ to have it repaired. The current problem has escalated so that the fan no longer works at all.
I have checked the following.
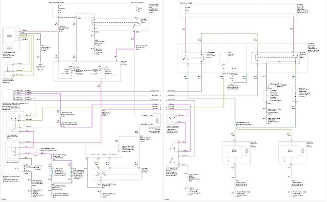
Power Distribution Box Fuses: All good (Checked with multimeter)
Interior Fuse Panel: All Good (Checked with multimeter)
Relay for Heater: Good (swapped positions with another working relay)
Fan Motor: Works when directly connected to 12v source (Removed and used jumper wires to battery)
Fan Switch: Replaced (See Below)
I have confirmed that 12v power is at the wiring harness that plugs into the fan control switch. Upon my initial removal of the fan switch from the wiring, I noticed that it looked like there may have been a considerable amount of electrical arcing causing the plastic plug to melt and become slightly deformed and the contacts to show corrosion. I have shot terminal cleaner in the harness, and cleaned up the plug as best I could. The plug shows no melt-through where the contact points would be touching inside the harness plug. The melting heat was also evident on the switch assembly itself, prompting me to go ahead and replace the fan switch. No difference in symptom.
I have checked with FoMoCo, by VIN, becasue I did locate info about a recall with 1996, and some 1999 Mystique's citing a "faulty resistor" as the cause of the problem I described, including the melting of the harness, resulting in an "open circuit" condition. According to FoMoCo, this vehicle has no recalls on it.
I have exhausted my diagnostic knowledge, and am looking for suggestions. If my Sister in Law decides not to spend the $$ to have a Ford technician examine it, the next step would be to run wires for a seperate switch and relay to turn the fan, on and off manually. I'd hate to butcher up the wiring, if I dont have to.
Thanks for your help!
Saturday, December 8th, 2007 AT 7:11 PM











