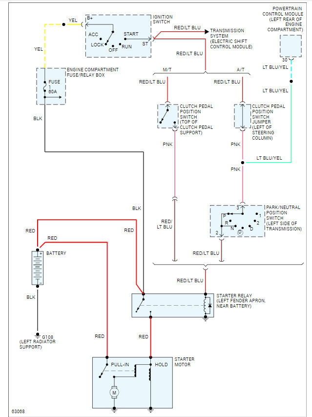
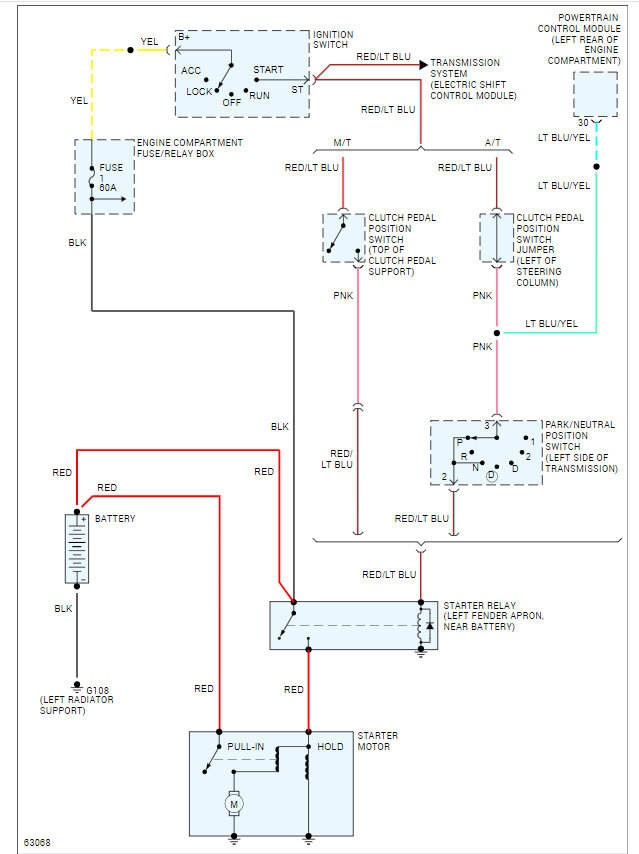
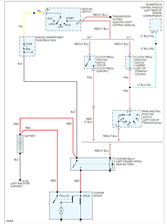
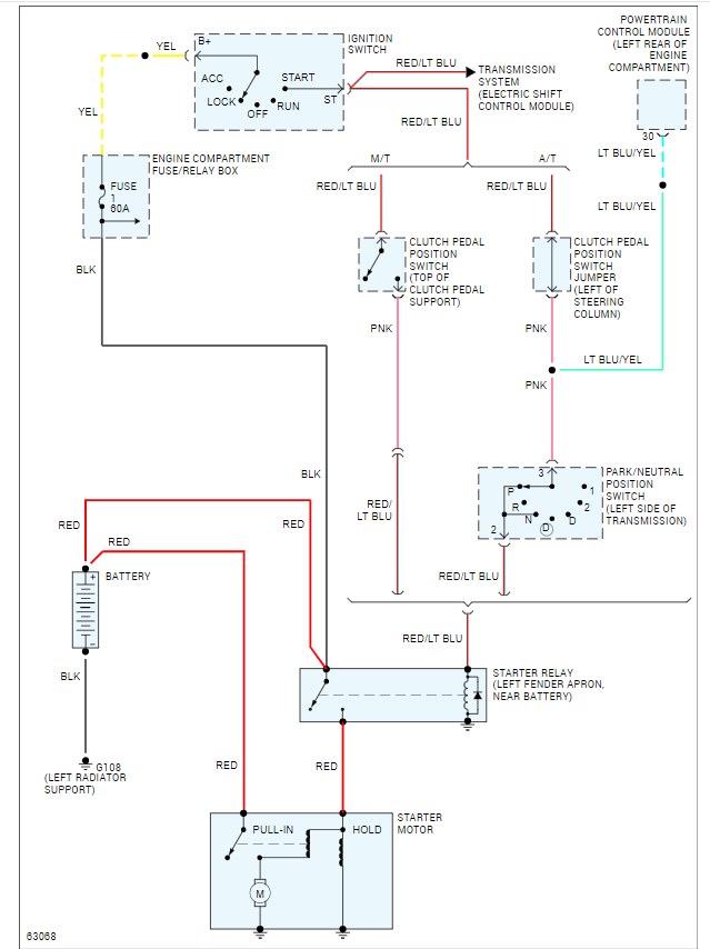
1994 Mazda b3000 6 cyl Two Wheel Drive Manual 200k miles
Will not turn over. New battery, new starter, new solenoid, new battery cables, voltage transfer. What else do I need to check or replace? However, I can push it and it will start. Any suggestions?
Thursday, May 20th, 2010 AT 9:21 AM




