HOME
ASK A QUESTION
REPAIR GUIDES
BECOME A MEMBER
LOG IN
Login with Facebook
OR
Remember me
NOT A MEMBER?
FORGOT PASSWORD?
CONTACT US
PRIVACY POLICY
TERMS AND CONDITIONS
☰
Home
Mazda
b3000
Engine
Starter
Solenoid
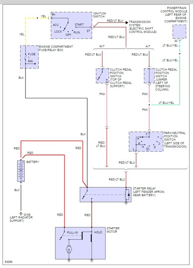
1994 Mazda B3000 Starter Solenoid Wiring Diagram
FURDE3
MEMBER
1994 MAZDA B3000
6 CYL
2WD
AUTOMATIC
170,000 MILES
Need wiring diagram for Starter Solenoid.
Tuesday, October 6th, 2009 AT 5:18 PM
1 Reply
KEN L
MASTER CERTIFIED MECHANIC
55,440 POSTS
Hey FURDE3,
It looks like there is a relay that runs the starter as well, here is a guide and a wiring diagram to help you fin the problem.
https://www.2carpros.com/articles/how-to-use-a-test-light-circuit-tester
Run some tests and get back to us so we can continue helping you.
Best, Ken
Image (Click to make bigger)
Was this
answer
helpful?
Yes
No
+1
Tuesday, January 31st, 2017 AT 1:30 AM
Please
login
or
register
to post a reply.
Related Starter Solenoid Content
1994 Mazda B3000 Starter Replacement
Have A Starter Motor And Solenoid For Replacement, Have Jacked Up The Truck And Blocked It Underneath For Safety, Yet One Of Two Bolts Is...
Asked by
Manship
·
1 ANSWER
1994
MAZDA B3000
2001 Mazda B3000 Replacing The Starter
I Can Not Get To The Nuts Holding The Positive Cable To The Solenoid. The Motor Was Replaced It Went From A Right Mount To A Left Mount. I...
Asked by
edmalone
·
1 ANSWER
2001
MAZDA B3000
O2 Sensor
Could All 3 Of My O2 Sensors Be "reacting To Slow" On My 99 Mazda B3000 Truck? Thats What A Car Repair Shop Told Me
Asked by
MRSSHELTON
·
3 ANSWERS
1 IMAGE
1999
MAZDA B3000
Oil Filters
Why Did The 2006 Mazda B3000 Use A Different Oil Filter Than All Others Prior And Since? I Currently Use Fram.
Asked by
hdfxrt92
·
2 ANSWERS
2006
MAZDA B3000
1998 Mazda B3000 Engine Trouble
My Truck Is Idling And Running Rough And When I Am Driving It When I Accelerate It Jerks. It Has Also Lost A Lot Of Power And Mpg. I Have...
Asked by
Rico T
·
3 ANSWERS
1998
MAZDA B3000
VIEW MORE
Ask a Car Question. It's Free!
Starter Motor Replacement
Starter Replacement
Starter Motor Replacement