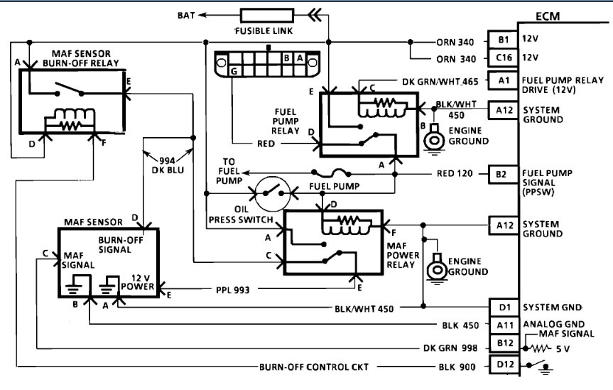
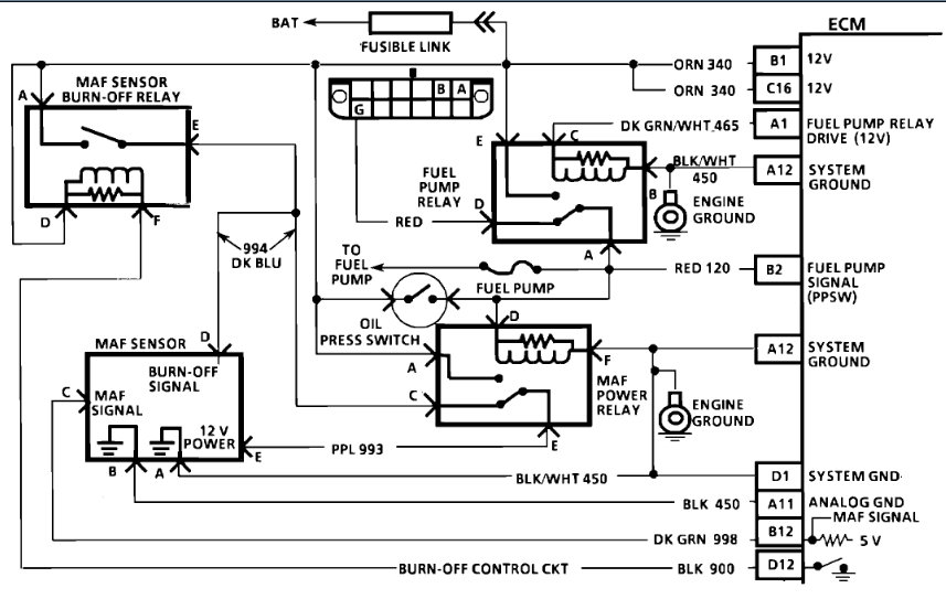
MAF circuit, code 36

Tiny
CAMC61
  • MEMBER
  • 1987 CHEVROLET CORVETTE
  • 5.7L
  • V8
  • 2WD
  • AUTOMATIC
  • 145,000 MILES
My car starts fine but throws a 36 code (burn off relay). When I unplug harness to MAF and turn key on I have no volts on purple wire power supply to MAF. I do have the chassis ground on black/why wire. When I plug harness back into MAF car started I then have battery voltage to purple wire. When I check dark green wire (signal wire)I intermittently have 1 volt. If I raise RPM's it sometimes goes to 2 or three volts but not always! I'm getting black sooty smoke out tail pipe. I did change both MAP relays.
Any help would be appreciated.
Thanks
Tuesday, July 28th, 2020 AT 9:09 AM

11 Replies

Tiny
4DRTOM
  • MECHANIC
  • 467 POSTS
Hello,

I have seen the fuel pressure regulator go out causing this issue. Remove the vacuum line and if there is fuel present the regulator is bad and needs to be replaced.
Tom
Was this
answer
helpful?
Yes
No
+1
Tuesday, July 28th, 2020 AT 1:22 PM
Tiny
CAMC61
  • MEMBER
  • 36 POSTS
Thanks for responding. Its a 1987 Corvette TPI so it's not obd2 The 36 code is gone and it'now flashes a 33 code on screen after I jumper the connector under dash. Its saying the MaF signal is high! Too much air for engine.I checked TPS and IAC both are in range. Like I said it doesn't throw code till I run or drive the car about 5 miles or 5 min then car boggs out a little as I increase speed.
Was this
answer
helpful?
Yes
No
Tuesday, July 28th, 2020 AT 7:16 PM
Tiny
DANNY L
  • MECHANIC
  • 5,648 POSTS
Hello, I'm Danny.

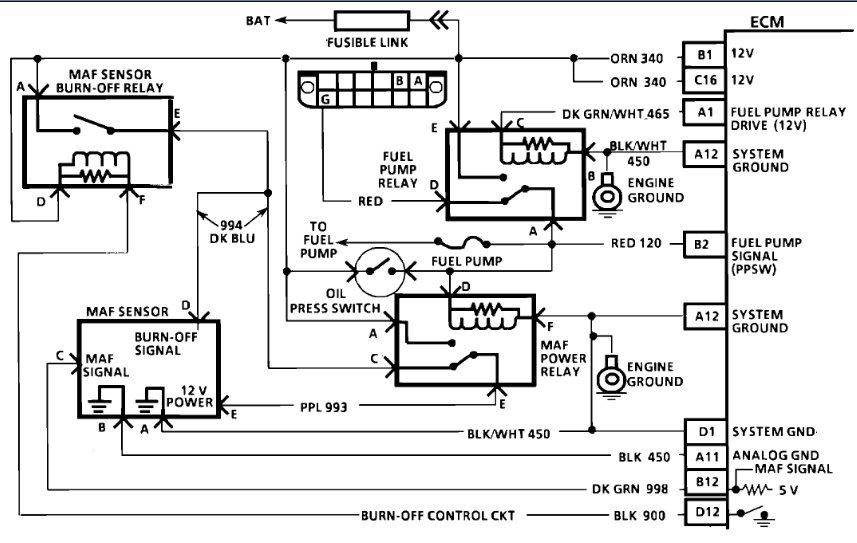
Just to add my 2 cents I've attached a bunch of picture flow charts and info to help you with code 36 and 33 diagnosis. Hope this helps and keep us updated. Thanks again for using 2CarPros.
Was this
answer
helpful?
Yes
No
+1
Wednesday, July 29th, 2020 AT 1:19 AM
Tiny
CAMC61
  • MEMBER
  • 36 POSTS
Thanks so much I could use these.
I'll let you know what else I find!
Was this
answer
helpful?
Yes
No
Wednesday, July 29th, 2020 AT 11:48 AM
Tiny
DANNY L
  • MECHANIC
  • 5,648 POSTS
You're welcome! Keep us updated and thanks again for using 2CarPros.

Danny-
Was this
answer
helpful?
Yes
No
+1
Wednesday, July 29th, 2020 AT 12:34 PM
Tiny
CAMC61
  • MEMBER
  • 36 POSTS
Well, I took the MAF off and cleaned it really good. Inspected boot and it had a couple small holes in it. Not sure if that would make my car throw a 33 code but I fixed it and also cleaned my throttle body with some carburetor spray put it all back together and drove it for about 30 minutes came back and no codes. I figured I solved it. Then I restarted car 2 hours later and check engine light stayed on.I checked the code and it was a 36. Now It's like the car is possessed or something. Back to the drawing board I guess!
Was this
answer
helpful?
Yes
No
Wednesday, July 29th, 2020 AT 4:29 PM
Tiny
DANNY L
  • MECHANIC
  • 5,648 POSTS
Hello again.

It's not good to have holes in the boot at all. It might throw off the sensor like it being an air leak.I would suggest using the diagnostic chart to run down code 36 I posted earlier. Keep us updated as to what you find. Let me know if you have any further questions about this. Hope this helps and thanks again for using 2CarPros.

Danny-
Was this
answer
helpful?
Yes
No
Wednesday, July 29th, 2020 AT 6:34 PM
Tiny
CAMC61
  • MEMBER
  • 36 POSTS
Code 36 is burn of relay circuit not working.
I haven't figured out why this is happening. I just replaced the two MAF relays! Power relay and burn off.
Was this
answer
helpful?
Yes
No
Wednesday, July 29th, 2020 AT 8:00 PM
Tiny
DANNY L
  • MECHANIC
  • 5,648 POSTS
Hello again.

Okay, then it must be a wiring issue. Since you replaced the relays there must be an issue in the wiring like a short, open or ground issue in the circuit. The flowchart I've attached in the prior post shows you how to test and the wiring diagram was attached as well. Unfortunately this wasn't just a swap out relay to fix issue. Keep me updated and let me know if you have any other questions about this. Keep me updated.

Danny-
Was this
answer
helpful?
Yes
No
+1
Wednesday, July 29th, 2020 AT 9:33 PM
Tiny
CAMC61
  • MEMBER
  • 36 POSTS
I will. Thanks again.
Was this
answer
helpful?
Yes
No
Wednesday, July 29th, 2020 AT 10:24 PM
Tiny
DANNY L
  • MECHANIC
  • 5,648 POSTS
You're welcome!
Keep us updated and let us know if you need any more reference material when you determine the problem. Thanks again for using 2CarPros.

Danny-
Was this
answer
helpful?
Yes
No
+1
Wednesday, July 29th, 2020 AT 10:39 PM

Please login or register to post a reply.