Low beam headlights

Tiny
TJ1
  • MEMBER
  • 2011 NISSAN ROGUE
  • 4 CYL
  • 4WD
  • AUTOMATIC
  • 86,000 MILES
Both low beam headlights work, but recently both are aimed almost directly down in front of vehicle and not illuminating the proper distance out in front of vehicle.

This problem started on both headlights at the same time.

Anyone experienced this same issue, and if so, what is the cause, and the remedy?
Saturday, September 14th, 2019 AT 3:22 PM

7 Replies

Tiny
JACOBANDNICKOLAS
  • MECHANIC
  • 110,194 POSTS
Welcome to 2CarPros.

If your vehicle has the Xenon Type lights, there is a headlamp aiming control switch on the dash near the 4wd switch. It can be turned. When turning it, you will see numbers on the dial. The higher the number, the lower the headlight axis will be. When you are on a flat road with no load, it should be on 0. Make sure you didn't bump that and change the axis of the lights.

I attached the best pic I could find of it.

Let me know if this helps.

Take care,
Joe
Was this
answer
helpful?
Yes
No
-1
Saturday, September 14th, 2019 AT 9:41 PM
Tiny
TJ1
  • MEMBER
  • 4 POSTS
Tried that, it does not change axis of left or right low beam. Also, tried adjustment screws under hood. Made a slight change in upward direction of axis, but maxed out adjustment upward didn't help enough. Dealer says replace entire headlight assemblies, both left and right. Would replacement of headlight ballast module on both sides resolve issue?
Was this
answer
helpful?
Yes
No
Monday, September 16th, 2019 AT 9:40 AM
Tiny
JACOBANDNICKOLAS
  • MECHANIC
  • 110,194 POSTS
Welcome back:

The ballast ignites the light, so that won't change anything. Is there anything loose or broken on the light assembly?
Was this
answer
helpful?
Yes
No
Monday, September 16th, 2019 AT 5:38 PM
Tiny
TJ1
  • MEMBER
  • 4 POSTS
Not sure if anything on light assembly is broken. The axis on both headlights is off and, I believe, that issue occurred on both at same time. If so, could the cause be a power loss, or a power reduction to both headlights, if the power to both lights passes through a common point of origin?
Was this
answer
helpful?
Yes
No
Monday, September 16th, 2019 AT 6:19 PM
Tiny
JACOBANDNICKOLAS
  • MECHANIC
  • 110,194 POSTS
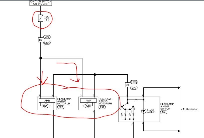
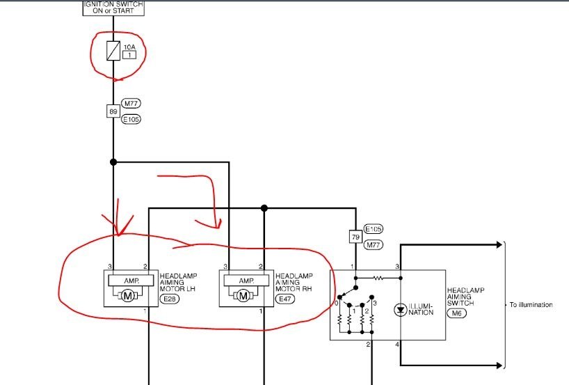
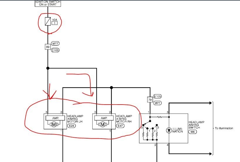
It is possible. You can check for 12v at the light socket to confirm that, but it sounds like the automatic headlight adjuster isn't working. I looked at the original wiring schematic, which I attached. There is a 10 amp fuse which supplies power to the motors. However, my manual does not show where it is located. If you have the original owner's manual, check to see if it indicates that fuse and check it.
Was this
answer
helpful?
Yes
No
Monday, September 16th, 2019 AT 6:58 PM
Tiny
TJ1
  • MEMBER
  • 4 POSTS
I won’t be able to perform the power checks until a friend of mine gets back from vacation. He has the tools/equipment for that and a well lighted shop.

I suspect what you describe as the problem source may well be correct. I will respond after we perform the checks you suggest. Thank you
Was this
answer
helpful?
Yes
No
Monday, September 16th, 2019 AT 7:22 PM
Tiny
JACOBANDNICKOLAS
  • MECHANIC
  • 110,194 POSTS
You are very welcome. Let me know the outcome and if you have other questions.

Take care,
Joe
Was this
answer
helpful?
Yes
No
Monday, September 16th, 2019 AT 7:52 PM

Please login or register to post a reply.