Lights and radio work, but no start?

Tiny
ETERNALARIANNE
  • MEMBER
  • 1996 BUICK ROADMASTER
  • V8
  • 2WD
  • AUTOMATIC
  • 157,000 MILES
Background: car was mildly wrecked a few years ago, the hood, headlights, and grille crunched where it went under a jacked up truck. It still ran and drove and was parked in a shop with the intention of fixing the front. My neighbor bought it for $200 and had it towed here, but the keys are missing.

He replaced the ignition switch and new battery. Radio works, lights work, but nothing when you turn the key. I can hear a click under the passenger dash, and the electric water pump will come on, but nothing from the starter at all. We looked in all the fuse boxes and couldn't find anything related to the starter or ignition, where can we start troubleshooting?
Thursday, March 14th, 2024 AT 3:23 PM

11 Replies

Tiny
JACOBANDNICKOLAS
  • MECHANIC
  • 110,192 POSTS
Hi,

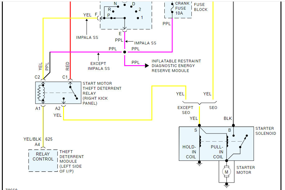
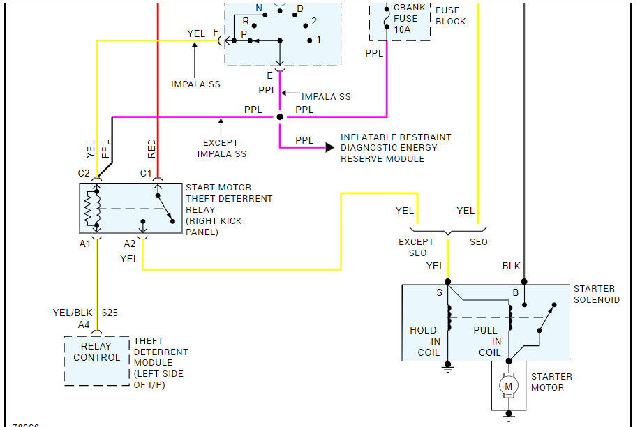
First, I attached the starting circuit wiring schematic below so that you would have a reference tool.

As far as the no crank, is the antitheft light staying on or flashing? Does placing it in neutral make any difference?

The idea that the ignition switch was replaced leads me to question if the new one was registered. There is a starter theft deterrent relay on the passenger side that I suspect is what you are hearing. If that is the case, then we need to check if there is power at the S terminal (yellow wire) at the starter itself when the key is in the start position. You will need a helper to do that. If there is power, then the starter motor is the likely issue.

Let me know.

Take care,

Joe

See pics below. Note: I cut the schematic in half to make it readable. I did overlap the two so you can follow from one to the next.
Was this
answer
helpful?
Yes
No
Thursday, March 14th, 2024 AT 8:27 PM
Tiny
ETERNALARIANNE
  • MEMBER
  • 226 POSTS
The pass key light flashes it doesn't stay on constantly. I will see if we can check for current at the starter as well.
Was this
answer
helpful?
Yes
No
Thursday, March 14th, 2024 AT 10:45 PM
Tiny
JACOBANDNICKOLAS
  • MECHANIC
  • 110,192 POSTS
Hi,

If the light is turning off, it's not likely that is the issue. Check the starter for power and let me know the results. We can work backward to see where power is lost. Also, make sure to try it in neutral.

Let me know.

Joe
Was this
answer
helpful?
Yes
No
Friday, March 15th, 2024 AT 6:38 PM
Tiny
ETERNALARIANNE
  • MEMBER
  • 226 POSTS
The pass key light never turns off, it just flashes constantly. I did find instructions on how to pair the new key, I bet that is our problem. We didn't know the anti-theft system required pairing the key when it's changed. I'm going to try that process today hopefully.
Was this
answer
helpful?
Yes
No
Saturday, March 16th, 2024 AT 7:24 AM
Tiny
ETERNALARIANNE
  • MEMBER
  • 226 POSTS
Okay, pairing the new key didn't work the pass key light still blinks and never goes off. The car won't even start after the 3 minute "timeout" period listed in the manual.
Was this
answer
helpful?
Yes
No
Saturday, March 16th, 2024 AT 11:39 AM
Tiny
JACOBANDNICKOLAS
  • MECHANIC
  • 110,192 POSTS
Hi,

If the light is on constantly, turn the key to the run position. Allow it to remain on for approximately ten minutes. At that point, the light should turn off. See if it starts then.

Joe
Was this
answer
helpful?
Yes
No
Saturday, March 16th, 2024 AT 1:26 PM
Tiny
ETERNALARIANNE
  • MEMBER
  • 226 POSTS
We went through the relearn process multiple times. The pass key light just keeps blinking. I even unplugged the passkey wires from the ignition switch (two white wires) and it does the same thing. I suspect this ignition key switch doesn't have the passkey resistance, it's just a normal ignition switch that happens to fit.

I found the passkey resistance list on a Camero website and tried different ohm resistors from my electronics toolkit in the wire plug until I found one that made the passkey light go off entirely and the car cranks now! So, this new ignition switch definitely doesn't have passkey capabilities.

My neighbor has to decide if he wants to use the resistor bypass or buy another ignition switch and try to see if it will learn the key.
Was this
answer
helpful?
Yes
No
Saturday, March 16th, 2024 AT 2:01 PM
Tiny
ETERNALARIANNE
  • MEMBER
  • 226 POSTS
One final update, the guy he bought it from actually found the keys, so we are just going to put the original ignition switch back instead of bypassing.
Was this
answer
helpful?
Yes
No
Monday, March 18th, 2024 AT 10:49 AM
Tiny
JACOBANDNICKOLAS
  • MECHANIC
  • 110,192 POSTS
Hi,

That's good news. LOL If you have a chance, let me know if everything goes as planned.

Take care,

Joe
Was this
answer
helpful?
Yes
No
Monday, March 18th, 2024 AT 7:34 PM
Tiny
ETERNALARIANNE
  • MEMBER
  • 226 POSTS
Sorry for the late response, we got the original ignition switch installed and it fires right up now. I think that the new switch be got didn't have the resistor in it and it didn't crank.

Thanks
Was this
answer
helpful?
Yes
No
Friday, April 12th, 2024 AT 7:26 PM
Tiny
JACOBANDNICKOLAS
  • MECHANIC
  • 110,192 POSTS
Hi,

You are very welcome and thank you for the update. I'm glad to know the problem has been resolved.

Take care of yourself and feel free to come back anytime in the future.

Joe
Was this
answer
helpful?
Yes
No
Friday, April 12th, 2024 AT 7:38 PM

Please login or register to post a reply.