Friday, May 29th, 2020 AT 2:24 PM
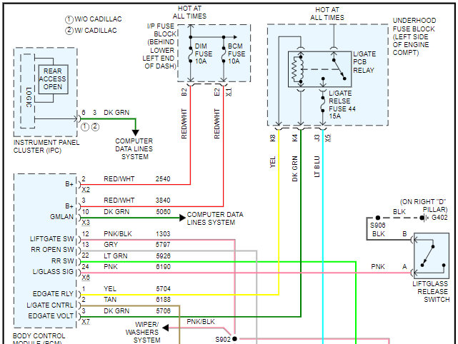
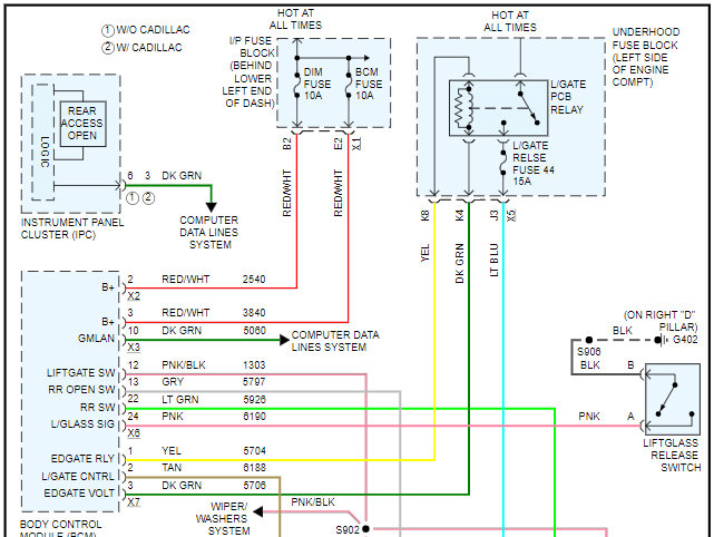
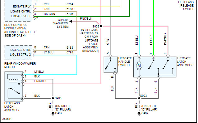
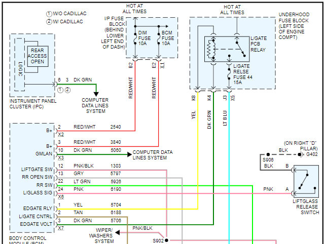
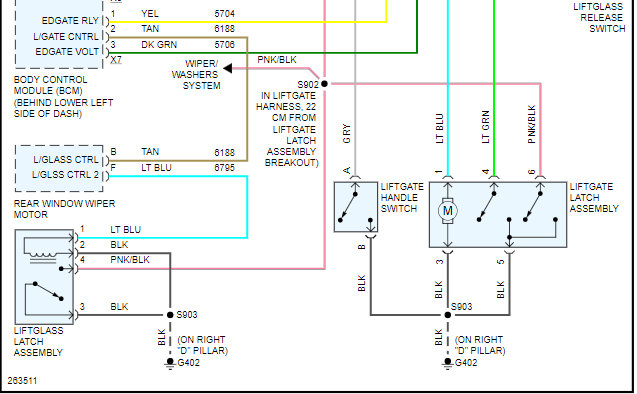
No Power to Fuse 44 under hood. Lift-gate latch does work when 12vdc is applied directly to it by applying 12vdc to fuse 44. All related fuses in left instrument panel are good.



