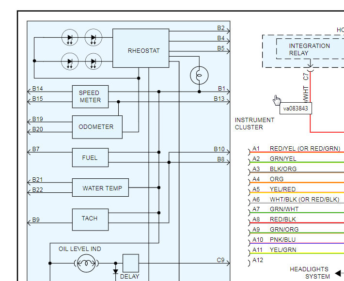
Instrument cluster lights

Tiny
SDRN4SCHOOLS
  • MEMBER
  • 1997 LEXUS ES 300
  • 6 CYL
  • 2WD
  • AUTOMATIC
  • 123,000 MILES
Hi, both the Tach and Speedometer needle lights have gone out. Is this something easy or do I have to take it to the dealer
Sunday, May 4th, 2008 AT 2:37 PM

5 Replies

Tiny
MASTERTECHTIM
  • MECHANIC
  • 4,750 POSTS
Dont take it to dealer, it will cost a fortune for a new cluster. I just had one repaired and it cost me about 450 and I had to remove the cluster, send it to him and wait about a week for it to be sent back but all went well. I think the dealer cluster was around 1600. I googled lexus dash lights inop and got the guy from california.
Was this
answer
helpful?
Yes
No
Sunday, May 4th, 2008 AT 2:41 PM
Tiny
GAITHER TUCKER
  • MEMBER
  • 10 POSTS
  • 1995 LEXUS ES 300
  • 2.3L
  • 2WD
  • AUTOMATIC
  • 131,000 MILES
Left half of speedometer 0_80 does not light up. The right side and all other lights are working.
Was this
answer
helpful?
Yes
No
Friday, November 8th, 2019 AT 6:55 PM (Merged)
Tiny
KASEKENNY
  • MECHANIC
  • 18,907 POSTS
Can you get a picture of this and submit it? The reason I ask is I only show one bulb for the speedometer and other components. They are controlled by a rheostat but that only various the resistance to control the amount of current. It doesn't make much sense which is why you are probably why you are asking.

See it may help trigger what this could be with me. Thanks
Was this
answer
helpful?
Yes
No
+1
Friday, November 8th, 2019 AT 6:55 PM (Merged)
Tiny
GAITHER TUCKER
  • MEMBER
  • 10 POSTS
I removed the instrument cluster and disassembled it. Tested each lamp and found a bad lamp replaced it and re assembled the cluster and now everything is working great. The speedometer definitely has 2 lamps. Thanks for your reply to my problem.
Was this
answer
helpful?
Yes
No
Friday, November 8th, 2019 AT 6:55 PM (Merged)
Tiny
KEN L
  • MASTER CERTIFIED MECHANIC
  • 55,522 POSTS
KASEKENNY1 is one of our best! Use 2CarPros anytime, we are here to help. Please tell a friend.
Was this
answer
helpful?
Yes
No
Friday, November 8th, 2019 AT 6:55 PM (Merged)

Please login or register to post a reply.