Monday, March 11th, 2019 AT 1:59 PM
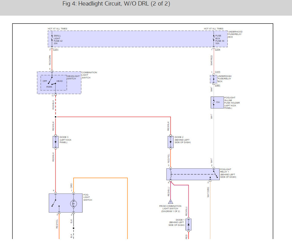
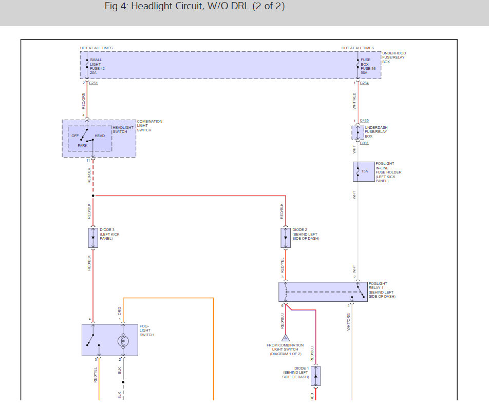
On the left front the low beam headlight, the blinker, and the marker light have positive voltage on both wires. No fuses blown, replaced multi-switch (no change), checked left front ground wires, checked sockets and bulbs, checked blinker relay, checked blinker diode, nothing. I'm stumped, how can both wires be positive and still not blow a fuse, or short out and melt something?









