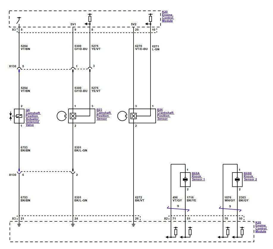
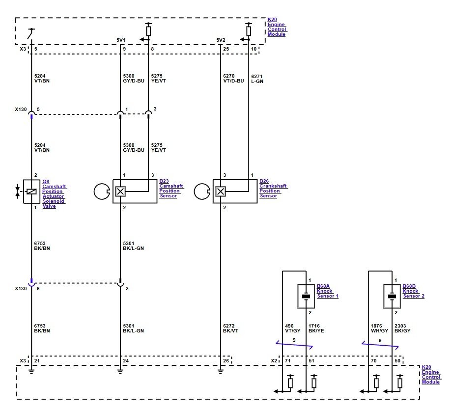
Knock sensor locations?

Tiny
RED50HARLEY
  • MEMBER
  • 2022 GMC SAVANA
  • 4.3L
  • V6
  • 2WD
  • AUTOMATIC
  • 110,000 MILES
Knock sensor locations?
Saturday, March 28th, 2026 AT 5:26 PM

1 Reply

Tiny
STEVE W.
  • MECHANIC
  • 15,666 POSTS
Both are bolted to the sides of the engine block below the exhaust manifolds. The left side is under a heat shield, you jack the van up and get to it from underneath. Remove the tin shield, then the knock sensor is there. Replace it and reinstall the shield. The right side is a bit more difficult as it is behind the starter solenoid, as such you have to drop the starter down to get to it. Then it's the same as the other side. The bolts for each sensor get torqued to 18 ft lb. Could I ask what the issue is as these sensors rarely fail on this engine and they do not share wiring?
Was this
answer
helpful?
Yes
No
Sunday, March 29th, 2026 AT 4:55 AM

Please login or register to post a reply.