Wednesday, August 19th, 2020 AT 2:04 PM
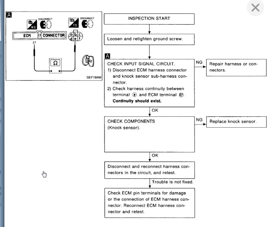
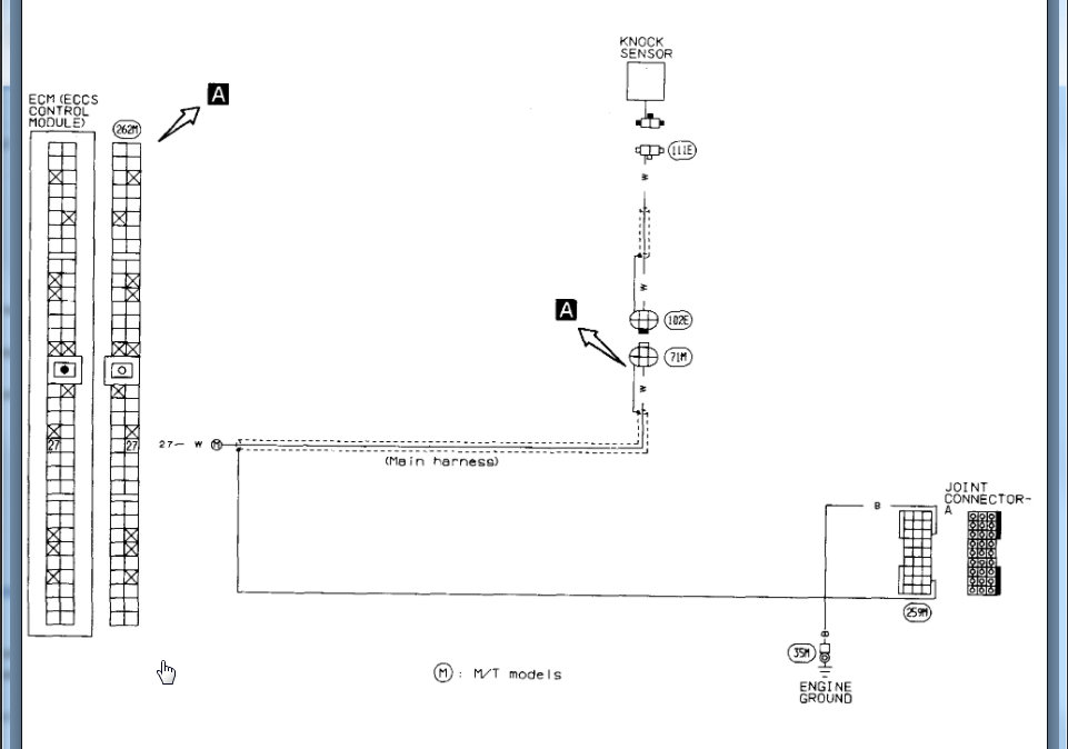
Cant find location of knock sensor and need instructions on how to replace it. It runs rough only while driving. It idles fine.I got a code 34. Please help.






