Key-less entry unit

Tiny
FORENSICS
  • MEMBER
  • 1993 DODGE DAKOTA
  • 3.9L
  • V6
  • 4WD
  • MANUAL
  • 198,000 MILES
My vehicle listed above Sport has a Mopar Genuin key-less entry unit under the dash. I have no key fobs for it and I have no idea exactly all the options it has or if it even still works, though it is responsible for making the doors lock when you switch it to the on position and the only set of numbers it has on it are 4638130. I am just wondering if it is easily able to be used again by reprogramming it to another remote system or some other way? It would be nice to brag about for a 1993 pickup to have a key fob in it.

Thanks in advance for any responses.
Wednesday, September 5th, 2018 AT 5:49 PM

21 Replies

Tiny
KEN L
  • MASTER CERTIFIED MECHANIC
  • 55,030 POSTS
Hello,

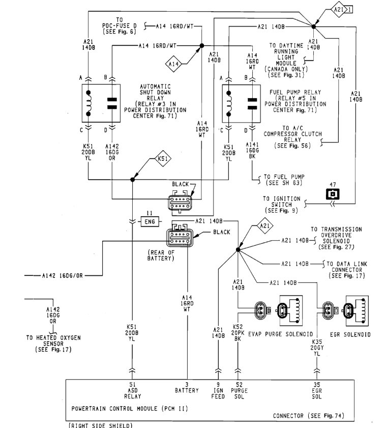
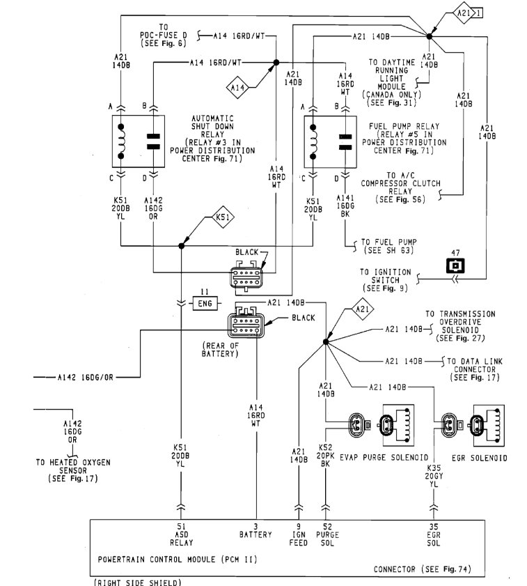
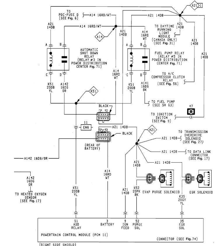
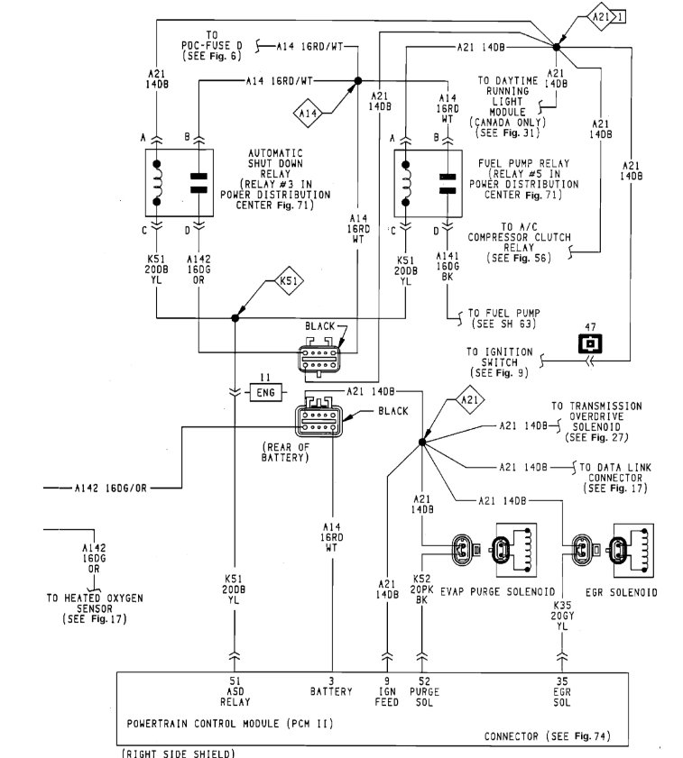
I have looked and I do not see the alarm system in this truck. Did the dealer install it? Here are the wiring diagrams I have for it:

THEFT ALARM RELEARN PROCEDURE
Theft alarm relearn is necessary whenever battery is disconnected or dead battery is boosted. If battery is connected or boosted without conducting relearn procedure, alarm system will enter power-up mode and vehicle will not start.
Before reconnecting battery or connecting booster, insert door key into driver side door lock. Connect battery cable(s) and cycle driver side door lock once. Vehicle may now be started. On some models, horn will sound 3 times to indicate theft system is activated.

NOTE: If Single Board Engine Controller or Powertrain Control Module (SBEC or PCM) is replaced, theft alarm system will not operate for minimum of 20 engine starts.

Check out the diagrams (below). Please let us know what you find.

Cheers, Ken
Was this
answer
helpful?
Yes
No
+1
Friday, September 7th, 2018 AT 1:55 PM
Tiny
FORENSICS
  • MEMBER
  • 108 POSTS
I have no clue since I am not the original buyer, but I am guessing it could have been some kind of special package you could get with it new. Here are some pictures of the device under the dash:
Was this
answer
helpful?
Yes
No
Friday, September 7th, 2018 AT 2:34 PM
Tiny
KEN L
  • MASTER CERTIFIED MECHANIC
  • 55,030 POSTS
That is after market and probably junk. I would see how it connects to the truck and by pass it to put the truck back to the way it was. Thanks for images, helps. If you are unsure take more pictures how the wires are connected and I will walk you through it.
Was this
answer
helpful?
Yes
No
+1
Saturday, September 8th, 2018 AT 11:34 AM
Tiny
FORENSICS
  • MEMBER
  • 108 POSTS
I have just gotten an aftermarket key fob set with two different interfaces it also comes with an auto-start function, but I do not really care about that at the moment unless it is easier to do than I think it is. I would like to get it just wired in right to get it to lock and unlock the doors for the time being. Also, I will send pictures of everything in the next message. Thanks very much if you can help me out with this wiring.
Was this
answer
helpful?
Yes
No
Saturday, September 8th, 2018 AT 12:08 PM
Tiny
FORENSICS
  • MEMBER
  • 108 POSTS
Okay, so let's see if I can explain my wire theory, so the wires with the plugs are the same color as the connections to the old key-less entry kit so I cut out the plugs on the old key-less entry in hopes that I can use them on the new one so I do not have to cut up that tangles mess of wires. I have power to the small interface with the little red light I just cannot get it to sync with the key fobs. I mean I think this should be possible I do not know for sure but as long as I can get it to lock and unlock or maybe even auto-start that would be fantastic. I do not really care about the alarm part though since where I live theft does not really happen often.
Was this
answer
helpful?
Yes
No
Saturday, September 8th, 2018 AT 12:28 PM
Tiny
FORENSICS
  • MEMBER
  • 108 POSTS
So during the long time that it took to upload this video I have found out that the two pink=lock and the two orange=unlock on the door switches. I still have not figured out how to connect the key fob remote to the interface device.
Was this
answer
helpful?
Yes
No
Saturday, September 8th, 2018 AT 1:38 PM
Tiny
FORENSICS
  • MEMBER
  • 108 POSTS
Found some wiring and instruction diagrams. I am going to keep trying to get these wires figured out and to see if I can get one of the fobs connected to it.
Was this
answer
helpful?
Yes
No
Saturday, September 8th, 2018 AT 1:56 PM
Tiny
FORENSICS
  • MEMBER
  • 108 POSTS
Those are pictures of the key lock wiring which is also set up in the wiring which I found out the wires that go to start it. When you twist the key are a yellow and striped yellow and multiple instructions say that it has to be wired into the ignition system to program it to the fobs by like switching it on then off and back on and holding buttons etc. So, I am kind of stuck at the moment though I will put more information if I find anything.
Was this
answer
helpful?
Yes
No
Saturday, September 8th, 2018 AT 3:03 PM
Tiny
FORENSICS
  • MEMBER
  • 108 POSTS
So I have figured some stuff out.
There is the sets of wires that give connection to lock and unlock the doors from the switch.
Then there is the red wire that has a fuse connection which I have no clue on what that's supposed to do because on the other key-less entry that connection would make the doors lock when you switched the key to start and the green wire I have no clue what that does also plug one has two ground wires.

Plug two has the starter connection which activates if supplied power from the pink wire and the blue wire when supplied power makes the gauges turn on but even if the blue wire is not supplied any kind of connection the dash still turns on if key is switched to start then there's one other yellow wire that I also have no idea about. Hope the pictures help.
Was this
answer
helpful?
Yes
No
Saturday, September 8th, 2018 AT 4:45 PM
Tiny
KEN L
  • MASTER CERTIFIED MECHANIC
  • 55,030 POSTS
It looks like we are just missing the wiring diagrams for the ignition switch, starter and door locks which I have found below. You have the instruction for the new system just match the operation to the correct wiring. Thanks for the pictures and video.

Check out the diagrams (below). Please let us know what happens.

Cheers, Ken
Was this
answer
helpful?
Yes
No
+1
Sunday, September 9th, 2018 AT 12:03 PM
Tiny
FORENSICS
  • MEMBER
  • 108 POSTS
Thanks Ken. I have got most of it figured out or at least I think I do. I just cannot get it to enter programming mode and there are three wires that say data communication with vehicle?
Was this
answer
helpful?
Yes
No
Sunday, September 9th, 2018 AT 12:32 PM
Tiny
KEN L
  • MASTER CERTIFIED MECHANIC
  • 55,030 POSTS
What kind of data? Your car does not have a large CAN system so it would need to be connected to the PCM?
Was this
answer
helpful?
Yes
No
+1
Sunday, September 9th, 2018 AT 12:35 PM
Tiny
FORENSICS
  • MEMBER
  • 108 POSTS
It is some kind of connection for Nissan's is there a way to bypass this? Because it looks like it says if it is not properly connected the device will not boot and function.
Was this
answer
helpful?
Yes
No
Sunday, September 9th, 2018 AT 1:12 PM
Tiny
KEN L
  • MASTER CERTIFIED MECHANIC
  • 55,030 POSTS
Does the new alarm have a year range which it works within? Might be to new for your truck. I am not sure where to attach the wire.
Was this
answer
helpful?
Yes
No
Monday, September 10th, 2018 AT 10:16 AM
Tiny
FORENSICS
  • MEMBER
  • 108 POSTS
Yeah, I am pretty sure this is too new. Good thing I got it for a trade but I will just save up and buy another one. Right now I have all the wires wired up without the device. What would you recommend for a truck of 1993? I do not want to get another one that does not work.
Was this
answer
helpful?
Yes
No
Monday, September 10th, 2018 AT 3:21 PM
Tiny
KEN L
  • MASTER CERTIFIED MECHANIC
  • 55,030 POSTS
I would go to Amazon and get the one with the best reviews.
Was this
answer
helpful?
Yes
No
Tuesday, September 11th, 2018 AT 12:00 PM
Tiny
KOLBY KRAMER
  • MEMBER
  • 2 POSTS
@forensics any chance you still have the mopar one with the wiring laying around? I'd be interested in it
Was this
answer
helpful?
Yes
No
Saturday, July 27th, 2019 AT 12:27 PM
Tiny
KEN L
  • MASTER CERTIFIED MECHANIC
  • 55,030 POSTS
What are you looking for?
Was this
answer
helpful?
Yes
No
Saturday, July 27th, 2019 AT 2:03 PM
Tiny
KOLBY KRAMER
  • MEMBER
  • 2 POSTS
Looking to install that same mopar evs into my 1995 Dakota, but I am missing the wiring harness that jumps the ignition switch
Was this
answer
helpful?
Yes
No
Saturday, July 27th, 2019 AT 2:13 PM
Tiny
FORENSICS
  • MEMBER
  • 108 POSTS
I'm sorry I do not have the wiring harness connectors anymore. If it is just the connector ends you are looking for I'd suggest cutting and splicing in just new connectors I don't believe it will affect anything besides the way the harness looks heres a set
240Pcs/Pack Waterproof Car Motorcycle Auto Electrical Wire Connector Plug Kit Terminal Assortment 1 2 3 4 5 6 Pin Way with Blade Fuses https://www.amazon.com/dp/B07KP369MF/ref=cm_sw_r_cp_apa_i_DBmpDbWGR42VS
If I had known a few months in advance I would have mailed it to you.
Was this
answer
helpful?
Yes
No
Saturday, July 27th, 2019 AT 2:51 PM

Please login or register to post a reply.