Radio will not play?

Tiny
MCDAN
  • MEMBER
  • 1994 JAGUAR XJ6
  • 6 CYL
  • 2WD
  • AUTOMATIC
  • 120,000 MILES
Radio will not come on, will not light up nor will the antena go up. Check fuse, ok.
Saturday, July 19th, 2008 AT 4:10 PM

1 Reply

Tiny
JAMES W.
  • MECHANIC
  • 2,394 POSTS
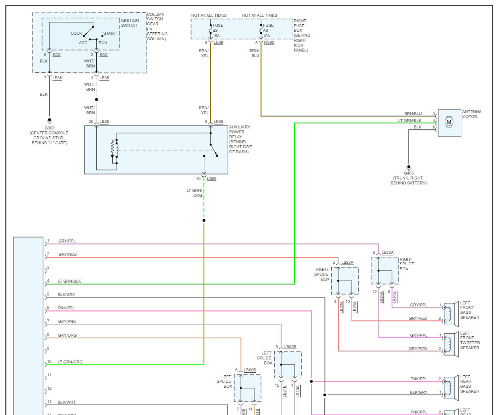
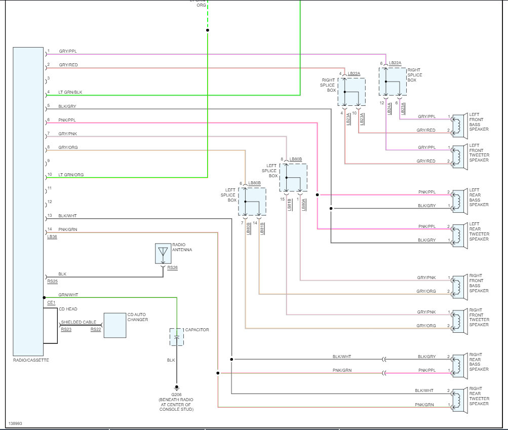
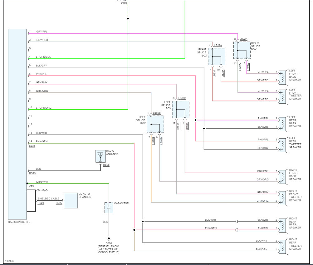
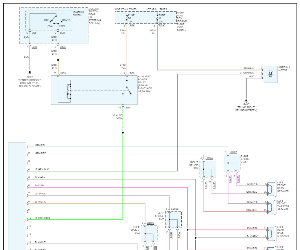
There are 3 fuses that control radio function. 2 are in the right hand fuse panel. One feeds the auxiliary relay (under the dash,passenger side with a yellow socket. Other feeds the antenna motor. The third is in the LH fuse panel and feeds the radio itself. All 3 of these circuits pass through the radio. If the 3 fuses and the relay are good, then it is something in your radio. Here is a guide to help you test for power and ground and the radio wiring diagrams so you can see how the system works and which wires to test.

https://www.2carpros.com/articles/how-to-use-a-test-light-circuit-tester

Check out the images (Below). Please let us know how it goes

Was this
answer
helpful?
Yes
No
+2
Friday, October 10th, 2008 AT 3:40 AM

Please login or register to post a reply.