Interior lights?

Tiny
DAVID ENDACOTT
  • MEMBER
  • 1996 DODGE VAN
  • 5.2L
  • V8
  • 2WD
  • AUTOMATIC
  • 186,000 MILES
Before this issue, turning the headlight switch knob to the right, after the click, would keep the interior lights off, even when I opened the doors. Turning the headlight switch all the way to the left after the click would keep the interior lights on continuously. That was perfect. Now, however, when I turn the headlight switch all the way to the right, the interior lights stay illuminated. In addition, I've noticed that when I have the doors open and I turn the headlight switch knob all the way to the left the intensity of the light increases just a tad. I must tell you this is after I installed a radio system. Also, when I pull the interior fuse from the panel under the glove box, the lights stay on. In fact, I can remove all of the fuses under the glove box and the lights will stay on. These are the interior lights I'm talking about not the headlights. The only way I can get them to go off and actually stay off is to remove the fuse under the hood inside that fuse panel box near the battery. It's a tiny little single like I don't know 15-amp fuse or something. You put the fuse in it's a mini fuse, and then you have to push down on this yellow cradle that it goes into, if that helps you at all. So, can you please tell me what I did to mess up and how I can fix it? Thank you in advance.
Saturday, June 7th, 2025 AT 1:59 PM

20 Replies

Tiny
CARADIODOC
  • MECHANIC
  • 34,463 POSTS
The first thing is to unplug the radio and see if anything changes. The original radio had two lighting wires in the gray plug. One was from the tail lights / running lights. That was to tell the display to dim when the head lights were on. Most aftermarket radios don't use that wire. The second wire was from the dash lights for back-lighting. That circuit told the display how much to dim when the head lights were on.

The original radio also had two 12-volt feed wires, also in the gray plug. One was switched from the ignition switch to turn the radio on. The one next to it, usually pink, was a constant 12-volt feed to keep the radio presets and clock alive. That feed wire is tied to the interior lights fuse because that circuit is always hot.

To add to the confusion, there is no ground wire in the two radio pugs. Ground is made through a bolted-on braided strap or a clipped-on black wire. Very often when people go looking for a ground wire with an ohm meter, they mistakenly find one of the lighting wires reads very low resistance to ground, so it looks like a ground.

To address the yellow fuse holder, there are two fuses in that. Anything bright yellow is associated with the air bags. The holder is designed to identify those fuses and make it fast and easy for rescue personnel to disable that system. It can also be referred to as the "IOD" fuse, for "ignition-off-draw". That feeds all the computers, and the radio, that need a 12-volt memory circuit.

Let me know if things change with the radio unplugged.
Was this
answer
helpful?
Yes
No
+1
Saturday, June 7th, 2025 AT 7:01 PM
Tiny
DAVID ENDACOTT
  • MEMBER
  • 19 POSTS
Thank you so very much for replying. I disconnected my radio completely so I just have the gray and black plugs unconnected I have the power wires for the radio connected to an auxiliary power supply that are used to power my refrigerator and whatnot when I go camping because I didn't want to wear out the vehicle battery or have it die on me out in the middle of nowhere. That being said, the headlight switch still will not turn off my dome lights. They only go out when the doors are shut. I reinstalled the fuse that goes into that yellow cradle. The same results. I should also tell you that this dome light situation is intermittent, however now it appears to be continuous. In addition, I think I remember when I would start my vehicle that I would get the check engine light coming on and some other lights and then after the vehicle started you know and warmed up a bit all that stuff would go out. But now I don't get any of that I get the generator and the ABS light to come on prior to actually starting the vehicle which I think is normal. I don't know what's going on and I'm surely hope that this is helpful to you.
Was this
answer
helpful?
Yes
No
Monday, June 9th, 2025 AT 3:48 PM
Tiny
CARADIODOC
  • MECHANIC
  • 34,463 POSTS
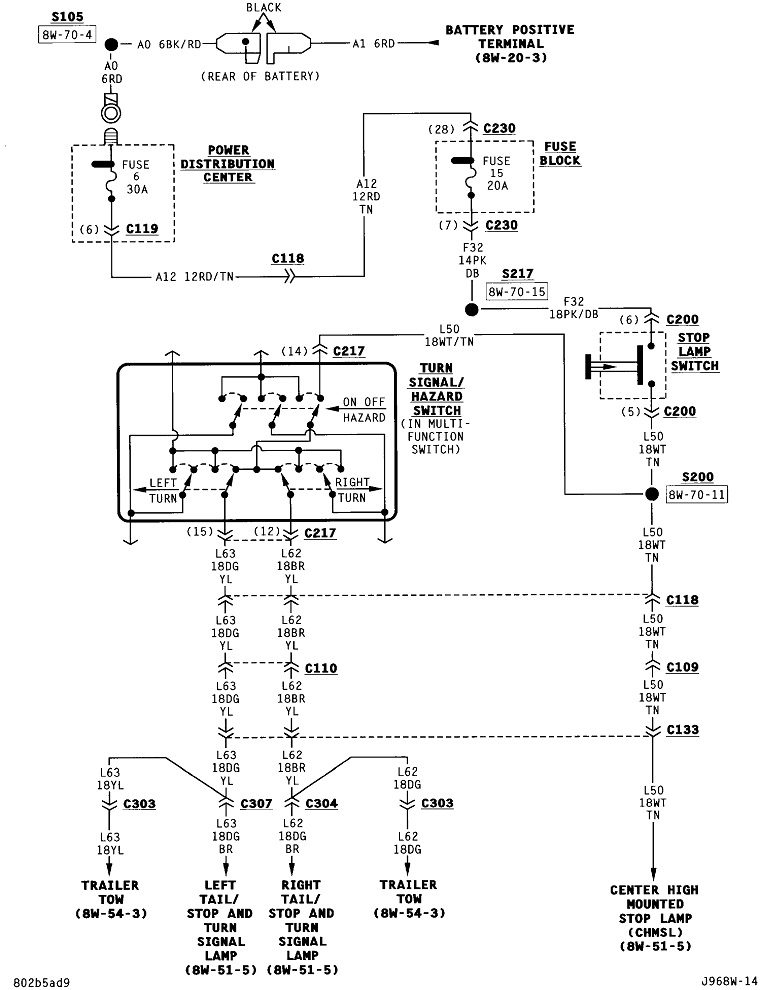
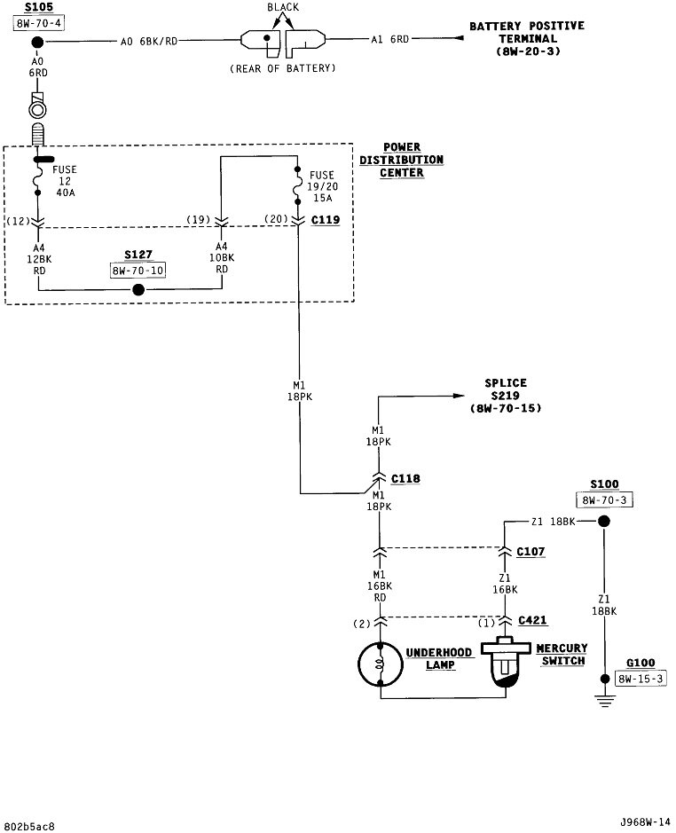
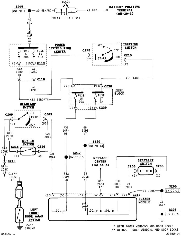
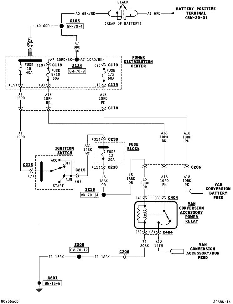
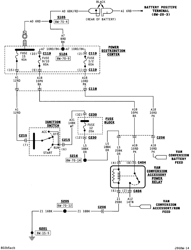
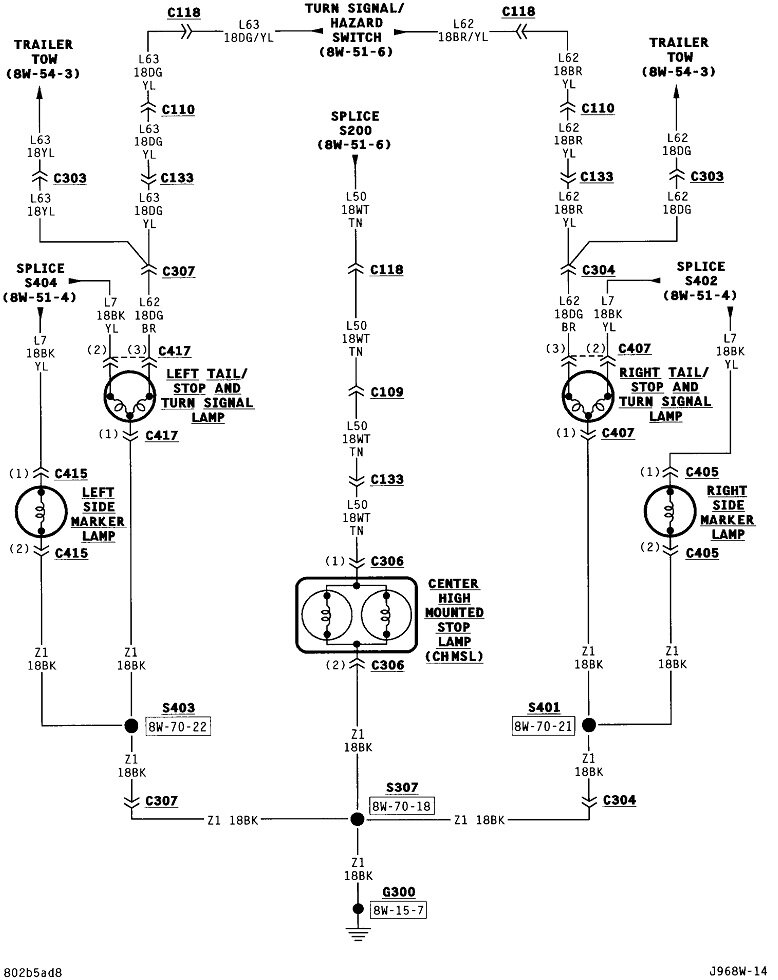
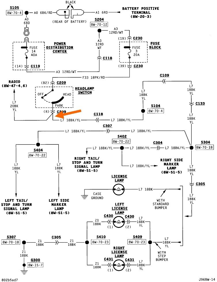
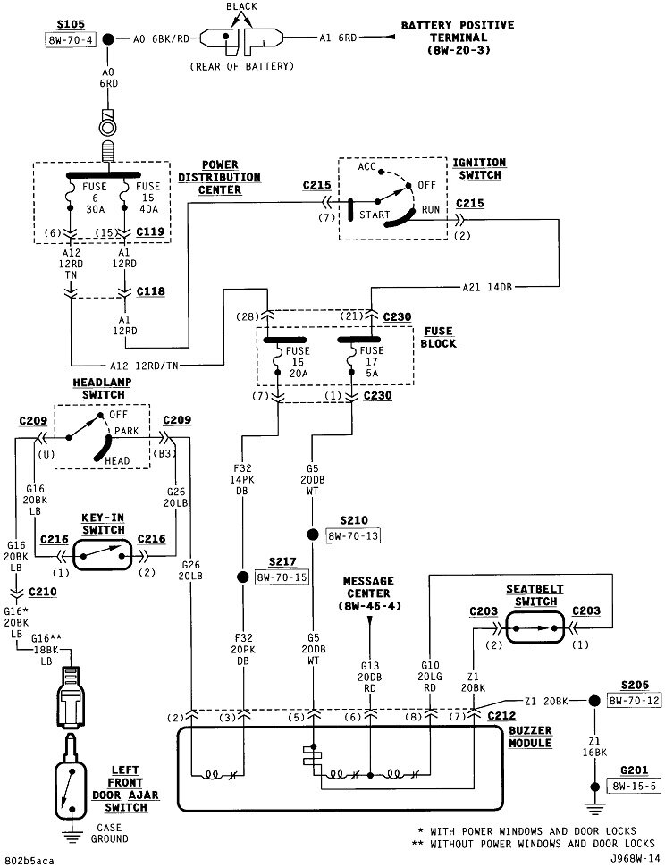
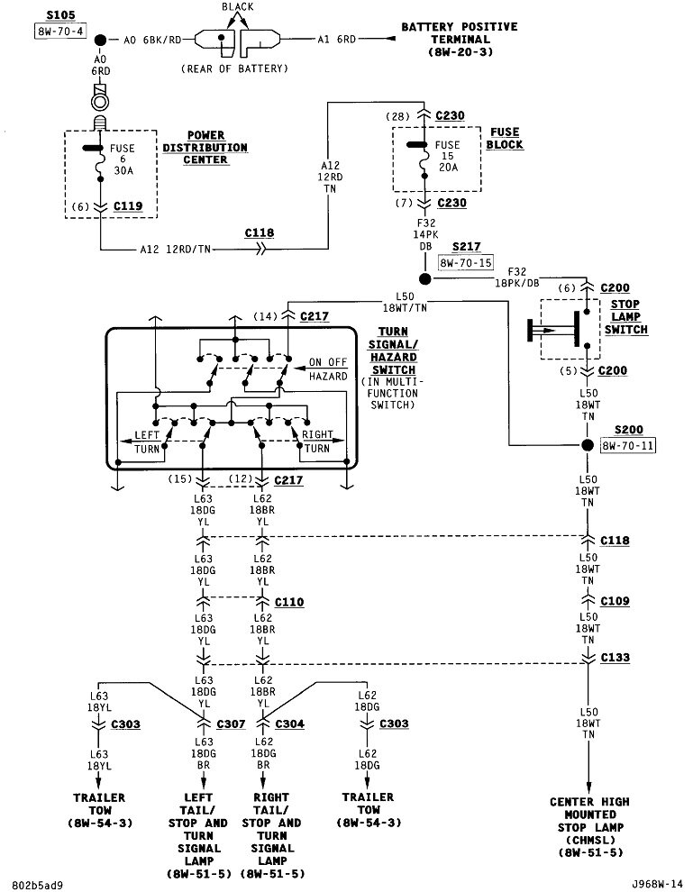
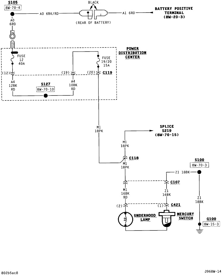
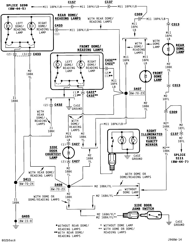
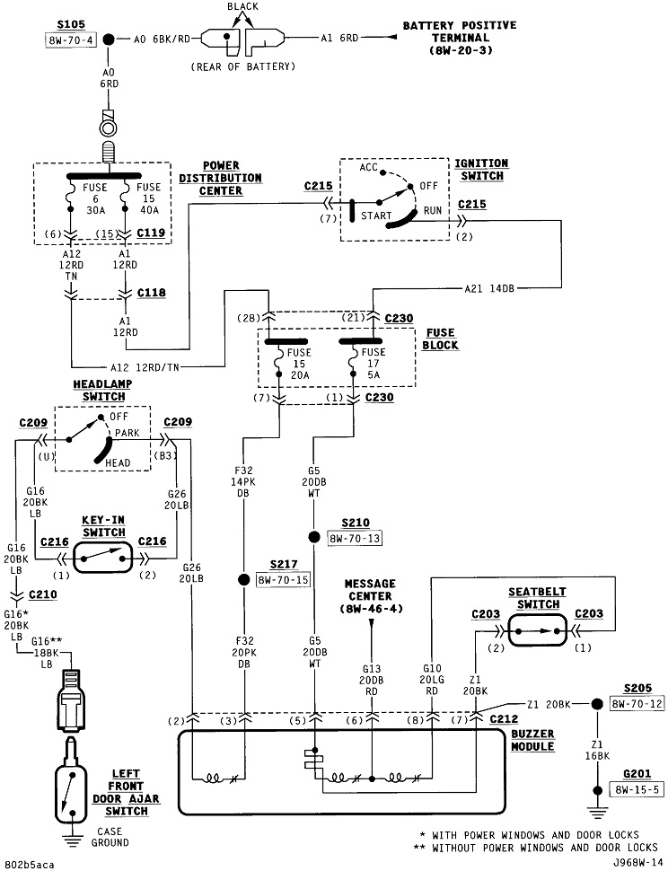
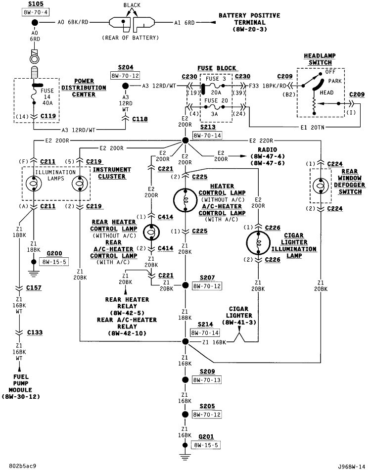
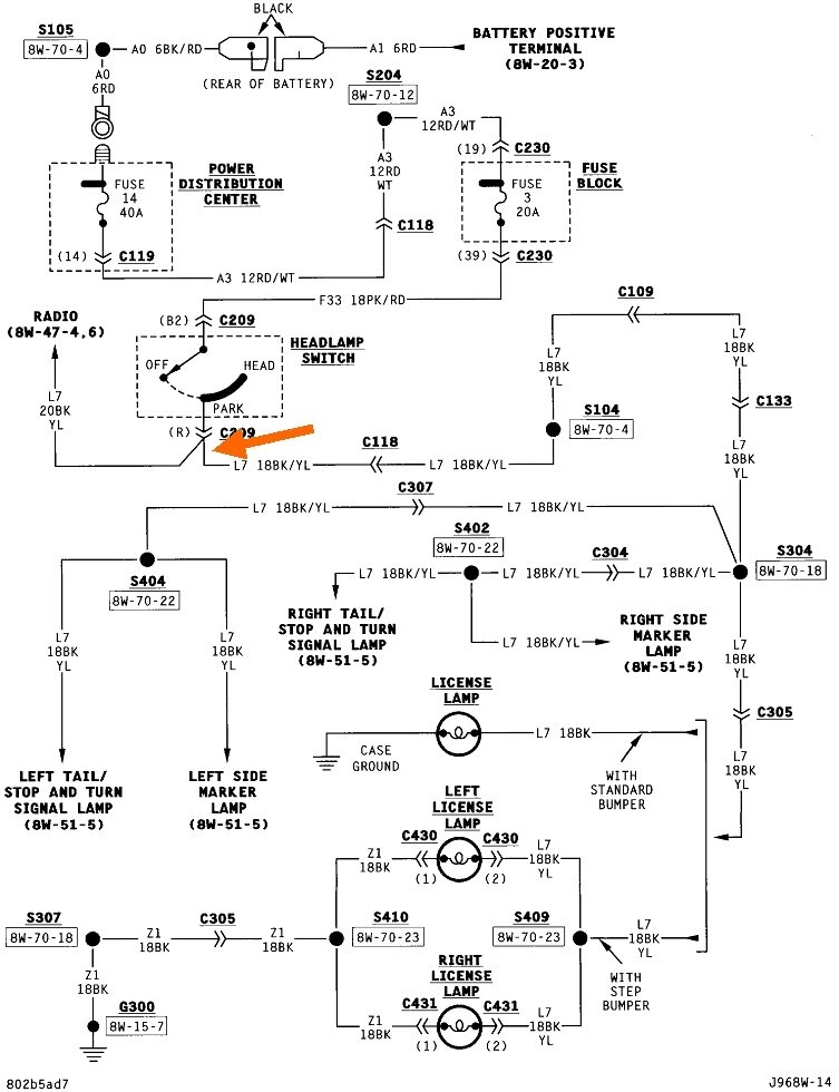
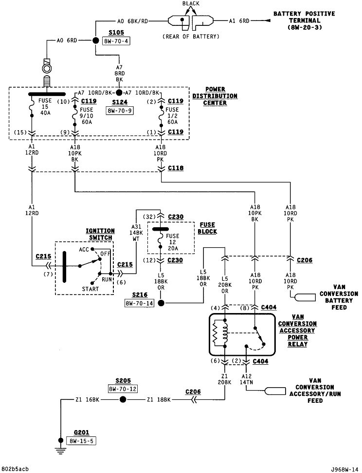
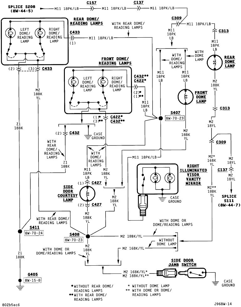
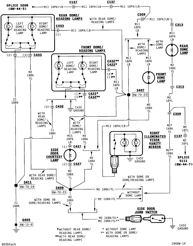
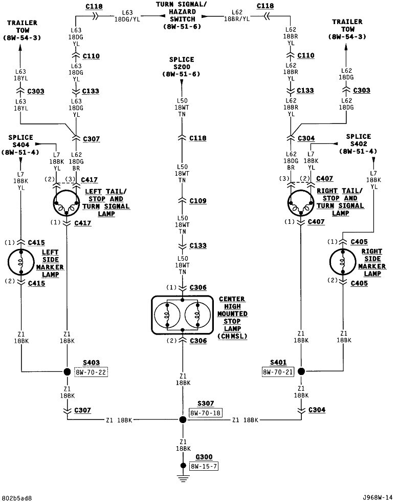
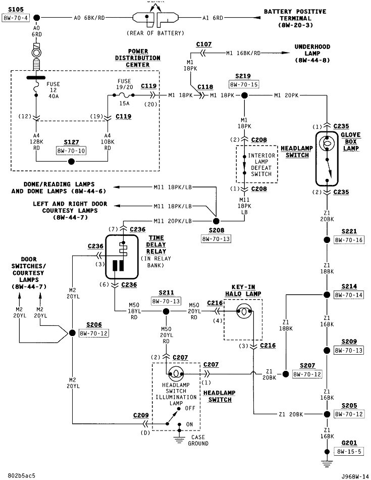
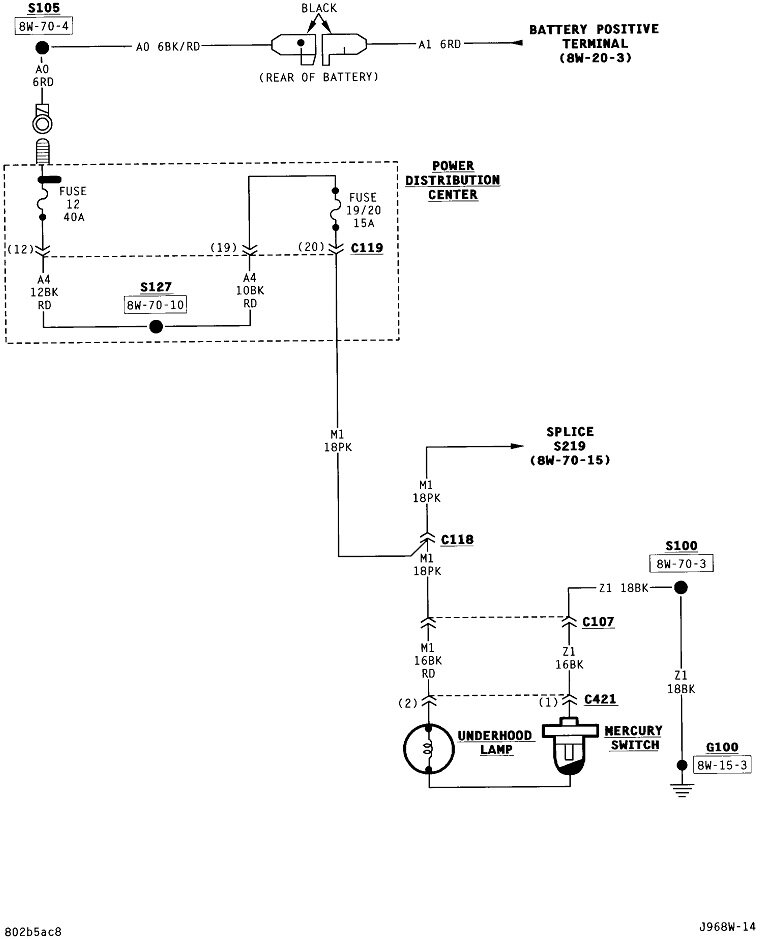
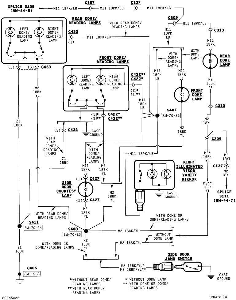
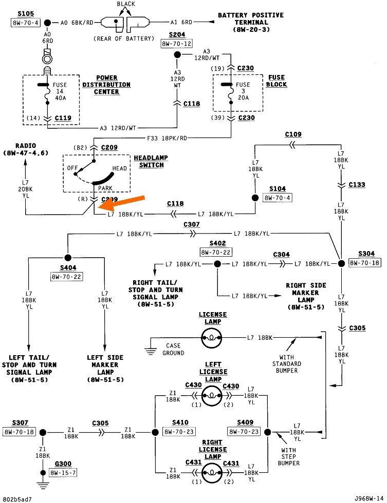
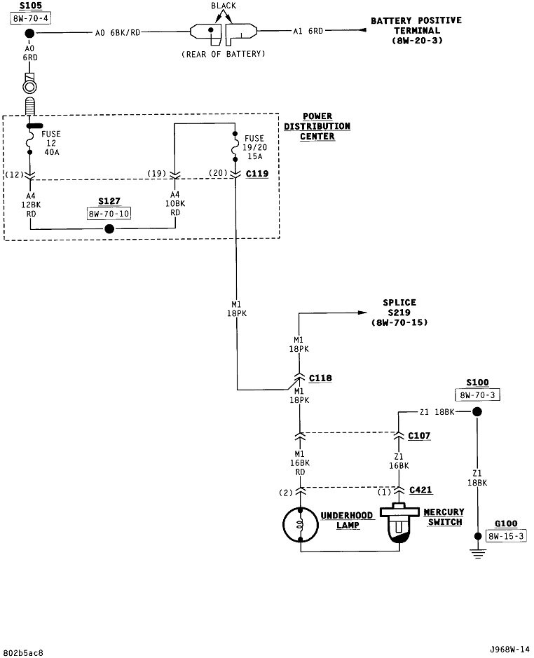
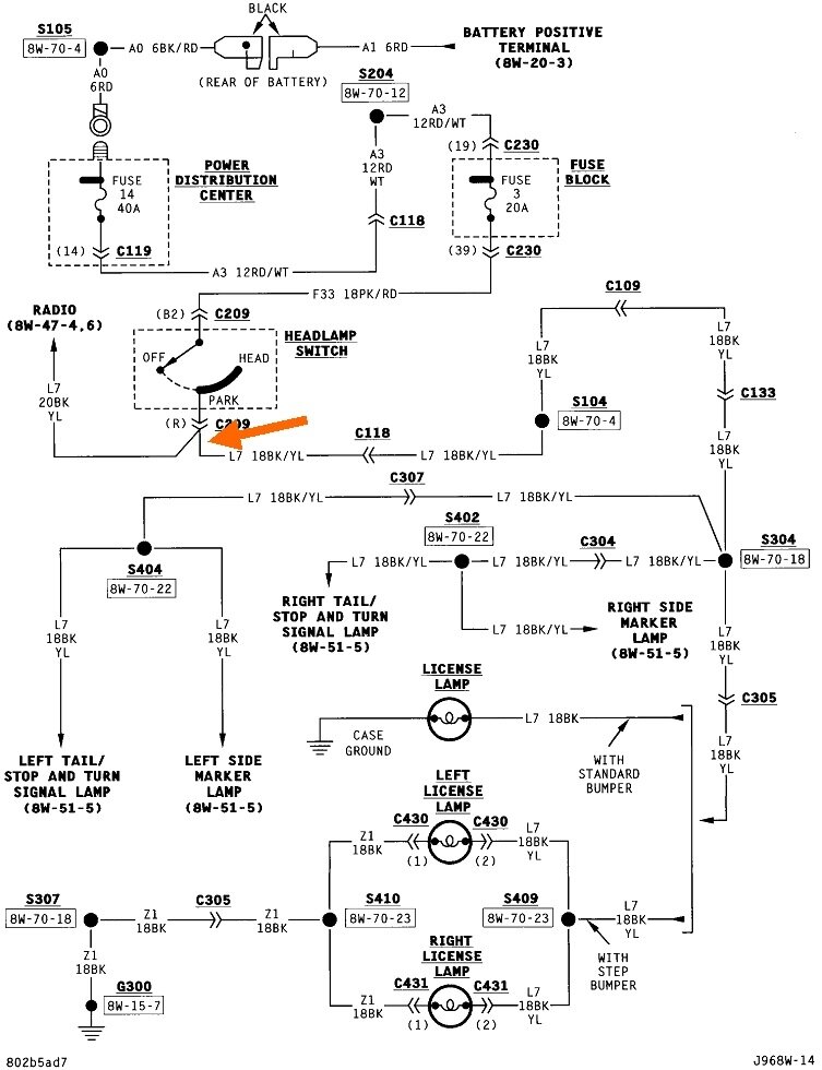
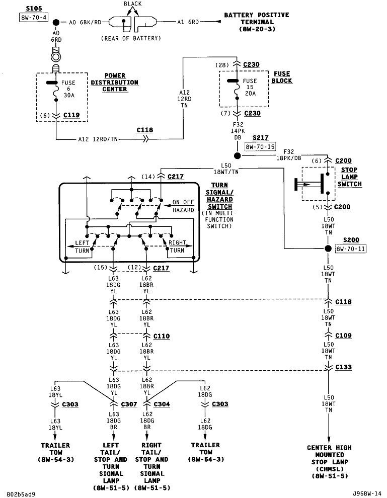
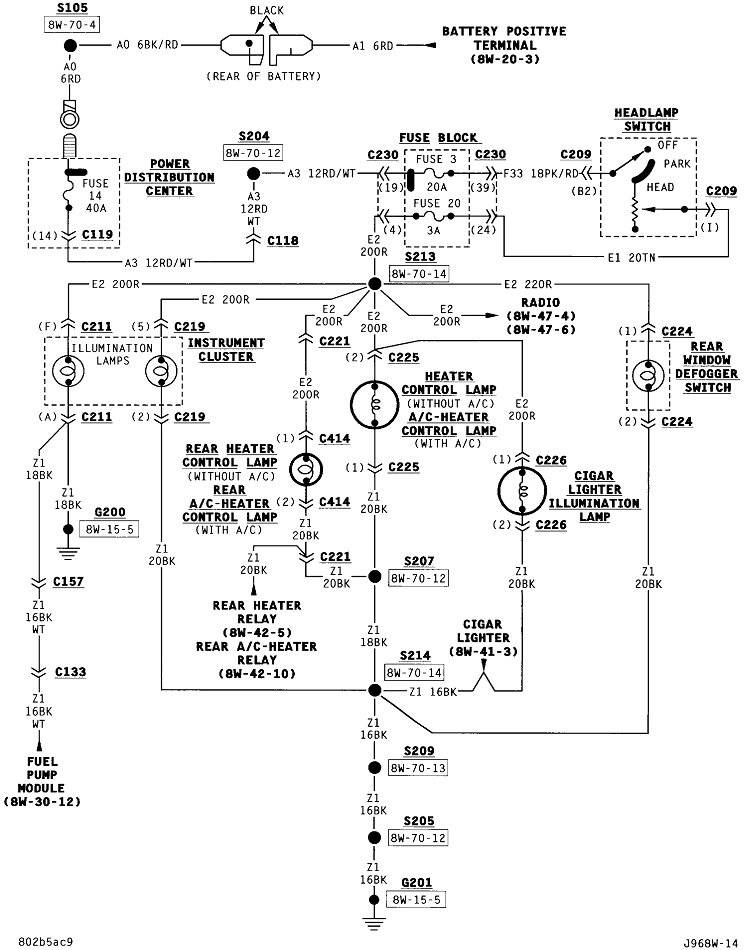
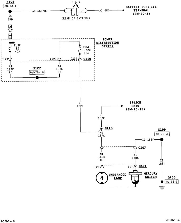
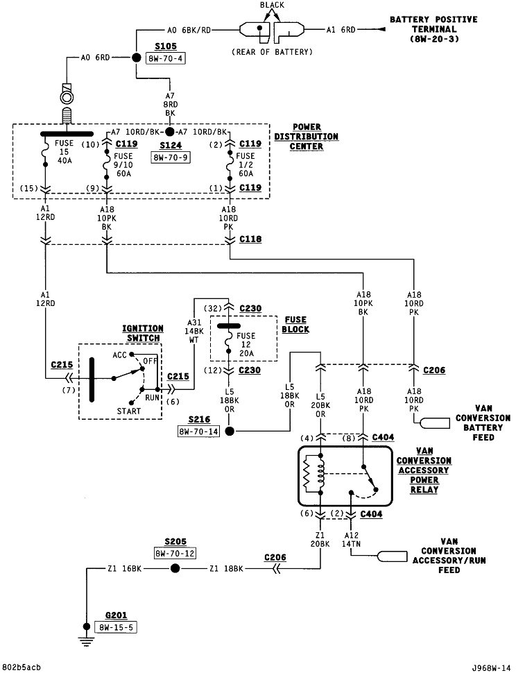
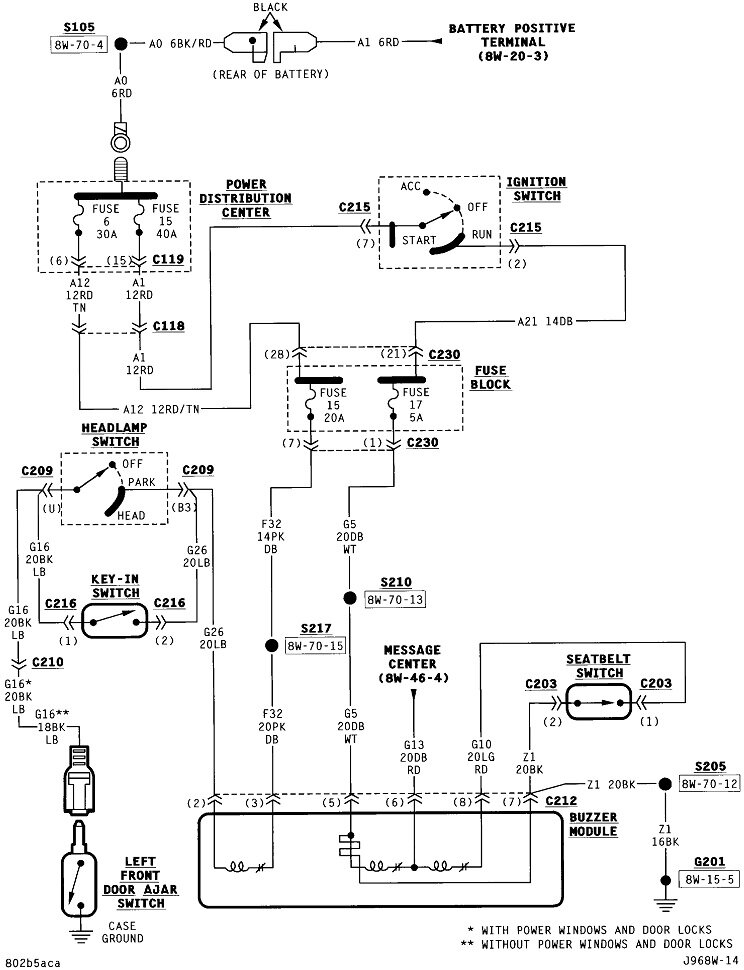
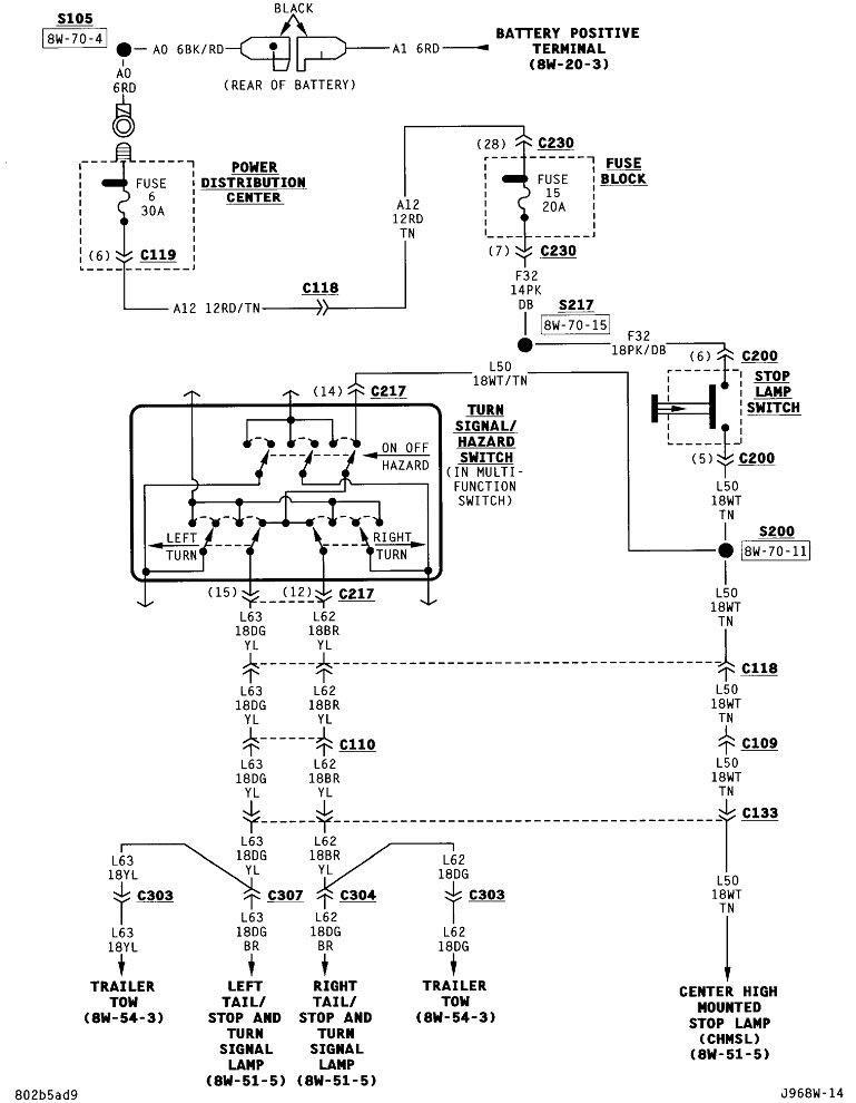
Dandy. As long as the original radio wiring wasn't modified and no adapter harness shorted two circuits together, it appears safe to rule out the radio installation as a cause for this problem. Is this a conversion van? If it is, you're going to have to take the lead and I'll help as much as possible. The people at the dealership I worked at were never able to find me any wiring diagrams from the conversion companies. What I posted below are the original Chrysler diagrams for the interior lights. I did see a reference to a conversion relay on the last diagram, but I haven't studied it yet. Other than the first one, the rest will probably be irrelevant, but I'm posting them anyway so you'll have the complete system. I'll look at them closer when I get home to see if anything sticks out.

For now, start by unplugging the head light switch. That includes the "interior lights defeat" switch. If the interior lights stay on, we have a definite short to look for. If the lights go off, that switch is suspect. I'm trying to remember for sure, but I think there's a metal or ceramic disc you rotate with the knob, and it has a bump on it to push a metal tab to turn the switch off. Check if that tab is deformed to the point the knob isn't pushing it enough.

I can't remember how that head light switch comes out. You might have to remove the upper dash cover, otherwise, go in from under the dash. On top of the switch body, there's a small metal spring-loaded button to press down, then pull the knob off with the stem that comes with it. Once that stem is out, the switch is held in with a thin nut right under where the knob was. With that nut removed, the switch can be pulled out the back of the dash.

You may find the switch is mounted to a small panel that can be removed after removing four screws. If neither of those looks right, and you can't figure it out, I'll look for the instructions and post them for you.

Let me know what you find up to this point. I'll be back about this time tomorrow to see how you're doing.
Was this
answer
helpful?
Yes
No
+2
Tuesday, June 10th, 2025 AT 3:55 PM
Tiny
DAVID ENDACOTT
  • MEMBER
  • 19 POSTS
I swear to the Lord, you're the very best! No, this is not a conversion van. It's a standard cargo van. All of the extras in it, I put in myself. I'm really thinking it has something to do with the headlight switch. It's getting dark now but I'm going to go out and see if I can take it out as you instructed and check for things. I'm going to disconnect that plug you talked about and see if the lights go out. I'll be back soon, probably before you reply. So, don't spend any more time until I have made progress, okay? I was reading some of the other issues people had where you responded, and your replies were very interesting. I checked a lot of the things you had instructed them to check regarding burnt wiring and things of this nature. So far, no joy in that. Like I said I'll be back soon. Thanks again sir.
Was this
answer
helpful?
Yes
No
+1
Tuesday, June 10th, 2025 AT 7:23 PM
Tiny
DAVID ENDACOTT
  • MEMBER
  • 19 POSTS
The first one is the fuse under the hood. The second and third one is the light switch. I can't find the button that you said was on top to remove the shaft.
Was this
answer
helpful?
Yes
No
Tuesday, June 10th, 2025 AT 9:49 PM
Tiny
DAVID ENDACOTT
  • MEMBER
  • 19 POSTS
I should also mention this to you: I bought the van brand new in 1996. I happened to win $50,000 on one of the first scratcher tickets in California. Out of what was left, I spent $19,600 on this van. An interesting thing is that the ring that lights up around the ignition switch wasn't working. I thought that was odd. Digging around the glove box, I saw that there were wires leading to a location where somebody could install a relay. After checking the wiring diagram, I found out it was the Halo light relay. I don't know what the dealership would have wanted to put that in, but I know what it cost me to put it in, which wasn't much at all LOL. That was back in 1996. I should also mention that I had a keyless entry system installed by the dealership. The light that goes on the dash and flashes when the vehicle is armed and parked has rotted away, and I do not know in what position the button finally rested. I think that's neither here nor there because my alarm works, my doors open, and only one of the two remotes does not work. Also, when I removed the instrument cluster to take the pictures I just sent to you, something broke off that resembles a switch, which should be activated by something. It looks as if it would be attached to the left-hand side of the cluster, I believe; however, it was much too dark to figure it out tonight. I'll send you a picture of that tomorrow as well. Also, I know this is getting ridiculous for you, but there is a thick-gauge black wire with a white stripe coming out of a wire harness under the dash that's just hanging there. I'll take a picture of that for you tomorrow. I know by this time you're thinking I should get rid of the van, but in all honesty, it's just really not that bad. I shouldn't say it's not that bad because that would be a lie. I live on very little Social Security, and I'm trying to keep this van running since I've had it from day one. Sure, the roof is rusting and leaks a little, but I put some sealant on there and so far, so good. Of course, the rear door frame is resting, but I've shored that up as best I could to get by. Yes, I just got back from a trip to Texas from California, and now there's a tapping in my engine, but I'll deal with that later.
Was this
answer
helpful?
Yes
No
Tuesday, June 10th, 2025 AT 10:39 PM
Tiny
DAVID ENDACOTT
  • MEMBER
  • 19 POSTS
Caradiodoc, I won't forget you. You're an angel, in my book! After reviewing the diagram, you sent me, carefully reading your reply, and considering the responses you've made to other members regarding similar issues, it turned out to be the switch itself on the headlight switch assembly. I've enclosed a few pictures. Anyway, it works Hunky Dory now. I'm not going to worry about that white and black wire that's just hanging down by the feet on the driver's side. Man, oh man, this was a real pain in the Yahoo to take apart and figure it out. My hands and arms are all cut up LOL. I don't know how the factory people do this every single day and not get torn up. My hands and arms look like I've gone through a cheese grater. Anyway, sir, I want to thank you from the bottom of my heart. I wouldn't be in this situation if I had money, but what I can offer you in return for your effort is knowledge of air conditioning, heating, and appliances. If you have any questions about air conditioning units for homes or major appliances, please don't hesitate to email me, and I'll do my best to help you. The pictures I attached show the broken switch, as well as the knob and shaft removal button.
Additionally, I aimed to demonstrate the switch's functionality. I believe the main culprit was the tab that strikes the actuator of the 'constant on' switch. That, and perhaps a bit of Grease buildup located on the plate which contacts the part which turns when you turn the knob, if that makes any sense at all. Of course, nothing would work correctly with the switch broken away from the body of the headlight switch assembly. Anyway, sir, thank you very much and have a wonderful day!
Was this
answer
helpful?
Yes
No
Wednesday, June 11th, 2025 AT 1:32 PM
Tiny
CARADIODOC
  • MECHANIC
  • 34,463 POSTS
Well frog fuzz! I'm happy to hear you solved this. I didn't see your additional replies before I put some photos together. By now I assume you found the button to remove the knob. The second photo shows it with my nifty blue arrows. It won't press if you're pulling on the knob, in fact, sometimes you have to push the knob in just a little, then the button will press.

I'd have to look at the switch face-to-face to be sure, but I think my green arrow is pointing to one of the interior light switches. I suspect the other one is built into the main body since it switches 12 volts, not ground.

I could have used your brain a week ago. My friend was having trouble with his on-demand water heater. It worked fine for about three months but recently began shutting down after two or three uses, and had to be unplugged to reset it. The only variable we could think of was the level is quite low in his LP tank. We thought we solved it when we found a leaking sensor gasket, but it acted up again two days later. The only other thing was when he installed it, he tapped off a 3/4" line and ran about ten feet of 1/2" line to the heater. He changed that to a 3/4" line, as specified in the installation manual, and it seems to be working fine now. Could it really be that simple? It's been working good for three days now, but I'm not convinced it's solved.
Was this
answer
helpful?
Yes
No
+1
Wednesday, June 11th, 2025 AT 9:04 PM
Tiny
DAVID ENDACOTT
  • MEMBER
  • 19 POSTS
Hey there partner. I jumped the gun when I said I solved it. I'll get to that in a second but first, regarding your friend's tankless water here, the batteries. Those damn batteries will wear out quicker than you can blink sometimes. There should be two D-cell batteries stashed in the bottom of the unit. Make sure you change those and also make sure they're put in the right way, LOL. If it's brand new to him then he's going to have to spend some time adjusting the two knobs on the front to get the water just right. I've had mine for 2 years now and I have a roommate and it's just a pain in the Buns sometime to get the water not to turn super cold when you're in the middle of the shower, and vice versa. But since I live in a travel trailer which came with a 5-gallon water heater this thing is way better than what I was used to. But this isn't the perfect world and things happen as they say. LOL. That's really pretty much the only thing that goes wrong with these guys is the batteries. I hope this helps your friend. Getting back to my vehicle, I thought I was all excited because I saw that switch on the body was broken off and when I play with the switch my lights went on and off which was great. So, I put everything back together, and I mean everything, and lo and behold the same issue. I should have known better at my age and I'm really very quite upset with myself. I did not diagnose further or test the contacts in the light switch itself, much to my chagrin. Oh, comma and here's something else that happened recently, my taillights don't work when I turn on the headlights. Brake, turn, flashers all good, just no illumination when headlights are on.
Was this
answer
helpful?
Yes
No
Thursday, June 12th, 2025 AT 9:55 AM
Tiny
CARADIODOC
  • MECHANIC
  • 34,463 POSTS
Check if the front running lights work. If they do, we can rule out the head light switch. If they don't, check if the radio display dims when you turn on the tail lights. If it does, that also tells us the switch is okay.

If none of those things work, check for 12 volts on the black / yellow wire on the head light switch connector. They show that as terminal "R" on the body of the switch.

I seem to recall hearing something about the wrong switch being provided by some parts houses, but that would have been a long time ago, and I can't remember which models that involved. If there's no 12 volts on that wire with the switch turned on, reinstall the old switch and see if the tail lights work.

Also, don't overlook fuse # 3, a 20-amp. If that is blown, start by checking for a chewed-up trailer harness. I used to see that quite often on Caravans when people wrapped the harness around the hitch, then drove up an incline, like when going into an uphill driveway, then the hitch would get close to the ground. Also, in the mid '90s, U-Haul had trailer harnesses with three red LEDS in the connector to show which circuits were on. It was common for something to short in that connector and cause fuses to blow.
Was this
answer
helpful?
Yes
No
+1
Thursday, June 12th, 2025 AT 6:26 PM
Tiny
DAVID ENDACOTT
  • MEMBER
  • 19 POSTS
Caradiodoc, I'm not ignoring you. I had an emergency dental thing to take care of yesterday and that took all day. I appreciate you telling me about everything you posted and it's odd because I did have U-Haul installed a trailer hitch and the wiring for me the same day I bought the vehicle. I'm going to check that first because that's the easiest for me. I really hope I'm going to find an issue there but knowing my luck, lol. Anyway, I'm going to go check all that stuff out now and make sure I have the voltage on the yellow, black wire like you said and I'll come back and let you know what I find. Thanks for hanging in there.
Was this
answer
helpful?
Yes
No
Friday, June 13th, 2025 AT 2:07 PM
Tiny
CARADIODOC
  • MECHANIC
  • 34,463 POSTS
Take your time. I don't have internet at home, so I drive to town once a day to see how you're doing. That's why it can take some time for me to reply.
Was this
answer
helpful?
Yes
No
Saturday, June 14th, 2025 AT 2:35 PM
Tiny
DAVID ENDACOTT
  • MEMBER
  • 19 POSTS
Caradiodoc, man, oh man. This gets better and better. The first thing I did the other day was to check out the wiring harness that U-Haul installed. I was thinking to myself, could it be that simple? I mean, I found one bare wire, but it wasn't touching any metal. So, I checked fuse number three as instructed, and sure enough, it was blown. I replaced the fuse, and this is where I get confused because it's an intermittent problem. Before I forget, I should mention that the fuse under the hood, which connects via the yellow cradle, appears to have overheated. It's not blown, but it looks like it's been overheated. What I was attempting to do was to avoid having to tear the dash apart again to get to the light switch. Anyway, continuing with this Saga, I'm moving from the driver's side to the passenger side, to the back of the van. At some point, everything decided to work right. I couldn't tell you what I did, if anything, to make it work. But I went from the passenger side to the driver side of the van, I turned the light switch to the right and the lights went off. So I'm racking my brain trying to think of what I just did to cause this to work. I intended to take pictures as I progressed and send them to you. I overestimate my ability to remember things, and that has never served me well. Needless to say, I walked back around to the passenger side of the van, and on my way, I jiggled the fuse under the hood. That is the only thing I can remember doing at this point as I walked to the passenger side of the van. Anyway, I got the passenger side, and the lights are on even though the switch is to the right. I can close all doors, have the driver's window down, and activate the alarm, which will cause the internal lights to turn off and the Halo light to go out after a few seconds. If I reach in through the window and turn the headlight switch to the left, then the interior lights come on as they should, and my alarm goes off. What really confuses me is that for a very brief minute, everything was hunky dory! I am headed out to tackle the beast again right now, armed with the diagrams you've provided. Oh, before I forget, you asked about the running lights. They were Not working the other night, just the headlights, flashers, turn signals, bright and low beams were operative. Also, my license plate light didn't work as well. I'm thinking it had something to do with the #3 fuse. I didn't think about the license plate light till just now, so I'll check that and report back. I'm dreading disassembling the instrument cluster again, as it's a tight fit and I've already broken two tabs on it as well as breaking the little arrow indicating Park, neutral, etc. I glued that back together but then the cable that pulls it fell off of that sliding thing the arrow is a part of and after an hour trying to get that reattached, I said screw it and left it the way it is. Please don't tell me that it's important to have that working! I'll be back. Thank you for your patience.
Was this
answer
helpful?
Yes
No
Saturday, June 14th, 2025 AT 3:28 PM
Tiny
DAVID ENDACOTT
  • MEMBER
  • 19 POSTS
Dude, that makes me feel bad that you drive into town to check on me because it costs you gas, time, and everything else. I mean, it's not like I'm working on an ambulance or something that saves people's lives and all that stuff. But I really appreciate it. Have you looked into a Starlink system? That's what I use when I'm out in the boonies camping with my dog when this vehicle is working. For the most part, I really don't like people much anymore. They don't make them like they did in my generation and that's very sad to me and quite frustrating to be honest with you. Anyway, about this van. You're probably going to believe this because you may have seen it numerous times. Remember when I said that I really fixed the switch to the light switch body? Well, the adhesive that I use did not work very well and when I pulled the switch out again I saw that the demand off tab was not being engaged by the actuator on the switch housing body controlled by the knob. All of that work---I mean, all of that worked and the head-banging that goes with it, boiled down to that damn switch. So now I have industrial-strength whirlpool dryer felt gasket sealant as my affixer. There ain't nothing going to cause that switch to come away from that body now! I guarantee that, lol. I haven't put everything back together again because the sealant is drying. But I'm very confident that we have solved the problem. I feel so much better and my shoulders are straight now and I'm walking up right and got a little bounce in my step if you know what I mean and it's all because of you! So bless you man bless you bless you. You're Aces in my book. Thank you very much sir. Really, thank you very much. Oh hey I do have another question as long as I got you here. There was a time once when my overdrive switch would not work. By that I mean, when I push the switch in and the light comes on my van would downshift and I used the switch quite frequently when getting off of the freeway and what not just to save on my brakes. It didn't work for a long time at one point and the solution was to replace a relay under the hood. Took me forever to figure that out but I finally did and everything was hunky dory. But now, I push the switch and the light comes on but the vehicle does not downshift like that anymore. Could you point me in the right direction for the fix, please? I know it's not that relay anymore because I've replaced it and it still does the same thing now. It might have something to do with the demand off switch not working or something but I don't see how that would relate. Like I said I haven't put the van back together and driven it yet. I'll do that tomorrow and if everything works including the overdrive switch then I'll let you know. But I'm going to check back anyway and please do not go to town just to reply to me, ok? Wait until you have to go for groceries or something else.
Was this
answer
helpful?
Yes
No
Saturday, June 14th, 2025 AT 3:47 PM
Tiny
CARADIODOC
  • MECHANIC
  • 34,463 POSTS
Lots of comments to add, but for the overdrive switch, I'd like you to post a new question for a couple of reasons. First, these get categorized by vehicle model and by symptom to make it easier for others to research similar problems without posting their own question. Second, unlike on other forums where anyone can chime in to confuse the issue, here this becomes a private conversation between us. As such, none of the other experts will see the new topic or have a chance to reply. That may not get you the best help.

I can make a few suggestions, but Transmissions is not one of my specialty areas. This involves using a scanner to view live data. I have a Chrysler DRB3 for all of my older vehicles. You can find those on eBay. With an extra plug-in card, they could do emissions-related work on any brand sold in the U.S, so a lot of independent shops bought them. They went obsolete starting with 2004 Dakotas and Durangos, and on all models by 2008. For that reason, to stay current, those shops often sell theirs on eBay to invest in something newer. There are also a number of aftermarket scanners that work well. I have a Snapon Solus Edge and an Autel. You don't have to get the latest model. In fact, as they become out-of-date, they still work fine on the older models, but the price goes down.

Specifically, in this case, I would be looking at the "Inputs / Outputs" screen. That is a long list that includes something to the effect of, "Overdrive switch state", and will show "on" or "off", or "pressed" or "released", or something like that. That shows what the Transmission Computer is seeing and responding to.

The scanner will also display diagnostic fault codes. I can't remember if your transmission system is part of the Engine Computer, or if you have a separate Transmission Computer. If it's separate, most simple code readers won't access it. Most of them just read codes in Engine Computers. Some of the newer ones read codes in Anti-lock Brake and Air Bag Computers, but usually not in Transmission Computers. These fault codes never say to replace a part or that one is bad, but they can indicate a circuit that needs further diagnosis.

As for coming to town, I was just trying to make you feel special. I come to town every day anyway. Actually, I had a major house fire ten years ago, and haven't rebuilt yet. I already had built a tiny apartment in my very large garage, so I just moved in there. I reshingled it myself last year and built a new, larger dormer over the garage door. My latest project was to build a folding stairs leading from the attic, up into that dormer. That was a three-day ordeal that I finished yesterday. Tonight's project is to start putting lights up there. Everything in the building is in metal conduit, so it takes ten times longer than normal.

I'll be back tomorrow to see what the latest is.
Was this
answer
helpful?
Yes
No
+1
Saturday, June 14th, 2025 AT 4:44 PM
Tiny
DAVID ENDACOTT
  • MEMBER
  • 19 POSTS
Wow. On March 7, 2024, my trailer caught fire. What a mess. The smoke damage was horrendous. The worst part was that I had to get rid of my clothes because of the smell. It's a 35 ft trailer in a park near the beach. I don't have the money to replace it, so I rebuilt it. I had no clue what I was doing and very little help. Don't get me wrong, lots of people told me what I should do but never once actually assisted me in my endeavor. Needless to say, panels don't really line up and the trim does not look professional but I like it. New insulation, new paneling, new flooring, Etc. I lived in the van that we are discussing for all of that time. Just 3 weeks ago I moved back in. I made the curtains myself using my niece's sewing machine. Again, needless to say, they don't look professional in the least. LOL. But it is what it is and I try to make the best of it. I'm telling you this to let you know that I feel for you and can totally relate to your struggle. That's kind of you too want to make me feel special LOL. But to be honest with you, I do feel special because you took a personal interest in my case and spent a lot of time talking with me and researching and posting diagrams and such. I mean who wouldn't feel special when someone does that for them? So thank you. It's kind of a bummer about the transmission thing. In the research I've done over the years I am aware that there is a switch involved and a relay involved and it makes sense that the relay must reroute power to some solenoid or something on the transmission itself. You know what, Caradiodoc? Give me a 1967 or 1968 Mustang any day of the week and I can rebuild that thing blindfolded from the ground up. My van, you need a college education to work on. The newer stuff, well let's just say I don't know how they do it. It's amazing. All of those bells and whistles are nice but when I see that stuff I think of more things that can go wrong and more money it would cost to fix. I just recently found out that the Alternators on the newer Vehicles won't even charge the battery to 14 volts. But anyway, I digress. I saw that you sent another email so I'm going to check that one out. Thank you again sir.
Was this
answer
helpful?
Yes
No
Sunday, June 15th, 2025 AT 4:07 AM
Tiny
KEN L
  • MASTER CERTIFIED MECHANIC
  • 55,291 POSTS
CARADIODOC is one of, our best! Thanks for letting us know, we are here to help, please use 2CarPros anytime.
Was this
answer
helpful?
Yes
No
+1
Tuesday, June 17th, 2025 AT 6:26 AM
Tiny
DAVID ENDACOTT
  • MEMBER
  • 19 POSTS
Yes, he is one of the best. I'm sharing the picture here. I hope he sees it. This is my afro-engineered repair, so I don't have to replace the whole thing. I soldered a little piece of a paper clip to the switch lever. Now, the knob actuator engages perfectly! It ain't pretty, but functionality over form, right? Lol.
Was this
answer
helpful?
Yes
No
Wednesday, June 18th, 2025 AT 9:27 AM
Tiny
CARADIODOC
  • MECHANIC
  • 34,463 POSTS
You guys are too kind. I'm quite familiar with this type of repair from my years as a tv repairman. Funny thing is, we used to roll our eyes when we'd run into what someone else did, but we were always proud of our repairs that saved our customers money on new parts. The secret is in knowing when it's okay to get away with a custom repair, and when an insurance investigator might not be impressed.

To be safe, I would look at this as an exciting opportunity to find a good used head light switch next time you visit a pick-your-own-parts salvage yard. If you never need it, it never hurts to have a spare on hand.

Very happy that you solved this. I'll be waiting to see what you find with the overdrive switch.
Was this
answer
helpful?
Yes
No
+1
Wednesday, June 18th, 2025 AT 1:57 PM

Please login or register to post a reply.