Where is the Intake air temperature sensor located?

Tiny
KAVIN THOMPSON
  • MEMBER
  • 1999 VOLVO S80
  • 2.9L
  • 6 CYL
  • 2WD
  • AUTOMATIC
  • 128,855 MILES
Where can I find the IAT sensor on my car listed above?
Saturday, April 17th, 2021 AT 9:56 PM

12 Replies

Tiny
JACOBANDNICKOLAS
  • MECHANIC
  • 110,192 POSTS
Hi,

To the best of my knowledge, they didn't use an IAT in 1999. Is there a specific code you are getting? Could it be the mass airflow sensor? ECT (engine coolant temperature sensor)?

Let me know.

Joe
Was this
answer
helpful?
Yes
No
-1
Saturday, April 17th, 2021 AT 10:41 PM
Tiny
KAVIN THOMPSON
  • MEMBER
  • 19 POSTS
P1113.
Was this
answer
helpful?
Yes
No
Sunday, April 18th, 2021 AT 1:27 PM
Tiny
JACOBANDNICKOLAS
  • MECHANIC
  • 110,192 POSTS
Hi,

That code is related to the outer/outside temperature sensor mounted in the driver's side exterior mirror.

Are you having drivability issues with the vehicles?

Joe
Was this
answer
helpful?
Yes
No
Sunday, April 18th, 2021 AT 5:58 PM
Tiny
KAVIN THOMPSON
  • MEMBER
  • 19 POSTS
Rough idling when going past 30 MPH.
Was this
answer
helpful?
Yes
No
+1
Sunday, April 18th, 2021 AT 7:39 PM
Tiny
KAVIN THOMPSON
  • MEMBER
  • 19 POSTS
Plus my digital speedometer is frozen and doesn't show the numbers alongside the digital warning text box, it only lights up but doesn't show no texts or anything. Could it be a blown fuse maybe?
Was this
answer
helpful?
Yes
No
Sunday, April 18th, 2021 AT 7:42 PM
Tiny
JACOBANDNICKOLAS
  • MECHANIC
  • 110,192 POSTS
The speedometer could be related to a vehicle speed sensor and the rough idle could be nearly anything. For example, low or high fuel pressure, an engine vacuum leak, or simply in need of a tune-up could cause the rough idle.

What I recommend is to have the can-bus scanned. It requires a scan tool that can communicate with all modules. Here is a quick video showing how it's done:

https://youtu.be/InIlnsjOVFA

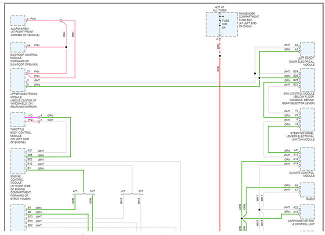
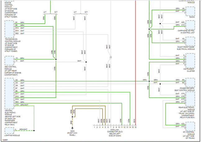
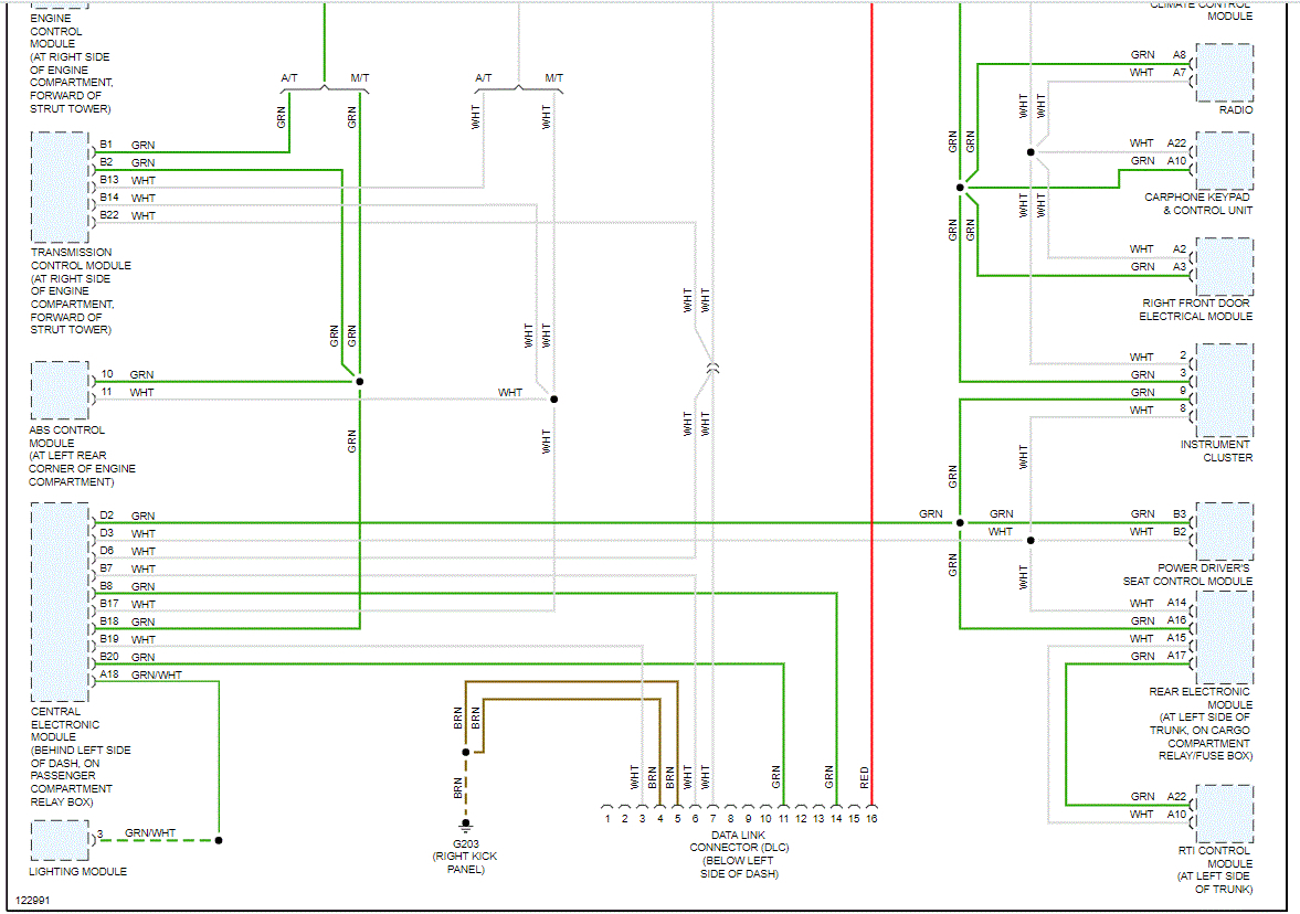
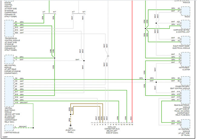
If you look below at the two pics attached, they show the can-bus system. Basically, all the modules/computers are tied together via a couple of wires. By performing this type of scan, it should identify any codes present regardless of the module. Hopefully, this will point us in the right direction.

Let me know if this is something you can have done.

Take care,

Joe

See pics below.
Was this
answer
helpful?
Yes
No
Sunday, April 18th, 2021 AT 8:15 PM
Tiny
NICKOLAOSF
  • MECHANIC
  • 69 POSTS
Hi Kavin Thomson,

We can help with that. First tell me how it started, have you performed any repairs recent?
For the code p1113 air temperature there are two of them in the lower front It's the one that should be fixed in the RH side of the engine splash guard it is often not and has fallen down and got damaged.
Take a picture of digital speedometer.
Explain about rough idle how did it start?
Let us know what happens and please upload pictures or videos of the problem.
I am glad to help you, If there is anything else we can help you with please contact us again. Thank you for choosing 2CarPros.
Cheers, Nick
Was this
answer
helpful?
Yes
No
+1
Sunday, April 18th, 2021 AT 8:27 PM
Tiny
KAVIN THOMPSON
  • MEMBER
  • 19 POSTS
Is this the IAT Sensor Nick?
Was this
answer
helpful?
Yes
No
Monday, April 19th, 2021 AT 9:34 AM
Tiny
NICKOLAOSF
  • MECHANIC
  • 69 POSTS
No, it should be between radiator and front bumper. There is two of them left and right they are possible further up. I don't have a better picture sorry.
I will try to get you a picture and send it.
Was this
answer
helpful?
Yes
No
+1
Monday, April 19th, 2021 AT 9:52 AM
Tiny
NICKOLAOSF
  • MECHANIC
  • 69 POSTS
See link to understand what you are looking for this code is air temperature sensor.
https://youtu.be/DDYtNIkv-w8
Was this
answer
helpful?
Yes
No
Monday, April 19th, 2021 AT 10:00 AM
Tiny
KAVIN THOMPSON
  • MEMBER
  • 19 POSTS
This is how the engine sound.
Was this
answer
helpful?
Yes
No
Saturday, April 24th, 2021 AT 10:50 PM
Tiny
JACOBANDNICKOLAS
  • MECHANIC
  • 110,192 POSTS
Hi,

I'm not sure if you upload something for us to hear, but nothing came through. Could you try again?

Joe
Was this
answer
helpful?
Yes
No
Sunday, April 25th, 2021 AT 6:00 PM

Please login or register to post a reply.