Inoperative radiator cooling fans

Tiny
CHRYSDUPE
  • MEMBER
  • 2000 CHRYSLER TOWN AND COUNTRY
  • 3.8L
  • 6 CYL
  • 176,000 MILES
Where can I get a wiring diagram showing inputs and outputs of the PCM? Can anyone point me in the right direction to obtain the wiring diagram?
Sunday, December 24th, 2017 AT 5:37 PM

5 Replies

Tiny
CARADIODOC
  • MECHANIC
  • 34,369 POSTS
Nothing beats a paper copy of the manufacturer's service manual. You can order them through the Dodge dealer's parts department. When I worked at a very nice family-owned Chrysler dealership, the owners were happy to allow the service advisers to find a manual and photocopy a few pages for customers, as long as they were not busy with other people. The only problem is they usually do not realize there can be multiple pages you need that are not obvious.

Independent repair shops subscribe to two online service manual companies. Each charges over $1,000.00 per year for full access, but you can buy a one-year or five-year subscription for just your van starting at less than $30.00. Those companies are AllData and Mitchell1, or Mitchell-On-Demand.

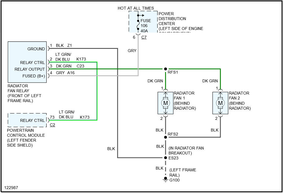
When both fans are bad, start by checking fuse 106, a 40-amp, in the under-hood fuse box. Next, the more common suspect is a failed electronic relay. It is a small module on the front of the left frame rail, and has four wires going to it.
Was this
answer
helpful?
Yes
No
+1
Sunday, December 24th, 2017 AT 6:23 PM
Tiny
CHRYSDUPE
  • MEMBER
  • 3 POSTS
CARADIODOC: Thank you, thank you, thank you. You really helped me out! A little history on my task: I bypassed the electronic relay and fans worked, so I replaced relay. The following all happened last year: (1)I replaced PCM.
(2) I wanted to do some resistance measurements on the coolant temperature sensor and when I removed the cable to the sensor the fans went on.
(3) also, when I turned ignition key to on and turned on A/C the fans also turned on, but not this time. Fuses and relay in distribution box next to the battery were all okay.

So with the wiring diagram I can trace the problem to its source. Thanks again, Chrysdupe (Frank)
Was this
answer
helpful?
Yes
No
Sunday, December 24th, 2017 AT 9:35 PM
Tiny
WRENCHTECH
  • MECHANIC
  • 20,761 POSTS
This is a duplicate question and I already gave you the wiring diagram for the fans on the other question.

https://www.2carpros.com/questions/radiator-cooling-fans
Was this
answer
helpful?
Yes
No
+1
Monday, December 25th, 2017 AT 5:16 AM
Tiny
CHRYSDUPE
  • MEMBER
  • 3 POSTS
  • 2000 CHRYSLER TOWN AND COUNTRY
  • 3.8L
  • 6 CYL
  • 2WD
  • AUTOMATIC
  • 170,500 MILES
Last year I replaced radiator fan relay and PCM.
I have driven about 5,000 miles and same old
inoperative fans. I bypassed fan relay and fans turned on. I replaced fan relay again. Unplugging temperature control sensor wires do not
cause fans to turn on allowing engine to heat up does not not cause fans to come on. What other components/signals are required to control PCM operation? Will I need anotherPCM?
I cannot get a wiring diagram anywhere to try to trace the problem. I do not need schematic of PCM circuits, but I need wiring to and from PCM and maybe expected voltages or resistance at PCM pins.
Was this
answer
helpful?
Yes
No
Tuesday, December 26th, 2017 AT 1:43 PM (Merged)
Tiny
WRENCHTECH
  • MECHANIC
  • 20,761 POSTS
Here is the diagram for the cooling fan circuit.
The proper way to trigger the fans would be using a scan tool.
Was this
answer
helpful?
Yes
No
+1
Tuesday, December 26th, 2017 AT 1:43 PM (Merged)

Please login or register to post a reply.