Wednesday, March 31st, 2021 AT 2:15 PM
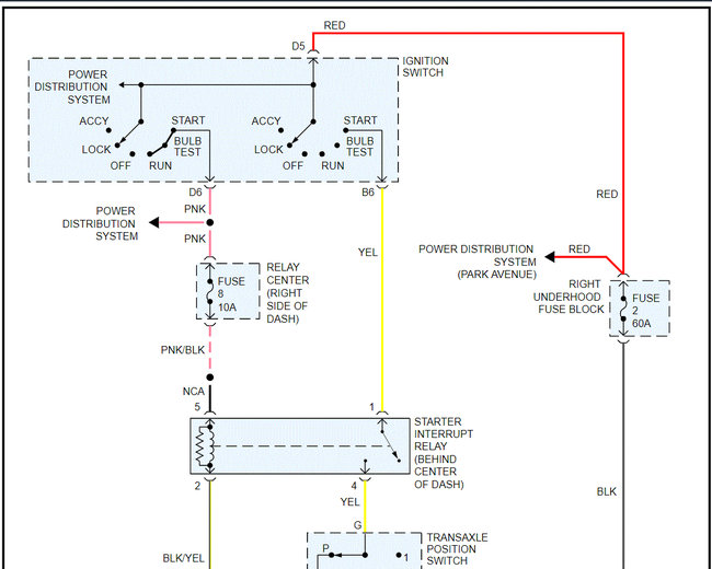
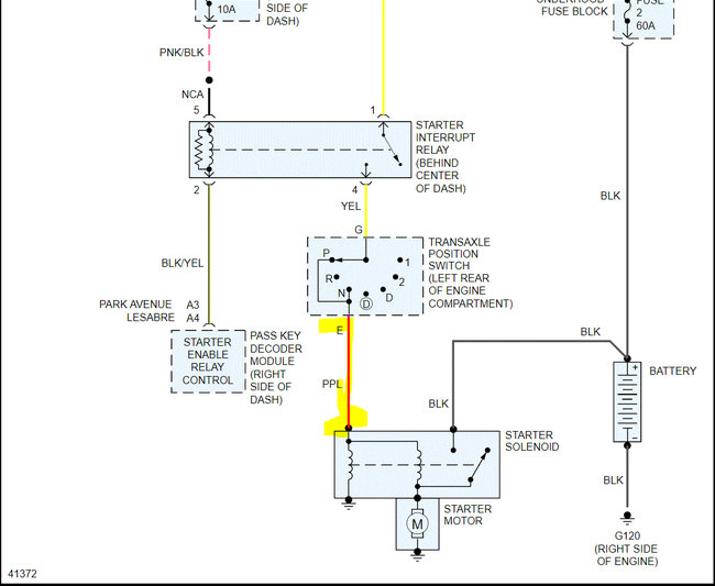
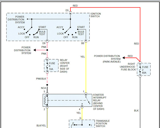
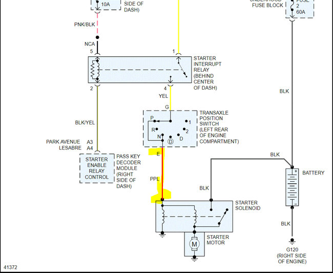
The first time it did it I was re attaching the battery terminals. As I was tightening the negative terminal it started to crank over and actually started. I had the keys in my pocket. The reason I was working on the battery was because it drains out every 3 or 4 day's. I put my meter on it and it show's a drain, when the car is off. Sometimes when I try to start it it makes some weird noises and then starts to try to start on it's own, but fails and waits for a few seconds then tries to start again even with the key off or out. Most of the time it acts like a normal car and starts right up. But the problem seems to be getting worse. Any ideas? My friend who is a mechanic said he's never seen such a thing. I've been told everything from starter relay to ignition switch.



