Sunday, September 27th, 2020 AT 11:40 PM
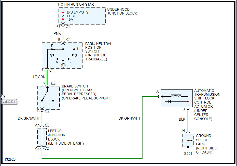
Won't turn to the off position. Replaced ignition switch with a new one! Still have the same problem! Can't remove the key! Will eventually run down the battery. With the battery charged, the car will start and be used as usual! Just can't get the key out of the ignition switch! It could be the park lock cable? I can't find hardly any information on how to adjust or test or remove and replace this cable!




