I want to read the ECU program of my car using PCMflash?

Tiny
IMPANDA
  • MEMBER
  • 2019 TOYOTA CAMRY
  • 2.5L
  • 4 CYL
  • 2WD
  • AUTOMATIC
  • 75,000 MILES
I want to read the ECU program of my car listed above using PCMflash. Strangely, I’m unable to read the original ECU with this device, whether through OBD or bench mode. However, I was able to easily read the ECU data from a used ECU I bought via bench mode, even though both are the same model, 89661-0X540. This situation is quite puzzling! Could you advise on how to read Toyota's ECU data using a standard PCMflash device?
Wednesday, November 6th, 2024 AT 9:05 AM

5 Replies

Tiny
AL514
  • MECHANIC
  • 5,584 POSTS
Hello, the reason you are most likely unable to read the ECM data from the one installed in the vehicle right now might be the vehicles network Gateway, from about 2017 and up, although I have been able to communicate with some 2017s, is the Gateway is protecting the vehicles network. With a scan tool, these days you need to have your scan tool authorized/registered through AutoAuth to even read codes on these newer vehicles. I'm not 100% sure on the used ECM you bought, I guess it depends on where you purchased it from, some companies who supply used ECM/PCMs that reman them, can do some tricks with uploading VINs so the module is basically plug and play, Thats the only real explanation I can see causing an issue like that. Although Ill take a look through service info for you and see what the vehicles network looks like.
Do you have a scan tool as well? If so what brand?
Was this
answer
helpful?
Yes
No
+1
Thursday, November 7th, 2024 AT 10:35 AM
Tiny
AL514
  • MECHANIC
  • 5,584 POSTS
So, a quick look at the OEM CAN bus diagram shows that the ECM does communicate through a central gateway ECU module, so that might be the reason for the comms issue. The original ECM might be setup to talk via that Gateway to scan tools or other tuning programs, it's a pain believe me, but they have these protected systems now because vehicles all have Wi-Fi in them and wireless updates and programming and all that needs to be protected from hacking. If you search YouTube you can find some videos where vehicles were actually hacked wirelessly and controls were taken over, pretty scary stuff. So, they started having technicians and entire shops register every scan tool and employee they have. Even working mobile, we need a Wi-Fi connection most of the time so our scan tool can verify its AutoAuth account and allow communication with the scan tool, its really a pain when there's no Wi-Fi signal on some mobile calls. It leaves people, (like me) stuck not being able to read even trouble codes.
Where did you buy the used ECM? I'm curious.
Was this
answer
helpful?
Yes
No
+1
Thursday, November 7th, 2024 AT 10:46 AM
Tiny
AL514
  • MECHANIC
  • 5,584 POSTS
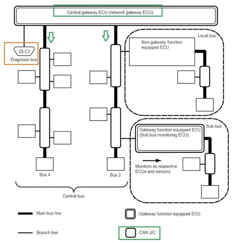
This is the OEM CAN and LIN bus 1st description page, where the DLC goes right to the Central ECU and then out to the networks, but it does show a Non-Gateway ECU,
The 2nd diagram are the part numbers that come up in service info for that year, but just looking at the PCMFlash website, you may want to be careful with the original ECM, you don't want to brick the module and have the vehicle not start after trying to tune it, I would recommend going to a shop that does tuning and let them do what you want, at least that way if something happens to the ECM they are responsible for replacing it.
This looks like cheap software; real tuning software is much more expensive and in-depth.
Was this
answer
helpful?
Yes
No
+1
Thursday, November 7th, 2024 AT 11:19 AM
Tiny
IMPANDA
  • MEMBER
  • 2 POSTS
Thank you all for the thoughtful answers, they’ve been incredibly helpful to me!

I have a few questions:

I purchased the ECM through a second-hand platform, so its origin is unknown, but its part number matches exactly with the one on my Camry.
The ECM appears to have never been opened. I tried to open it, and it was extremely difficult. If it hasn’t been opened, that would mean it’s accessible through certain programming tools for reading.
I only have a PCMflash device. Some more advanced devices could provide read access, but they are too expensive for me! However, PCMflash can read and write on the second-hand ECM I bought.
In my area, ECM service providers are extremely limited and lack professionalism, and their services are very costly. Right now, researching ECMs is purely a personal hobby for me!
How exactly is the VIN uploaded and refreshed?
Was this
answer
helpful?
Yes
No
Thursday, November 7th, 2024 AT 5:27 PM
Tiny
AL514
  • MECHANIC
  • 5,584 POSTS
The VIN would need to be programmed via a capable scan tool that can do programming,
diagrams 1,2 below are the procedures for the ECM removal, you can see there are a long list of requirements and initialization procedures to do, and this is listed using the Toyota Techstream which is the OEM factory scan tool which is gone over in diagrams 3,4. Programming is something that requires experience and training. We spend thousands on scan tools and specific software, along with the hardware that goes along with it to interface into the vehicles network.
Check out https://www.youtube.com/@autodiagyt
Go through Jakes videos, he does a lot of programming and electronic diagnostics. He has many videos and goes through the process of programming in some videos, but you can learn a lot from him.
But also access to service info like what is posted below is absolutely necessary, each manufacturer has their own processes and procedures that need to be followed to the letter or you can end up with a bricked module that cannot ever be used or accessed again, which is why I mentioned sending the ECM out to a tuning company to have it done.
Instead of tuning, get into learning automotive electronic diagnostics, it's much more interesting. Learn how to use an oscilloscope and really get into CAN bus networking, you will enjoy it.
Was this
answer
helpful?
Yes
No
+1
Thursday, November 7th, 2024 AT 7:29 PM

Please login or register to post a reply.