The horn and the buttons on the steering wheel stopped working, can I get the wiring diagrams?

Tiny
W002MIA
  • MEMBER
  • 2009 DODGE CALIBER
  • 2.0L
  • 4 CYL
  • 2WD
  • AUTOMATIC
  • 150,000 MILES
Hello,

I would like to fix them but I don't have any diagrams. If anyone can help, I would really appreciate it.

thank you
Wednesday, September 13th, 2023 AT 9:08 AM

1 Reply

Tiny
KEN L
  • MASTER CERTIFIED MECHANIC
  • 55,281 POSTS
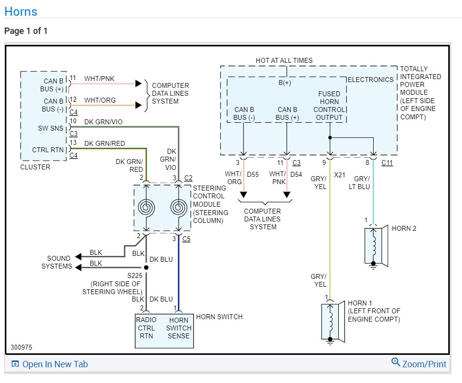
Sure, I have seen the TIPM go out and cause this problem FYI. Here are the horn wiring diagrams and I have included how to change out the TIPM in case you need it, it is easy to replace because it-self learns. Check out the images (below). Please let us know what you find.
Was this
answer
helpful?
Yes
No
+1
Wednesday, September 13th, 2023 AT 1:55 PM

Please login or register to post a reply.