Can I get a color-coded wiring diagram for my taillights?

Tiny
RAIDEN0824
  • MEMBER
  • 1997 NISSAN PATHFINDER
  • 2.4L
  • 4 CYL
  • 2WD
  • MANUAL
  • 256,000 MILES
Because the wires were cut and stolen from the connecter on the trucks end, so I don't know what order the wires go in with the new connecters that are different colored wires.
Wednesday, March 1st, 2023 AT 4:41 PM

10 Replies

Tiny
BRENDON S
  • MECHANIC
  • 653 POSTS
Hello,

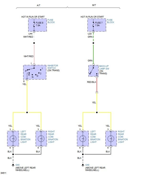
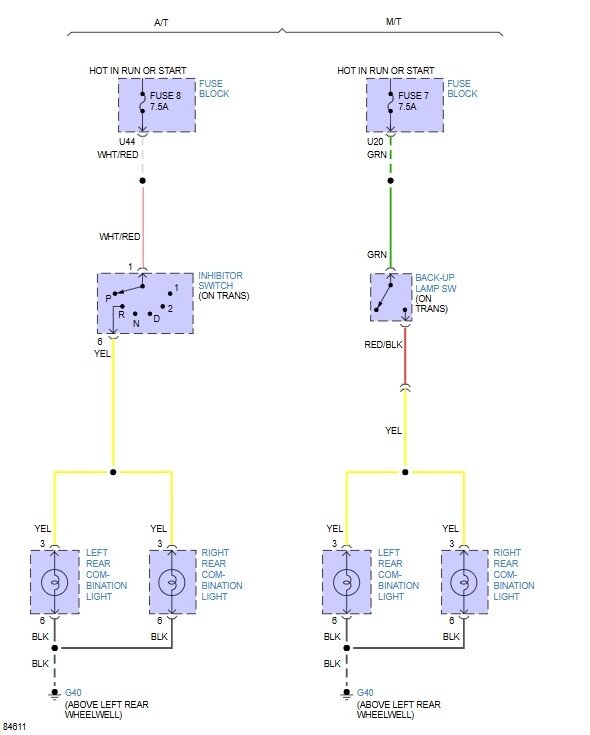
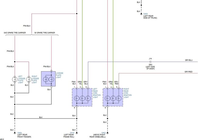
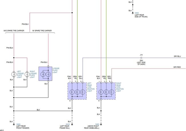
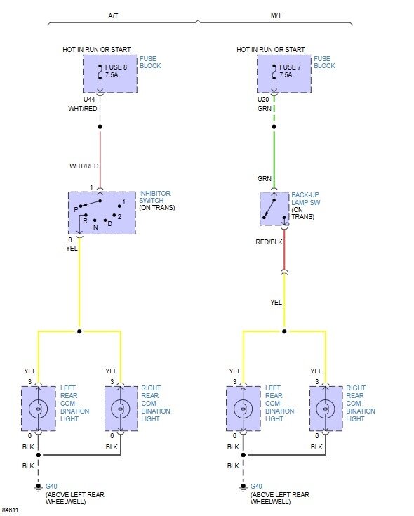
Here are the diagrams you requested.

Let me know if I can help in any other way.

Thank you,
Brendon
Was this
answer
helpful?
Yes
No
+1
Thursday, March 2nd, 2023 AT 7:22 AM
Tiny
RAIDEN0824
  • MEMBER
  • 8 POSTS
Hey Brendon,

These images kind of helped but I need to picture to wire this connecter. I'll send a picture of it.
Was this
answer
helpful?
Yes
No
Thursday, March 2nd, 2023 AT 9:15 AM
Tiny
BRENDON S
  • MECHANIC
  • 653 POSTS
Hello,

So, this is the connector coming from the truck on the truck side? Not part of the lamp harness?

Where did you get this connector? What vehicle is it from? Could it have had a higher trim package? How many wires are coming from the truck side?

I'm adding a picture of the taillight assembly. Can you tell me if this is what it looks like?

I am also adding a picture of a connector end, can you confirm that this is what it looks like on the taillight assemble side?

Also, what is the sub model? LE, XE, or SE?

Picture is a little blurry is there 5 wires or 6?

Would you mind sending me the entire VIN? I need to verify some information.

Thank you,
Brendon
Was this
answer
helpful?
Yes
No
Thursday, March 2nd, 2023 AT 12:41 PM
Tiny
RAIDEN0824
  • MEMBER
  • 8 POSTS
Hey Brendon,
The connect your sent isn’t what mine looks like and So I got the connector from a Nissan parts department store.
The truck model is the XE.
There are 6 wires coming from the trucks side and the connector I have to put those wires on has 6 slots as well.
I’ll send a more clear picture of the connecter.
Was this
answer
helpful?
Yes
No
Tuesday, March 7th, 2023 AT 2:59 PM
Tiny
RAIDEN0824
  • MEMBER
  • 8 POSTS
These are the photos of the connecter.
Was this
answer
helpful?
Yes
No
Tuesday, March 7th, 2023 AT 3:19 PM
Tiny
BRENDON S
  • MECHANIC
  • 653 POSTS
Hello Raiden0824,

Unfortunately, without knowing what vehicle that connector came off of it is impossible to get a wiring diagram for it. All I can do is get you one for your vehicle.

I am only seeing this vehicle offered with a 3.3L in the U.S. For that year. Is this vehicle imported?

If you send me your VIN, I can find better information for you. Unfortunately, my tech info isn't always correct either.

Everything I am seeing only has 5 wires.

I would take a Test light and clip it to a good body ground and have someone step on the brakes. Touch the wires one at a time and the one that lights up the test light you know this is your brake light wire. No turn the turn signal on and see which one blinks that the turn signal and continue on with the process. You will at least be able to identify brake lights, running lights, turn signal, hazard and reverse wires. You also should have one that is ground, should be a thick black one.

Thank you,
Brendon
Was this
answer
helpful?
Yes
No
Wednesday, March 8th, 2023 AT 7:12 AM
Tiny
RAIDEN0824
  • MEMBER
  • 8 POSTS
Okay here Brendon I got the vin number I don’t know if it’s super clear to see it, but I’ll type it as well.
1N6SD11S5VC331906
Was this
answer
helpful?
Yes
No
Thursday, March 9th, 2023 AT 2:27 PM
Tiny
RAIDEN0824
  • MEMBER
  • 8 POSTS
Not sure if this will be any help but here is a picture of the wires coming out of on the trucks end.
Was this
answer
helpful?
Yes
No
Thursday, March 9th, 2023 AT 2:28 PM
Tiny
RAIDEN0824
  • MEMBER
  • 8 POSTS
Here a picture of the papers showing the description of the car too.
Was this
answer
helpful?
Yes
No
Thursday, March 9th, 2023 AT 2:32 PM
Tiny
BRENDON S
  • MECHANIC
  • 653 POSTS
Good morning, Raiden0824,

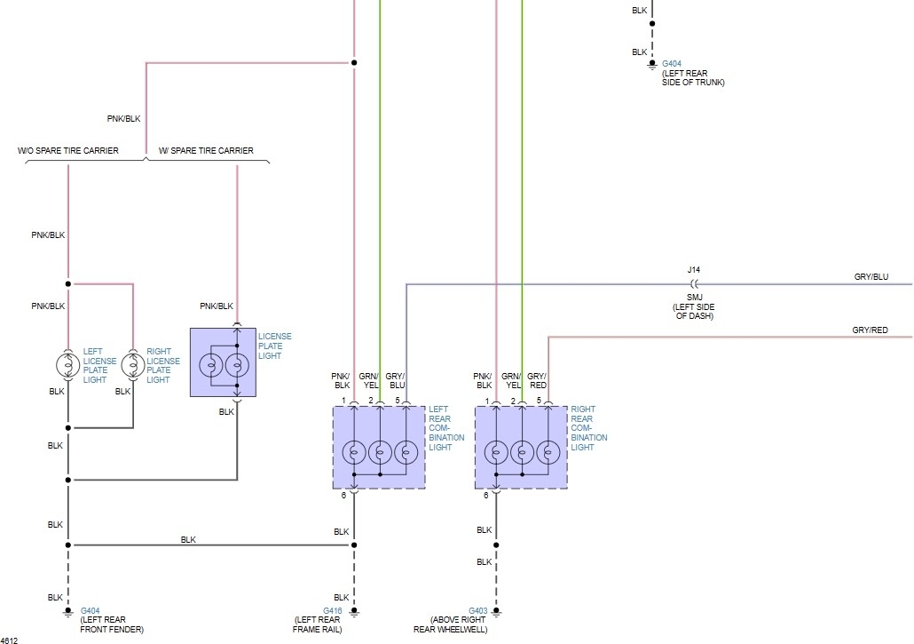
Okay. Thank you for the information that helped a lot. I think I got it figured out. Looks like there are 2 ground wires.

For the right side:
1) Pink/Blue-Running lights
2) Grey/Red-Turn signal
3) Black-Ground for reverse light circuit only
4) Green/Yellow-Brake lights
5) Red/Black-Power to reverse light circuit only
6) Black-Ground for all lights except reverse lights

For the left side:
1) Pink/Blue-Running lights
2) Gray/Blue-Turn Signal
3) Black-Ground for reverse light circuit only
4) Green/Yellow-Brake lights
5) Red/Black-Power to reverse light circuit only
6) Black-Ground for all lights except reverse lights

As for the plug, I can't help you with that because we don't know what it came off of. I worked at a couple Nissan dealerships in the parts department, and they do the best they can do and find you a plug, more than likely from a tech's collection, but without knowing what it originally went to I am not going to be able to identify it.

Use the plug on the light itself to match up with the truck either by looking at the colors or following the wires to see what they go to if the colors are different.

But this information should make it easy for you to hook it up from here.

If the bulb sockets come out of the taillight assembly, I personally would omit the plug all together and solder those connections together and cover with heat shrink tubing. That will make sure your connections will last and will make it easier to hook up because you don't have a lot of wire on that plug. The connection would be watertight then. Just a thought.

I will add the wiring diagrams for you as well. Notice each wire has a number next to it. Between the 2 diagrams that will give you a total of 6 wires.

You should be able to get it from here but if you need anything else just message me back.

Thank you,
Brendon
Was this
answer
helpful?
Yes
No
Friday, March 10th, 2023 AT 5:44 AM

Please login or register to post a reply.