Where is the rear defrost relay located?

1991 TOYOTA CAMRY
162,161 MILES • 6 CYL • 2WD • AUTOMATIC
Avatar
LEVI GORDON
  • MEMBER
  • 1 POST
I can't find the rear defrost relay, I need help finding it.
Aug 5, 2023 at 9:33 PM
Repair Safety Notice: This information is for general instructional purposes only. Vehicle repair can be dangerous. Verify all information, follow manufacturer service procedures, use proper tools and safety equipment, and consult a qualified repair shop when needed.
Advertisement
Avatar
JACOBANDNICKOLAS
  • CAR REPAIR CONTRIBUTOR
  • 110,190 POSTS
Hi,

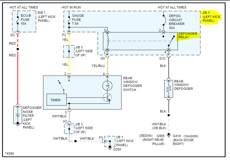
The rear defogger relay is located on the left side of the interior near the left kick panel. If you are sitting in the driver's seat, the kick panel is where your left foot would rest to the side.

I attached two pics below. The first one is the wiring schematic for the rear defogger. I figured you may find it helpful. Pic 2 shows the relay location within the relay/fuse box.

Let me know if this helps.

Take care,

Joe

See pics below.
Aug 5, 2023 at 11:07 PM
Advertisement