Wednesday, July 19th, 2023 AT 12:11 AM
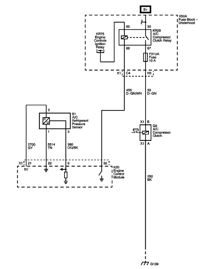
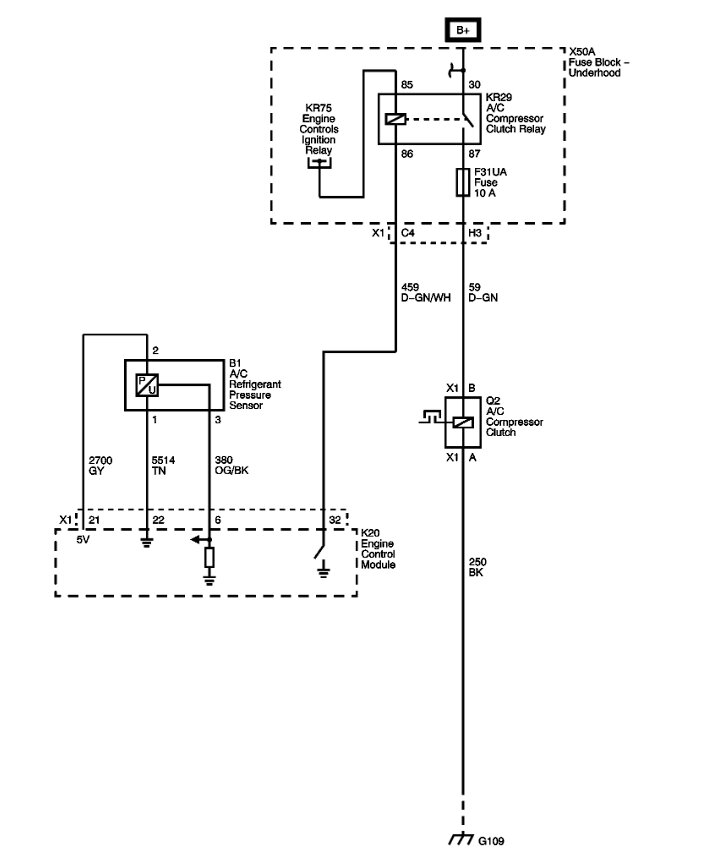
The vehicle listed has a 2.4. The air is warm. Static pressure on high and low is 150 PSI running pressure is the same. Compressor clutch does not engage. Verified the vehicle A/C command is active. Verified all controls on faceplate are functional. All temperature sensors are accurate and functional. Ambient temperature is 86f.





