Friday, January 27th, 2023 AT 1:08 PM
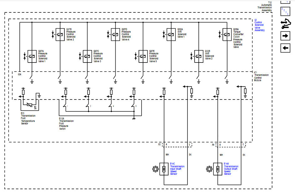
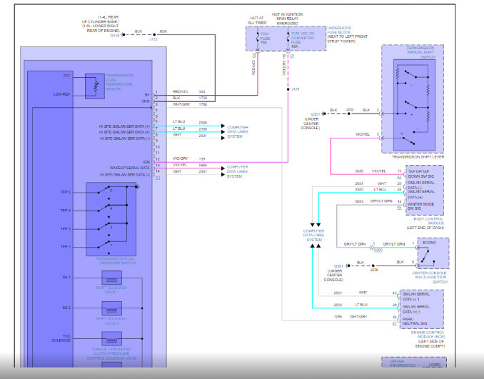
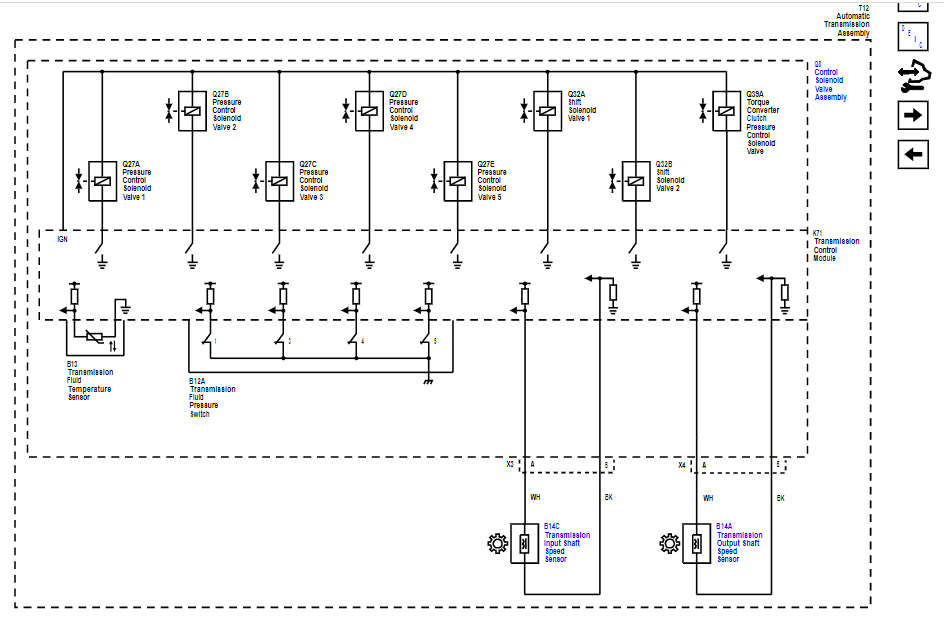
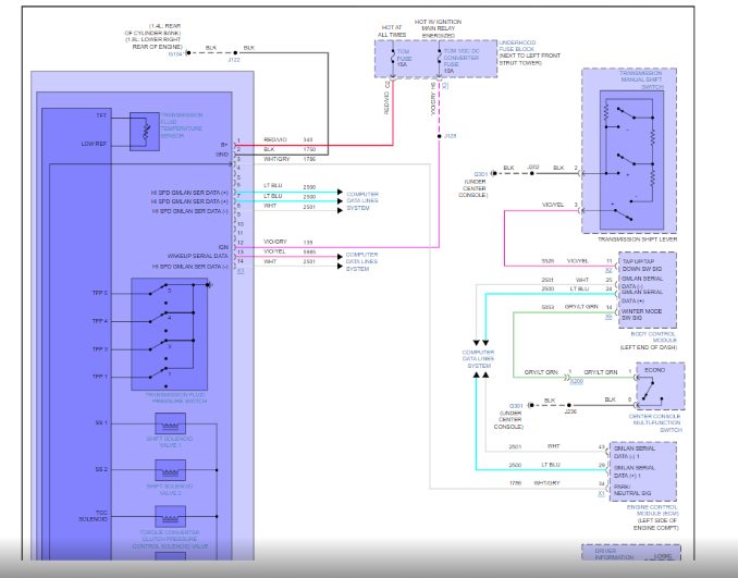
This vehicle, when cold after cranking, will be driving fine and when hot, it stops shifting gears and when I diagnosed it, it shows P0502: Vehicle Speed Sensor. Then I disconnected the sensor connector and checked for power using test lamp, there was power, and I used DMM and checked for signal and there was 10.50-volts on signal line of the connector. Then I checked for ground, and there was ground. Could it be the speed sensor being faulty? And how do I remove it from the transmission?
















