Wednesday, November 15th, 2017 AT 2:44 PM
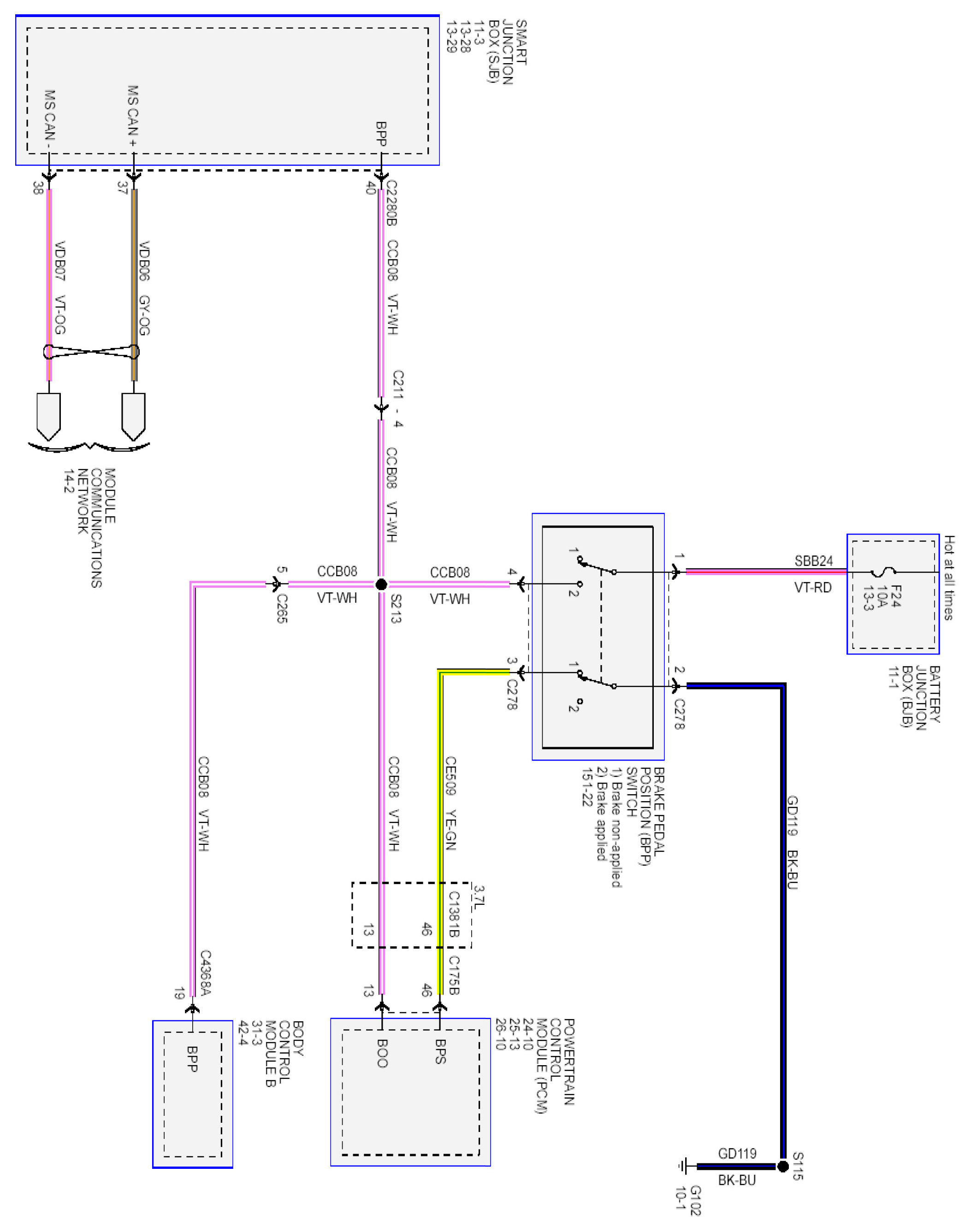
My high mounted stoplight on my mustang does not work. It is LED and I have replaced with a new one. There is power to the connector that connects to the light and It still will not work. I find no fuses either under the dash or in the engine wall that appear to be associated with this light. I am at a loss. I called Ford and they say that it looks like a computer module located in the engine compartment but the computer module which is a large 20 amp fuse test good. Please help.




