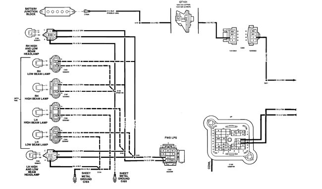
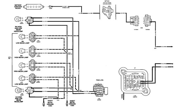
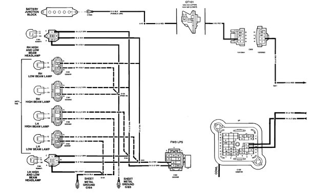
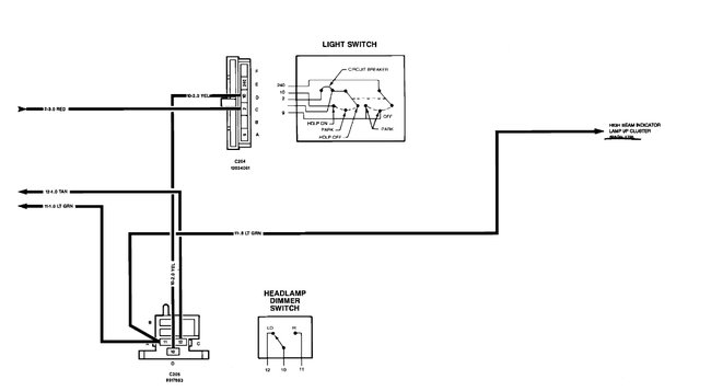
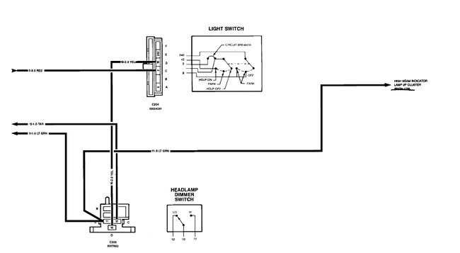
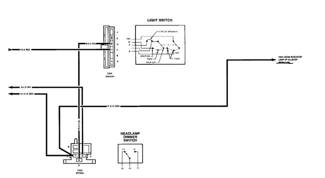
Friday, July 15th, 2022 AT 3:28 PM
I installed a new bulb but no results. I changed the dimmer switch about a month ago, that's when I noticed the light didn't work at all. Please help me out. Thanks



