Thursday, July 25th, 2019 AT 6:56 AM
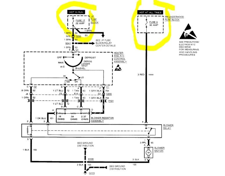
Not getting any air flow out of the vents. None out of defrost floor or center dash vents. I have replaced the blower motor which was bad along with the blower motor resistor, the blower motor relay and the fan speed switch in the controls. This car has all manual settings.


