Sunday, March 3rd, 2019 AT 11:12 AM
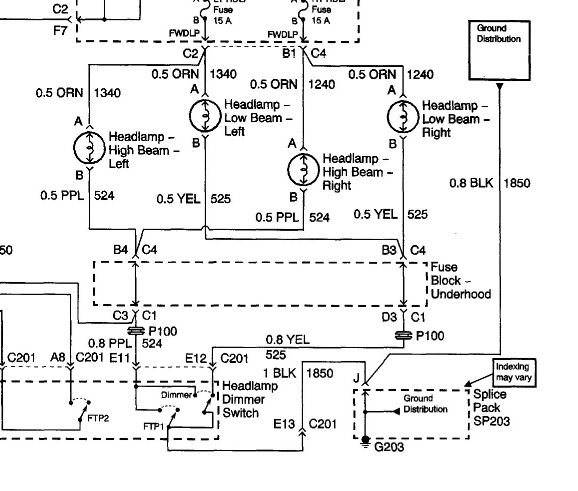
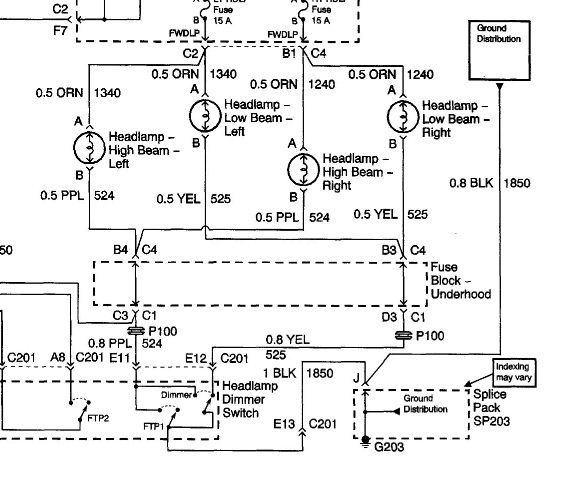
Have no high or low beams. Orange power is working. Headlight switch turns that power on and off. Ground seems to be the problem but can't figure out how/why. Book shows yellow and purple ground being switched at the dimmer but when I test both, they are both showing a ground all the time. I put a new dimmer in and seems the same. Only wire that switches on and off ground is brown which is "flash to pass". I don't mind putting in new wires but I cant even figure out where to pull the wires from. I can't find a diagram of the dimmer switch either to figure it out. Please help





