Headlights

Tiny
JASON TEEGARDEN
  • MEMBER
  • 1998 CHEVROLET BLAZER
  • 4.3L
  • 6 CYL
  • 2WD
  • AUTOMATIC
  • 150,000 MILES
My DRL's work but when I turn headlight switch low beams do not come on switch to high beams one is bright other is dim.
Saturday, March 17th, 2018 AT 9:44 AM

22 Replies

Tiny
ASEMASTER6371
  • MECHANIC
  • 52,796 POSTS
Good morning.

The first thing I would do is check the bulbs to be sure the low beams are bot blown.

As far as the dull side of the high beam, check the connector on the bulb bad the ground. Bad ground is the most common reason for this.

Roy
Was this
answer
helpful?
Yes
No
Saturday, March 17th, 2018 AT 10:25 AM
Tiny
JASON TEEGARDEN
  • MEMBER
  • 11 POSTS
Both bulbs are good and grounds are good the right side is working correctly on high beam but the bulbs disconnected on left side both have power but low voltage.
Was this
answer
helpful?
Yes
No
Saturday, March 17th, 2018 AT 11:33 AM
Tiny
ASEMASTER6371
  • MECHANIC
  • 52,796 POSTS
Okay, what is the voltage?

Roy
Was this
answer
helpful?
Yes
No
Saturday, March 17th, 2018 AT 11:35 AM
Tiny
JASON TEEGARDEN
  • MEMBER
  • 11 POSTS
Eight volts on both.
Was this
answer
helpful?
Yes
No
Saturday, March 17th, 2018 AT 11:36 AM
Tiny
ASEMASTER6371
  • MECHANIC
  • 52,796 POSTS
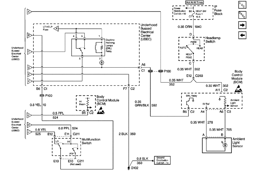
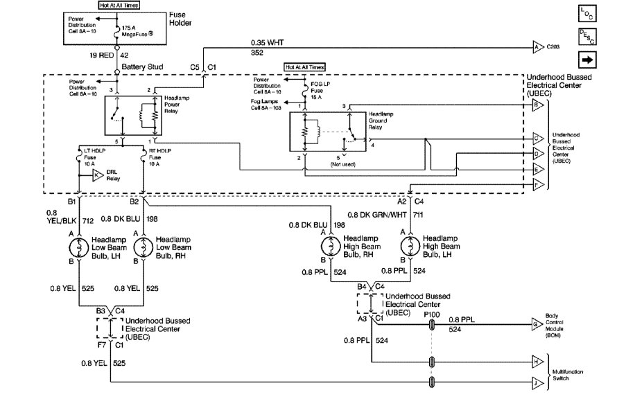
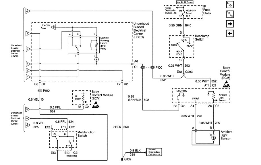
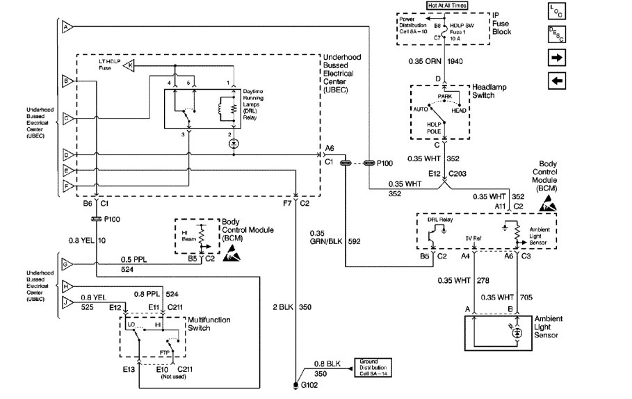
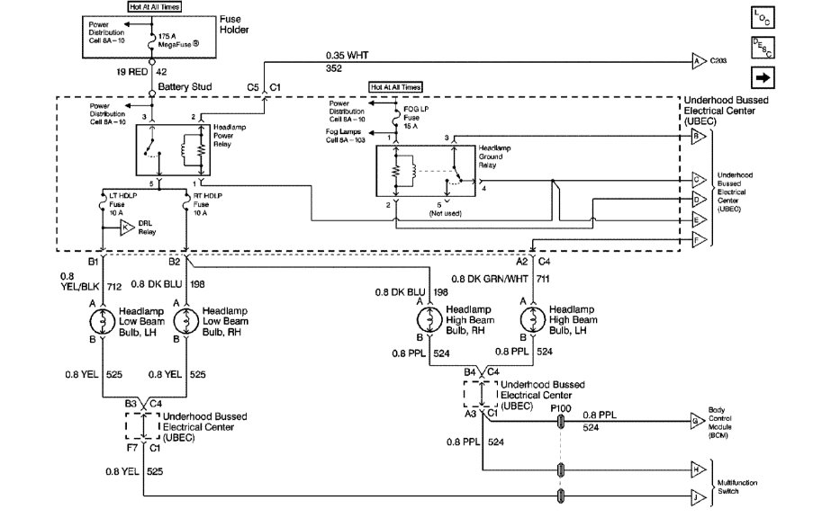
Diagram for lights. There is a power and ground relay. Check them both for clean tight connections.

Roy
Was this
answer
helpful?
Yes
No
Saturday, March 17th, 2018 AT 11:39 AM
Tiny
ASEMASTER6371
  • MECHANIC
  • 52,796 POSTS
Eight volts is a problem.

Make sure you have good battery voltage. If it is okay, look at all your connections.

You need battery voltage at the headlights. Check the power relay in the diagram I sent you.

Roy
Was this
answer
helpful?
Yes
No
Saturday, March 17th, 2018 AT 11:41 AM
Tiny
JASON TEEGARDEN
  • MEMBER
  • 11 POSTS
Have done and also swapped with another relay and no change.
Was this
answer
helpful?
Yes
No
Saturday, March 17th, 2018 AT 11:44 AM
Tiny
JASON TEEGARDEN
  • MEMBER
  • 11 POSTS
I have also replaced the headlight switch and the multi-function switch.
Was this
answer
helpful?
Yes
No
Saturday, March 17th, 2018 AT 11:45 AM
Tiny
ASEMASTER6371
  • MECHANIC
  • 52,796 POSTS
Okay, you still need to check the power relay to see if the correct voltage is present.

Roy
Was this
answer
helpful?
Yes
No
Saturday, March 17th, 2018 AT 11:47 AM
Tiny
JASON TEEGARDEN
  • MEMBER
  • 11 POSTS
Okay, voltage is twelve volts.
Was this
answer
helpful?
Yes
No
Saturday, March 17th, 2018 AT 11:56 AM
Tiny
ASEMASTER6371
  • MECHANIC
  • 52,796 POSTS
Terminal three is the load side and should have twelve volts all the time. Terminal two should have twelve volts with the headlights on. Terminal one is the ground for the relay to operate the headlights.

Roy
Was this
answer
helpful?
Yes
No
Saturday, March 17th, 2018 AT 12:01 PM
Tiny
JASON TEEGARDEN
  • MEMBER
  • 11 POSTS
Does the body control module effect this in anyway?
Was this
answer
helpful?
Yes
No
Saturday, March 17th, 2018 AT 12:05 PM
Tiny
ASEMASTER6371
  • MECHANIC
  • 52,796 POSTS
Yes it does, but not even there yet.

Roy
Was this
answer
helpful?
Yes
No
Saturday, March 17th, 2018 AT 12:08 PM
Tiny
JASON TEEGARDEN
  • MEMBER
  • 11 POSTS
Okay, I covered the DRL sensor on dash and the low beam lights are on all the time and will not go off.
Was this
answer
helpful?
Yes
No
Saturday, March 17th, 2018 AT 12:20 PM
Tiny
JASON TEEGARDEN
  • MEMBER
  • 11 POSTS
Right working correctly l/s both connectors have power.
Was this
answer
helpful?
Yes
No
Saturday, March 17th, 2018 AT 12:21 PM
Tiny
ASEMASTER6371
  • MECHANIC
  • 52,796 POSTS
That is controlled by the BCM. I attached a diagram.

Do all the lights work normally with the sensor covered?

Roy
Was this
answer
helpful?
Yes
No
Saturday, March 17th, 2018 AT 12:28 PM
Tiny
JASON TEEGARDEN
  • MEMBER
  • 11 POSTS
No only the DRL' were working. No low beam and high beam was working only on r/s l/s both were trying to work very dim.
Was this
answer
helpful?
Yes
No
Saturday, March 17th, 2018 AT 12:31 PM
Tiny
JASON TEEGARDEN
  • MEMBER
  • 11 POSTS
Okay, I have twelve volts on three terminals of headlamp power relay.
Was this
answer
helpful?
Yes
No
Saturday, March 17th, 2018 AT 1:17 PM
Tiny
ASEMASTER6371
  • MECHANIC
  • 52,796 POSTS
Okay, let me check.
Was this
answer
helpful?
Yes
No
Saturday, March 17th, 2018 AT 3:47 PM
Tiny
ASEMASTER6371
  • MECHANIC
  • 52,796 POSTS
Okay, the power relay is working the ground is not. The grounds go to the DRL relay and then off to the BCM.

Do you have a scan tool that can access the body control module and turn the lights on and off?

Roy
Was this
answer
helpful?
Yes
No
Saturday, March 17th, 2018 AT 4:03 PM

Please login or register to post a reply.