Sunday, March 10th, 2019 AT 6:58 PM
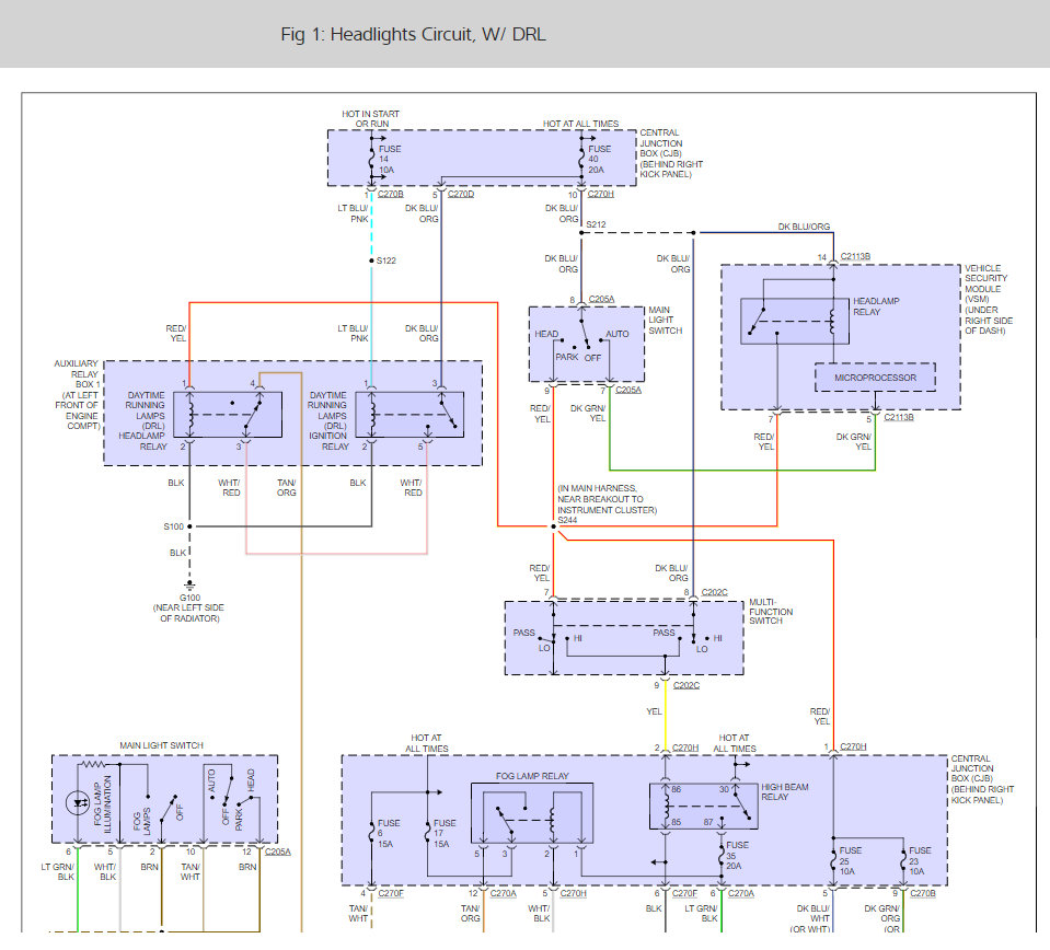
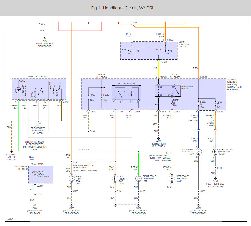
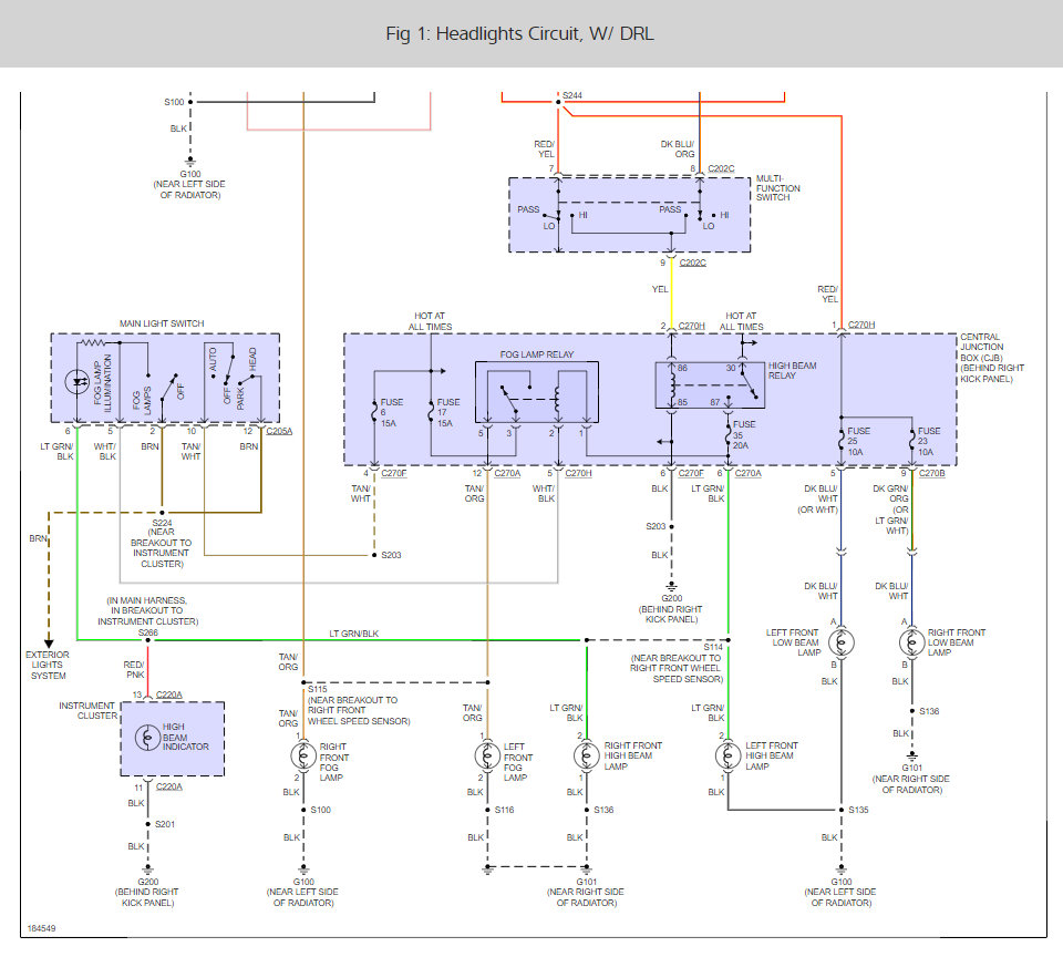
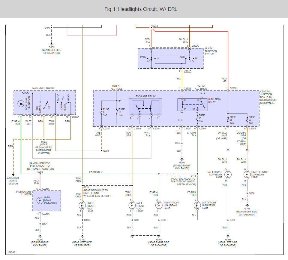
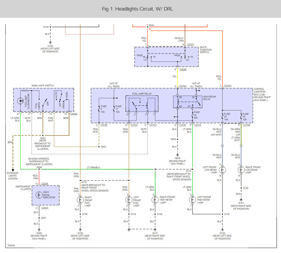
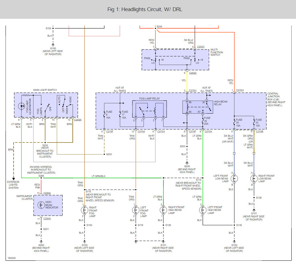
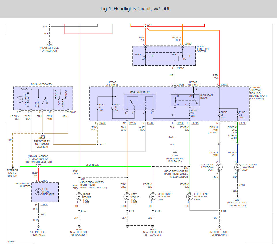
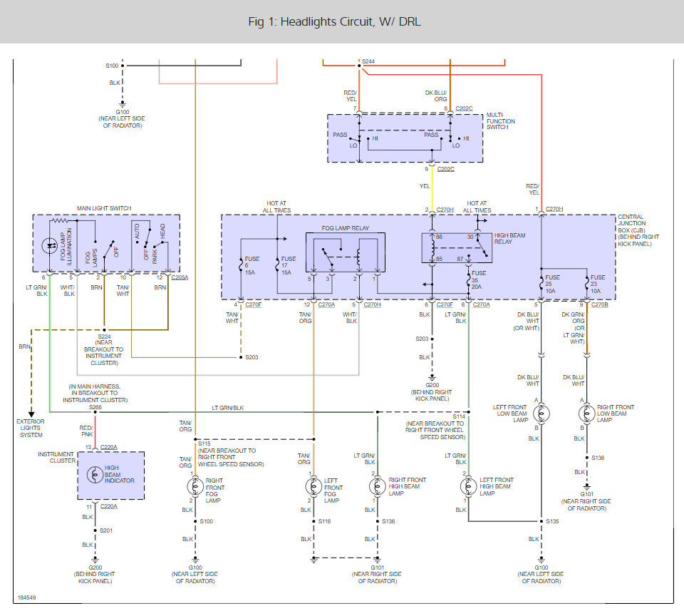
My HID headlight on passenger side is not working. I have a new bulb, I tested in driver side works fine. The ballast also works fine as I checked it on the driver side the usb cable that is the HID connector cord works fine on driver side as well. But passenger side just will not work. The passenger bunker works bright lights both work just the HID headlight will not work! Can someone help me please? I have also checked fuse box and no fuses are bad.










