Tuesday, July 18th, 2023 AT 10:12 PM
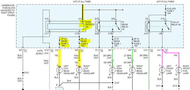
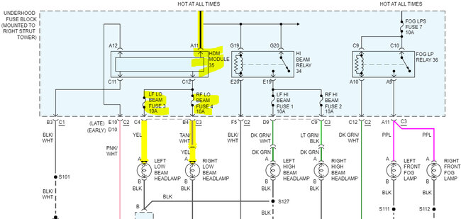
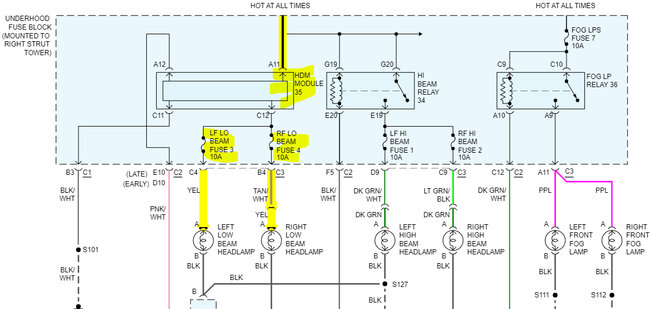
My low beams won't work for anything. I'm currently running high beams. I went to the strap yard to get bulbs and relays to replace the ones I have now. They are still not coming on I replaced the fuse box and everything containing the low beam headlights. Can someone help me?





