Headlight not working

Tiny
HEADLIGHT
  • MEMBER
  • 2000 FORD FOCUS
  • 1.6L
  • 4 CYL
  • 2WD
  • MANUAL
  • 110,000 MILES
Front Headlight (right side) does not work. Servo-engine for adjusting the beam also.

all fuzes are okay?
Saturday, October 27th, 2018 AT 2:21 PM

1 Reply

Tiny
KEN L
  • MASTER CERTIFIED MECHANIC
  • 55,302 POSTS
Hello,

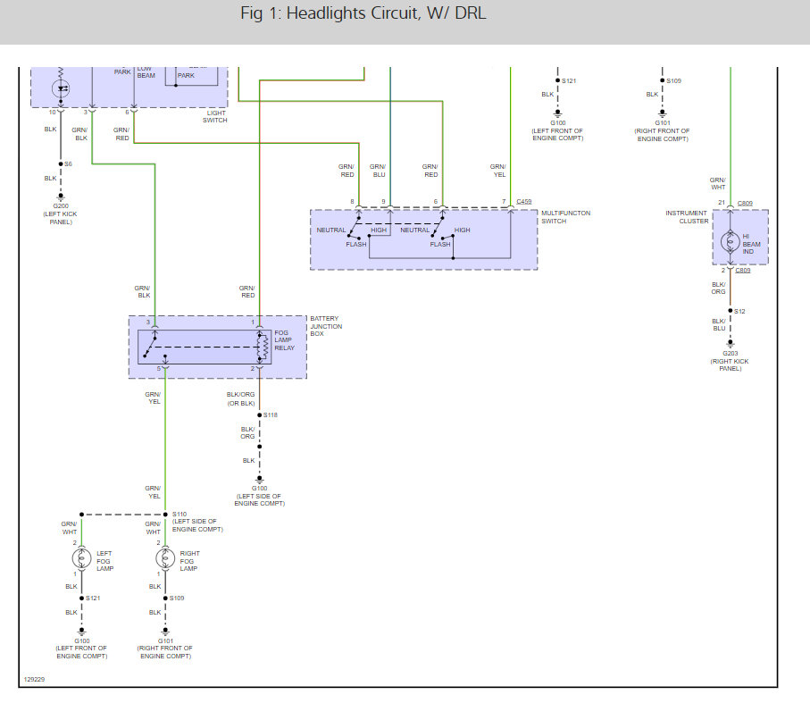
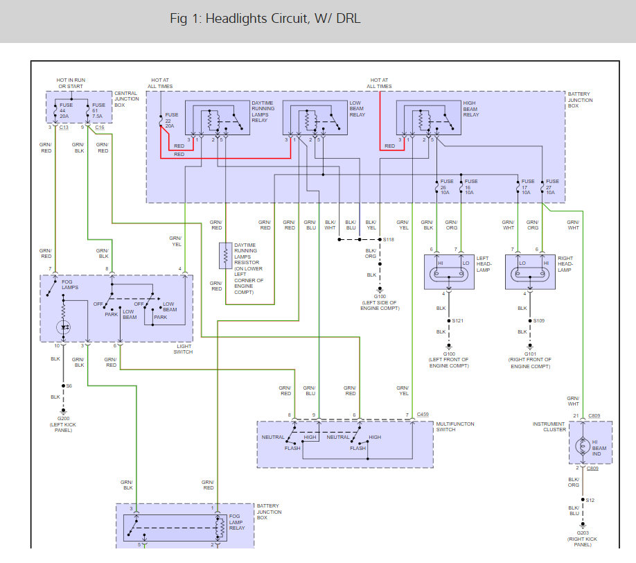
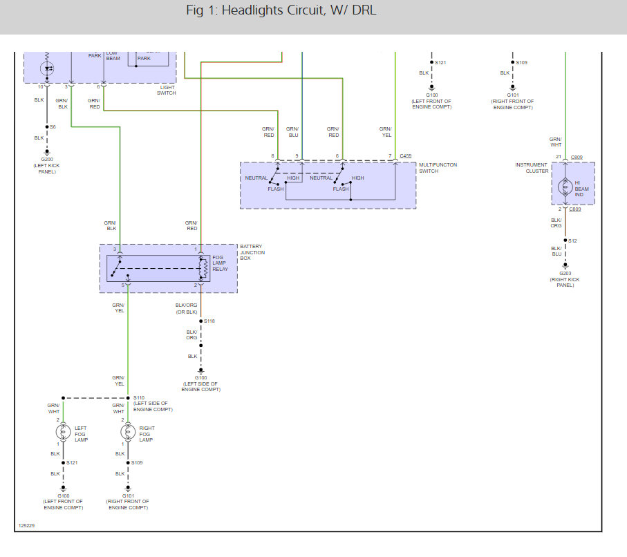
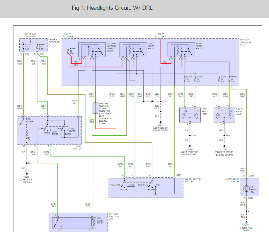
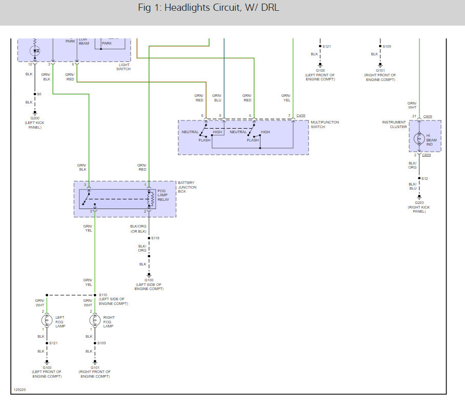
Did you replace the bulb? If not here is a guide to help step by step with a diagrams below to show you how on your car also I have included the wiring diagrams so you can see how the system works.

https://youtu.be/LzdJeeeRvvs

If you have replaced the light use this guide to test to see where you lose power. Test for power at Fuse 26 and 16.

https://www.2carpros.com/articles/how-to-use-a-test-light-circuit-tester

Check out the diagrams (Below). Please let us know what happens.

Cheers, Ken
Was this
answer
helpful?
Yes
No
Sunday, October 28th, 2018 AT 5:40 PM

Please login or register to post a reply.