grounding locations for engine and body

1998 BUICK PARK AVENUE
70,000 MILES • 3.8L • 6 CYL • 2WD • AUTOMATIC
Avatar
RANDADDY772
  • MEMBER
  • 3 POSTS
I need the grounding locations on the car listed above from the negative battery terminal to the engine to the body. I can't find them anywhere, there seems to be an issue with several circuits and I was checking the ground on the engine and body if you could help.
Mar 20, 2022 at 6:32 PM
Repair Safety Notice: This information is for general instructional purposes only. Vehicle repair can be dangerous. Verify all information, follow manufacturer service procedures, use proper tools and safety equipment, and consult a qualified repair shop when needed.
Advertisement
Avatar
CARADIODOC
  • CAR REPAIR CONTRIBUTOR
  • 34,308 POSTS
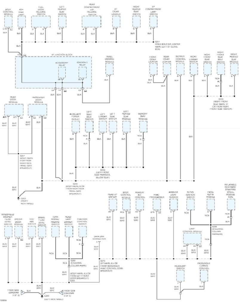
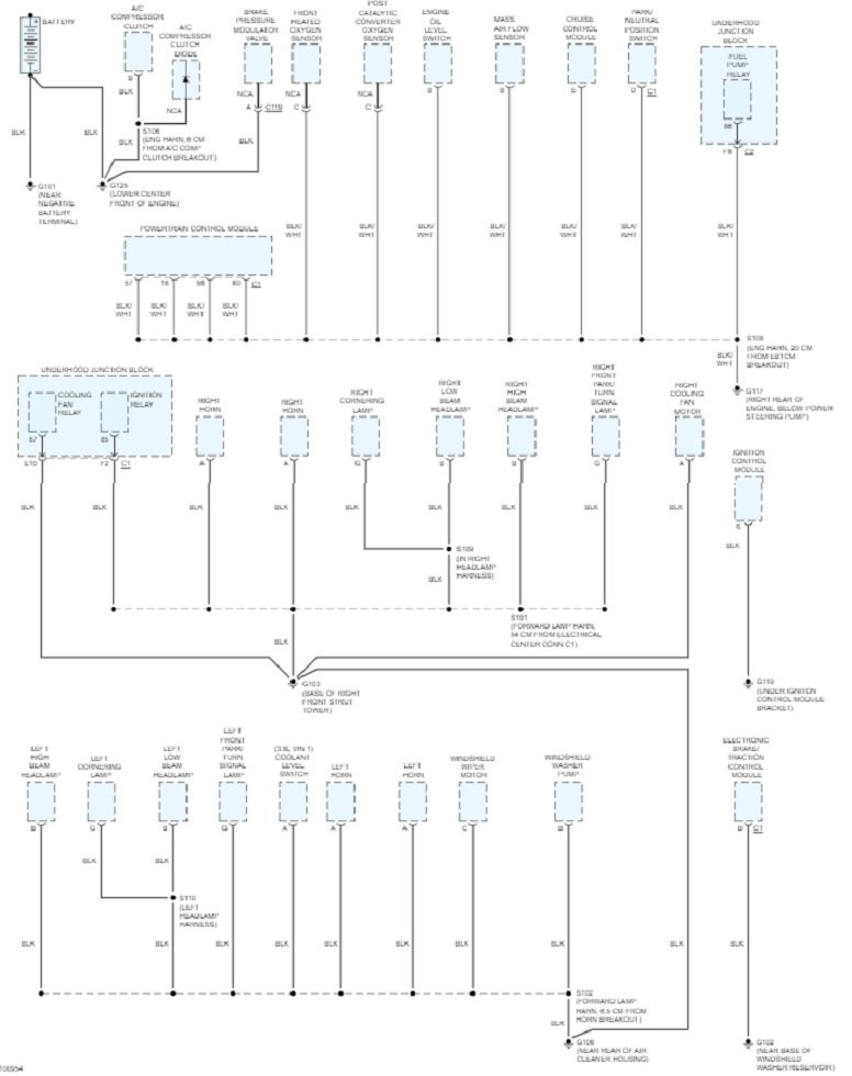
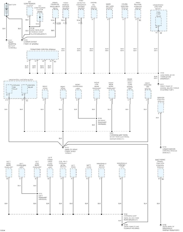
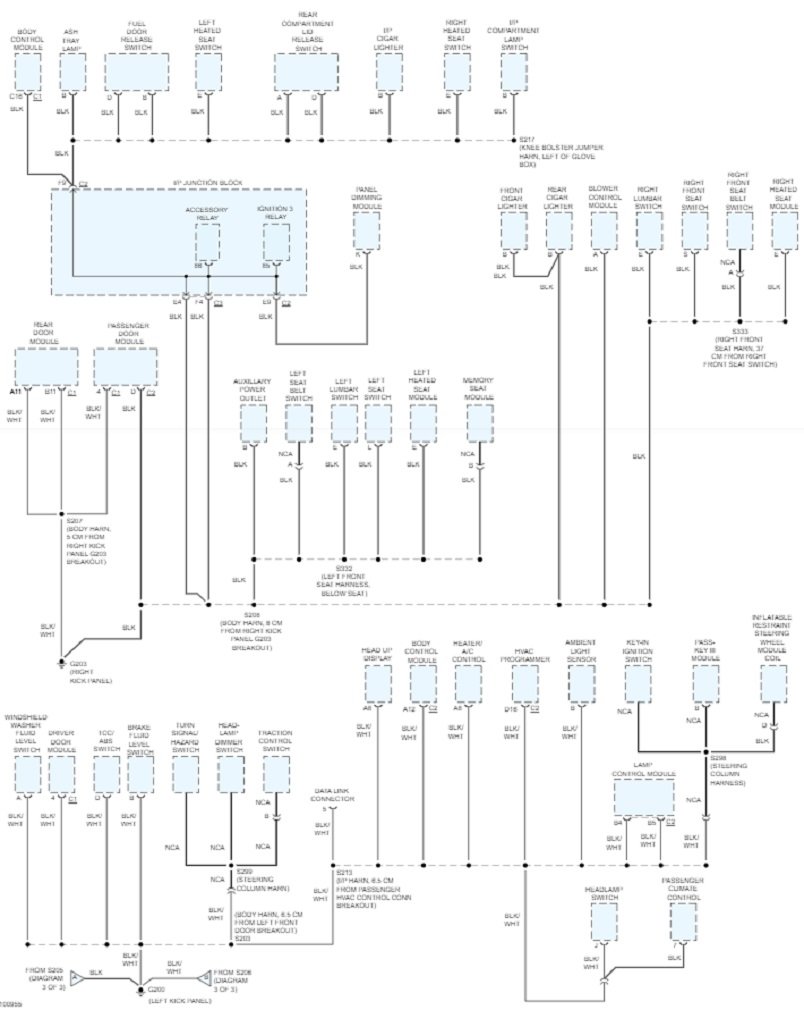
I'm sorry that these diagrams don't reproduce very well. I expanded the part that shows the ground cables from the battery. The fat cable is listed as, "lower center front of engine". The smaller negative wire is listed as "near the battery's negative post".

The exact locations aren't really that critical. You need the fat cable bolted to the engine or the transmission to handle the return starter current of roughly 200 amps, and the generator's output current of as much as 100 amps at times. Since the drivetrain is mounted on rubber mounts and is isolated from the body, the smaller negative wire is needed for current returning from the lights and computers. The place that one is bolted to the body is also not important as long as it's too a rust and paint-free point.

We were recently in a discussion of all the other ground wires and straps. You'll find them from the back of the engine to the firewall, the firewall to the hood, and from inner fenders to suspension parts and the engine. Those are rarely relied on for electrical systems to work. Rather, their most common need is for elimination of radio noise interference and static build-up. Some of those are redundant in case one corrodes off.

Let me know if you need other parts of these diagrams expanded. The first, third, and fourth diagrams cover all the grounds on this car.
Mar 20, 2022 at 7:12 PM
Advertisement
Avatar
RANDADDY772
  • MEMBER
  • 3 POSTS
You have any other ideas of what I should be looking for? here are attached the codes from the car.
Mar 20, 2022 at 7:24 PM
Avatar
CARADIODOC
  • CAR REPAIR CONTRIBUTOR
  • 34,308 POSTS
You have something else going on. There are too many conflicting fault codes, so it looks to me like many of them were set due to someone working on the car while the ignition switch was on. Simply unplugging connectors, especially to sensors, will cause the multiple computers to detect those actions and set fault codes when a defect doesn't actually exist. They do create a lot of confusion though.

Where I would start is by erasing all the codes, then see which ones come back on their own. The next step is to describe the symptoms or problems you're working on. We can ignore heating and AC system fault codes, for example, if we're looking for an engine running problem.

Once you erase the codes, tell me which ones come back and I'll do my best to help you figure out the causes. For the "P", (powertrain) codes, you can also go here:

https://www.2carpros.com/trouble_codes/obd2

to see the definitions, or I can interpret them for you. We don't have listings for "B", (body), "C", (chassis), or "U", (communication) codes, but I can find them online and see what they refer to.
Mar 20, 2022 at 7:38 PM
Avatar
RANDADDY772
  • MEMBER
  • 3 POSTS
Okay, I will try to delete them again. The thing is that I disconnected the mass airflow while the car was running but that's all I unplugged while it was running. There was an MAF code before this I changed the MAF sensor. when I deleted all the codes yesterday these are the codes that were there today. I got a PO300 code which is a random misfire. and I got injectors circuit codes. and a MAF sensor code. The car was randomly misfiring and possibly still is I haven't driven it yet. But also you cannot always feel the misfires the computer shows them sometimes but they only can be felt every once in a while maybe every few days you'll feel one. I thought that seeing a bunch of circuits failing as well as voltage issues all at the same time would point to ECM or grounding issues power and wire issues. That's not right? none of the other sensors or anything else was unplugged with the ignition on.
Mar 20, 2022 at 7:50 PM
Avatar
CARADIODOC
  • CAR REPAIR CONTRIBUTOR
  • 34,308 POSTS
Often multiple sensors are built into the mass air flow sensor. The main one is the intake air temperature sensor. The clue is there will be five or more wires in the connector. Your sensor has just three wires, so nothing else got unplugged when you disconnected it. Will wait for you to see which codes come back.
Mar 21, 2022 at 1:27 PM