Friday, January 29th, 2010 AT 5:46 PM
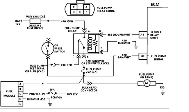
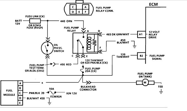
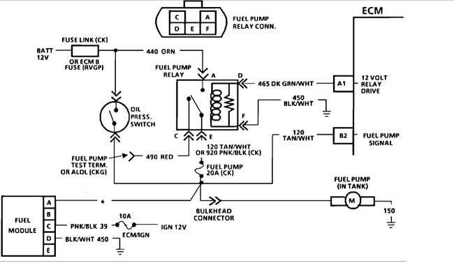
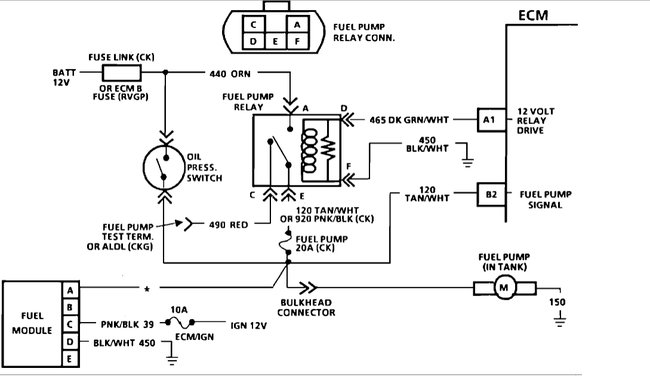
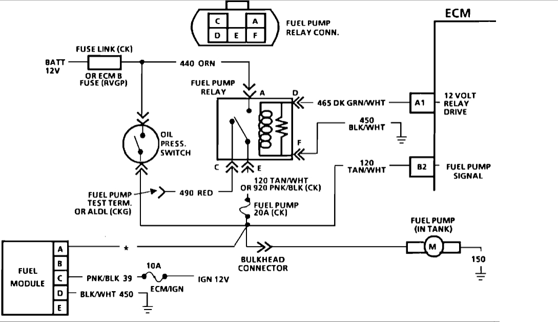
My truck quit suddenly after replacing the fuel pump a couple of months ago. I checked the voltage at the plug on the fuel pump on the wires going directly to the motor, I only had 5 volts at this point after some wire tracing and head scratching I checked the voltage again 12 volts. Truck started I replaced the fuel pump relay hoping that it was the problem. Drove it about three days it quit again now again 5 volts at fuel pump plug. Could someone please tell me what to check next and where does the fuel pump ground? It just goes in a clump of wires and disappears.



