Saturday, April 10th, 2021 AT 11:04 AM
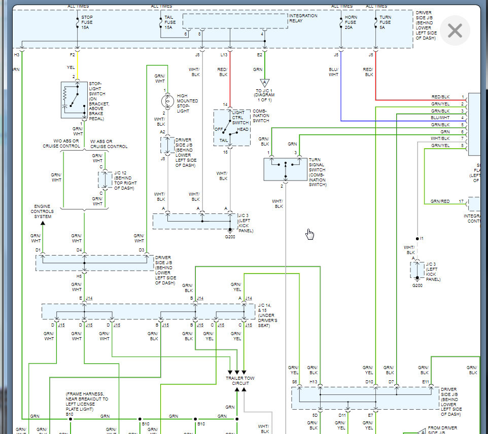
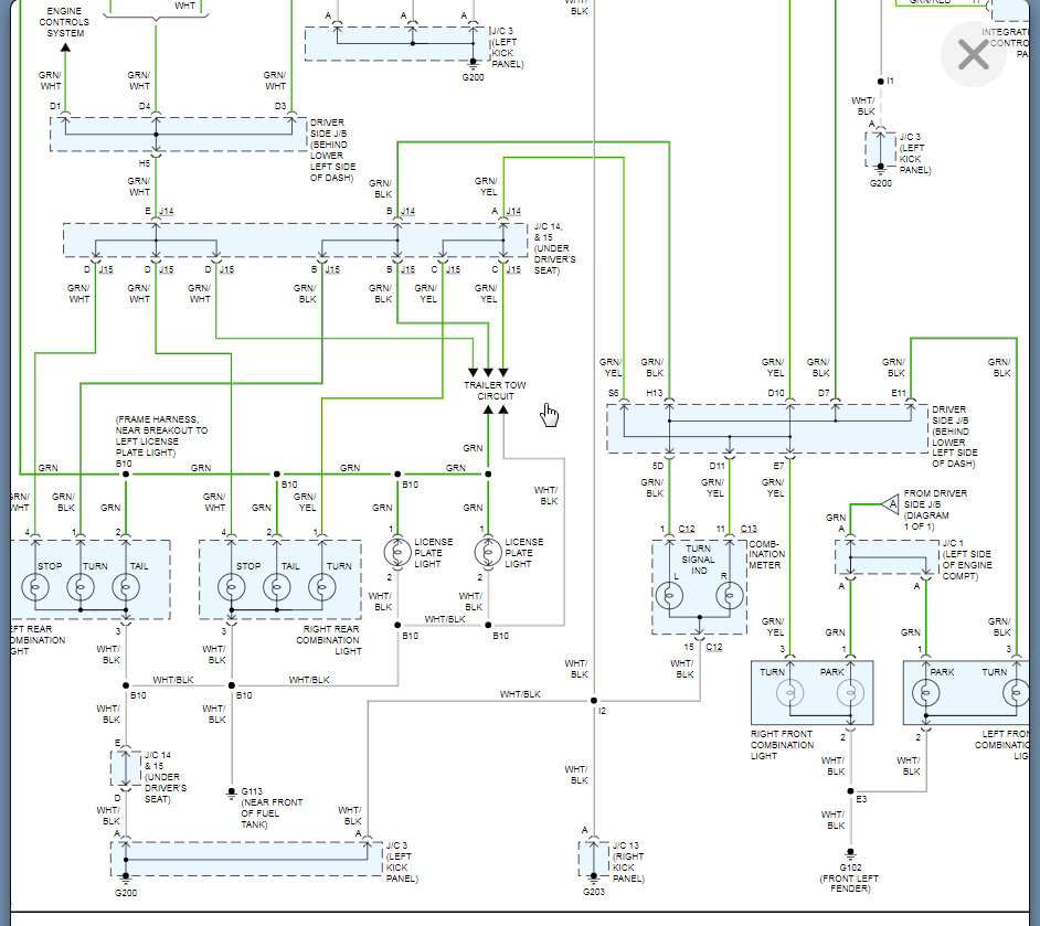
After installing LEDs in the brake/tail lights on my truck, I have lost all gauge cluster backlighting. All fuses are working, all bulbs are are fine. I'm getting power to the gauge instruments as the speedometer, tachometer and all gauges work, just no lighting. I've seen that for some reason the gauge lights and tail lights work in sync for some reason. Could the LEDS be throwing the computer off to not allow the gauge lights to work?




